- +1
西藏自治区教育厅最新通知
关于西藏自治区2024年协议类师范生就业有关工作的通知
根据工作安排和协议有关规定,近期,西藏自治区教育厅将对我区2024年非西藏生源定向西藏就业师范生和教育部直属师范大学公费师范生(以下统称“协议类师范生”)开展进藏报到、资格审核、选岗考试、集中选岗、录用派遣等工作,现将有关事宜通知如下:
一、参与对象
与西藏自治区教育厅签订培养协议且2024年毕业的协议类师范生。
二、就业工作安排
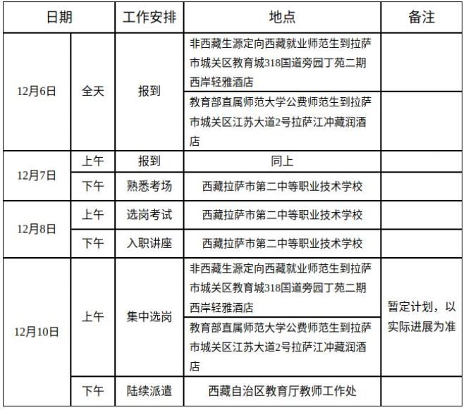
2024年12月6日至10日,西藏自治区教育厅将在拉萨市城关区集中组织开展2024年协议类师范生进藏报到、选岗考试及选岗、资格审核及派遣等工作。具体安排如下:
(一)打印准考证
通过资格审核的人员,在考试报名平台上下载并打印准考证。具体打印时间为2024年12月6日13:00至7日18:30。
(二)报到
请全体2024年协议类师范生于2024年12月6日18:30前到拉萨市城关区报到。具体报到地点为:非西藏生源定向西藏就业师范生,到拉萨市城关区教育城318国道旁园丁苑二期西岸轻雅酒店报到、教育部直属师范大学公费师范生,到拉萨市城关区江苏大道2号拉萨江冲藏润酒店报到。
12月6日至10日将组织开展资格审核、选岗考试、集中选岗及录用派遣等工作。
具体安排如下:
(三)选岗考试通过资格审核的考生应当按照准考证上确定的时间和地点,同时携带准考证和本人有效居民身份证(有效期内临时身份证)或社保卡参加考试。
1.考试时间:2024年12月8日(星期天)10:00~12:00。
2.考试形式:线下集中笔试。
3.考试内容:中小学教育学、心理学和思想政治、时事政治等。
4.考试地点:西藏拉萨市第二中等职业技术学校。
(四)资格审核
资格审核采取线上线下结合的方式进行,定向生登录https://zhikaocn.com/invitation/notice/714,公费师范生登录https://zhikaocn.com/invitation/notice/715,进行注册登陆,并于2024年12月4日13:00前上传相关资料,由工作人员进行审核。
资格审核时间为:2024年11月29日10:00至12月5日18:30。
协议类师范生资格审查需要准备以下材料:
1.居民身份证;
2.政审表;
3.毕业证书和有效期内的教育部学历证书电子备案表;
4.学位证书和有效期内中国高等学位在线验证报告;
5.体检表;
6.公费师范生还需要提供符合《教师资格条例》的教师资格证书。
(五)集中选岗
计划于2024年12月10日上午,组织协议类师范生根据岗位计划和考生成绩依次进行集中选岗。需要提醒的是:协议类师范生选定岗位后不得更改、私下调换。
因特殊原因无法参加选岗考试的的协议类师范生,经报自治区教育厅同意的在空余岗位中直接派遣。
(六)录用派遣
计划于2024年12月10日下午起,对符合条件的协议类师范生进行派遣、限期赴地(市)、单位报到。
三、其他事宜
(一)政审、资格审核、公示、选岗考试、集中选岗、入职查询、录用派遣等期间发现问题并经有关部门核查确不符合招考条件的毕业生,取消其就业资格。
(二)政审不合格者将取消其就业资格。
(三)协议类师范生放弃就业资格或被取消就业资格造成的岗位空缺,不再进行递补。
(四)协议类师范生只能在毕业当年参加考试,且每一位协议类师范生仅有一次报考机会。
其他未尽事宜请在就业QQ群中留言咨询或与教育厅教师工作处联系。
联系电话:0891—6599501
电子邮箱:xzjytjsc@163.com
西藏自治区教育厅
2024年11月29日
更多精彩,请关注西藏女性视频号↓
来源:西藏日报
编辑:旦增英赛
审核:张莉
声明:除原创内容及特别说明之外,推送稿件文字及图片均来自网络及各大主流媒体。版权归原作者所有。如认为内容侵权,请联系我们删除。
原标题:《西藏自治区教育厅最新通知》
本文为澎湃号作者或机构在澎湃新闻上传并发布,仅代表该作者或机构观点,不代表澎湃新闻的观点或立场,澎湃新闻仅提供信息发布平台。申请澎湃号请用电脑访问http://renzheng.thepaper.cn。





- 报料热线: 021-962866
- 报料邮箱: news@thepaper.cn
互联网新闻信息服务许可证:31120170006
增值电信业务经营许可证:沪B2-2017116
© 2014-2026 上海东方报业有限公司




