- +1
“300亿承兴系萝卜章诈骗案”余震
原创 蒋紫雯 红星资本局
红星资本局原创
记者|蒋紫雯
编辑|邓凌瑶
红星资本局12月6日消息,五年前由“商界木兰”罗静引出的“300亿承兴系诈骗案”,近日再掀波澜。
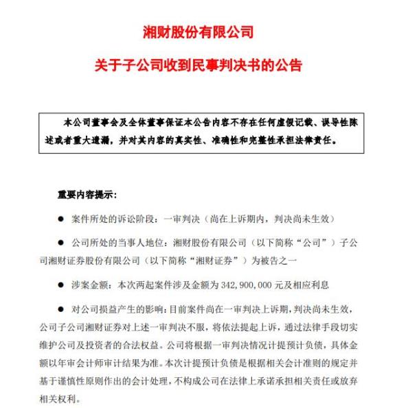
12月3日,湘财证券及其母公司湘财股份(600095.SH)均公告,湘财证券于近日收到云南省昆明市中级人民法院送达的民事判决书。根据一审判决,原承兴系公司广东中诚实业控股有限公司(下称“中诚公司”)需在判决生效后十日内向原告云南信托支付回购价款,分别为1.492亿元和1.937亿元,并支付相应利息,同为被告的湘财证券对中诚公司负担的上述债务分别承担56%的补充责任。
湘财证券表示,所涉案件尚在一审判决上诉期,判决尚未生效,公司对上述一审判决不服,将依法提起上诉。12月5日,红星资本局就该案详情致电云南信托,截至发稿电话未能接通。
“300亿承兴系诈骗案”引发的纠纷回顾案情,2023年9月,湘财证券收到江苏省南京市中级人民法院送达的(共计10起案件)起诉状,涉案金额为16.78亿元。
原告云南信托(全称“云南国际信托有限公司”)因其管理的云涌系列信托产品受罗静等人侵权行为遭受损失,诉至法院要求苏宁易购集团股份有限公司苏宁采购中心(下称“苏宁公司”)、中诚公司、广东康安贸易有限公司、罗静、湘财证券承担连带赔偿责任。
湘财证券与云南信托的纠纷,还要从五年前由“商界木兰”罗静引出的300亿金融诈骗案说起。
2019年6月,原港股上市公司承兴国际的主席兼执行董事罗静被上海市公安局杨浦分局刑事拘留。经上海市第二中级人民法院审理查明,2015年2月至2019年6月,由罗静实际控制的中诚公司、承兴公司、康安公司等承兴系公司,利用其与苏宁、京东开展采购业务的供应链贸易背景,私刻两家公司印章、伪造合同,通过虚构应收账款债权,以转让及回购等方式向湘财证券、云南信托等公司融资。
截至案发,云南信托发行的云涌系列信托产品与湘财证券旗下的资管产品均涉及承兴系控股的300亿元诈骗案,湘财证券损失9亿余元,云南信托损失15亿余元。云南信托云涌系列信托产品产生损失的本质是,承兴系公司通过虚构与苏宁的供应链贸易,骗取信托资金。
2022年11月,上海市第二中级人民法院对“罗静案”作出了一审判决,其中罗静因犯合同诈骗罪、对非国家工作人员行贿罪,被判处无期徒刑,并处罚金2010万元。今年1月,上海市高级人民法院作出二审判决,驳回上诉,维持原判。
红星资本局注意到,从湘财股份2023年9月披露的公告看,云南信托将湘财证券列为被告,除了因承兴系诈骗案导致的经济损失,还涉及湘财证券作为代销机构可能承担的责任。此后,湘财证券作为代销机构,是否需承担由云南信托管理的云涌产品投资失败的最终风险,也成为本案的争议焦点。
湘财股份2023年报曾披露称,根据案情进展以及法律代理人意见及管理层的判断,云南信托的举证中尚无证据证明湘财证券存在或实施了侵犯云南信托利益的行为,且多起民事案件法院生效裁判明确认定湘财证券在相应产品代销中不存在过错。此外,罗静所涉刑事案件的判决中,并无湘财证券人员参与违法犯罪行为。如果云南信托未进一步提供湘财证券存在侵权行为的有效证据,上述案件判决湘财证券承担责任的可能性较小。
一审败诉湘财证券将提起上诉
红星资本局注意到,云南信托2023年年报曾提及,罗静犯合同诈骗罪可能导致公司作为受托人设立的云涌系列项目信托财产遭受重大损失,“极端情况下,云涌系列项目可能无法收回信托本金,存在不能向投资者分配信托利益的风险。因融资人未按照合同约定还款,目前云涌系列项目根据信托合同约定自动延期,公司已将云涌系列项目信托资产认定为次级类资产。”
对此,云南信托成立了云涌系列项目风险处置小组,积极采取包括向公安部门报案、向法院提起民事诉讼等各项救济措施。
自2023年9月到2024年5月,云南信托作为原告起诉的上述案件未开庭审理。5月14日,云南信托提出撤诉申请,对10起案件中的一件案件撤诉,涉案金额1.73亿元。6月,云南信托又针对两宗案件(涉案金额分别为1.492亿元和1.937亿元)对湘财证券提起诉讼,诉讼地点由江苏省南京市中级人民法院变更为云南省昆明市中级人民法院。
12月3日,湘财股份及湘财证券均公告,湘财证券于近日收到昆明市中级人民法院送达的两份民事判决书。根据一审判决,中诚公司需在判决生效后十日内向原告云南信托支付回购价款,分别为1.492亿元和1.937亿元,并支付相应的利息。同时,湘财证券对中诚公司负担的上述债务分别承担56%的补充责任。此外,法院驳回了原告云南信托的其他诉讼请求。
湘财证券表示,公司所涉案件尚在一审判决上诉期,判决尚未生效,且公司对上述一审判决不服,将依法提起上诉,通过法律手段切实维护公司及投资者的合法权益。湘财证券还提到,根据上海市高级人民法院和上海第二中级人民法院出具的与上述案件信托产品有关的罗静案刑事判决书,确认云南信托是案涉信托产品的管理机构,湘财证券为代销机构,认定湘财证券为受害机构之一,湘财证券及其相关方未参与罗静等人的合同诈骗。同时,针对云南信托作为管理方的案涉信托产品,曾有投资者对云南信托、湘财证券等机构提起诉讼,在以往已生效判决中,湘财证券全部胜诉。
湘财证券表示,相关审判法院均认可公司已经履行了代销机构的义务,均未支持要求公司承担连带责任或赔偿责任等相关诉讼请求。湘财证券认为,本次诉讼两起案件的一审判决事实认定不清,适用法律错误,将依法提起上诉。
红星资本局关注上市公司的一切新闻
欢迎报料,私信小编!
各种商务合作请勿扰
继续滑动看下一个轻触阅读原文
红星资本局向上滑动看下一个原标题:《“300亿承兴系萝卜章诈骗案”余震》
本文为澎湃号作者或机构在澎湃新闻上传并发布,仅代表该作者或机构观点,不代表澎湃新闻的观点或立场,澎湃新闻仅提供信息发布平台。申请澎湃号请用电脑访问http://renzheng.thepaper.cn。





- 报料热线: 021-962866
- 报料邮箱: news@thepaper.cn
互联网新闻信息服务许可证:31120170006
增值电信业务经营许可证:沪B2-2017116
© 2014-2026 上海东方报业有限公司




