- +1
可使肝癌细胞对抗-PD1治疗增敏,复旦大学发文:有前景的肝癌免疫治疗靶点
原创 转网 转化医学网
【导读】研究发现,多种 E3 连接酶会影响肝细胞癌(HCC)的免疫微环境,并导致免疫治疗耐药。12月29日,复旦大学研究团队在期刊《Advanced Science》上发表了研究论文,题为“Targeting Deltex E3 Ubiquitin Ligase 2 Inhibits Tumor-associated Neutrophils and Sensitizes Hepatocellular Carcinoma Cells to Immunotherapy”,本研究发现肝癌细胞中的Deltex E3泛素连接酶2 (DTX2)可以通过C-X-C趋化因子2 (CXCL2)和C-X-C趋化因子6 (CXCL6)促进具有肿瘤表型的肿瘤相关中性粒细胞(TANs)的浸润和极化,从而减弱CD8+ T细胞的浸润和细胞毒性。机制上,DTX2可以与组蛋白H2B相互作用,促进其赖氨酸120的单泛素化(H2BK120ub1),从而通过组蛋白表观遗传调控增加CXCL2和CXCL6的转录。不同的体内肿瘤模型表明,DTX2抑制剂治疗可抑制肿瘤生长,并使肝癌细胞对程序性死亡蛋白1 (PD-1)抗体的治疗效果增敏。综上所述,本研究确定了DTX2作为肝癌免疫治疗的潜在靶点。
https://onlinelibrary.wiley.com/doi/full/10.1002/advs.202408233背景信息
01
在肝细胞癌(HCC)微环境中,中性粒细胞可逐渐分化为具有抗肿瘤表型或肿瘤表型的肿瘤相关中性粒细胞(TANs),具有肿瘤表型的TANs高表达程序性细胞死亡配体1 (PD-L1)并分泌ARG1、活性氧(ROS)和iNOS,从而抑制效应T细胞的杀瘤功能,降低对免疫检查点抑制剂(ICI)的治疗响应。因此,靶向TANs或阻断肿瘤表型的极化可提高免疫治疗的疗效。
泛素化依赖于泛素、泛素激活酶(E1)、泛素结合酶(E2)和泛素连接酶(E3)。组蛋白H2A和H2B的泛素化主要影响基因转录和DNA损伤修复。特别是,H2B单泛素化和H3多甲基化之间的交互作用解释了组蛋白H2B单泛素化如何在表观遗传水平调控基因转录。
近年来,多项研究表明抑制特异性泛素连接酶可能有利于免疫治疗的应答。Deltex E3泛素连接酶2 (DTX2)可通过其DTC结构域识别并促进蛋白质的泛素化。此外,DTX2还参与不同类型的泛素化修饰。然而,DTX2在肿瘤免疫微环境中的具体作用尚不清楚。
小鼠DTX2抑制剂可抑制Cxcl2和Cxcl6转录和肿瘤生长
02
C22H24N4O2 被发现能与小鼠 DTX2 蛋白结合,并在天冬酰胺 459、赖氨酸 460、天冬氨酸 461、赖氨酸 476 和天冬酰胺 576 处形成氢键。表面等离子共振(SPR)分析表明,C22H24N4O2 在 5 - 10 微摩尔浓度范围内对小鼠 DTX2 蛋白具有高亲和力。免疫共沉淀(Co-IP)显示,在不断增加浓度的 mDTX2i 作用下,DTX2 与组蛋白 H2B 的结合逐渐减弱,同时 H2BK120ub1、H3K4me3 和 H3K79me3 的丰度降低。mDTX2i 处理抑制了小鼠 CXCL2 和小鼠 CXCL6 的转录和分泌。此外,mDTX2i 对肿瘤细胞的处理抑制了中性粒细胞的趋化作用和中性粒细胞的 ARG1 表达。另外,添加 mDTX2i 还增加了 CD8+ T 细胞的细胞毒性。同样,mDTX2i 处理并未改变组蛋白 H2B 的多聚泛素化。皮下肿瘤模型表明,在 Hepa1-6 shDtx2 组中,使用 mDTX2i 处理并未进一步抑制肿瘤生长。免疫组化染色显示,使用 mDTX2i 治疗增加了皮下肿瘤中 CD8+ T 细胞的浸润,减少了肿瘤相关中性粒细胞(TANs)的浸润,并降低了 CXCL2 和 CXCL6 的表达。
靶向DTX2可使肝癌细胞对PD-1抗体敏感
03
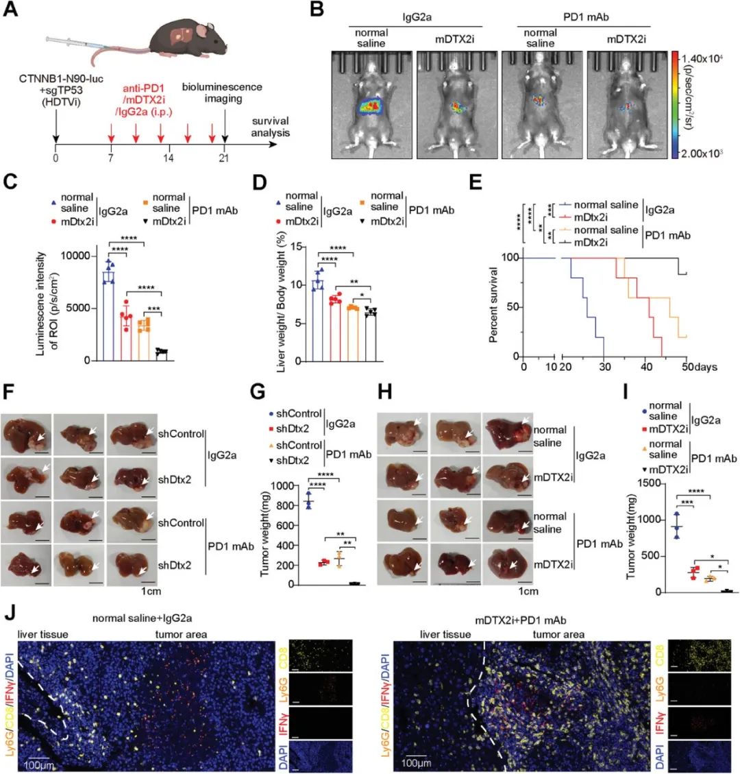
研究人员进一步研究了 mDTX2i 治疗能否提高免疫检查点抑制剂(ICIs)的疗效。为此,研究人员建立了自发性肝细胞癌(HCC)模型。生物发光成像显示,mDTX2i 联合 PD-1 抗体显著抑制了自发性肿瘤的生长。这种联合疗法降低了肿瘤负荷,并延长了治疗小鼠的生存期。此外,在皮下肿瘤模型中的结果表明,与野生型 Hepa1-6 组相比,Hepa1-6 shDtx2 组在接受 PD-1 抗体治疗后肿瘤生长受到更显著的抑制,且这种效果伴随着更低的肿瘤负荷和更长的总生存期。同样,接受 mDTX2i 与 PD-1 抗体联合治疗的小鼠,其肿瘤体积更小,生存期更长,优于仅接受 PD-1 单药治疗的小鼠。免疫组化染色显示,接受 mDTX2i 和 PD-1 抗体联合治疗的组中,CD8+ T 细胞的浸润和 IFNγ 阳性细胞的数量明显增加。在原位肿瘤模型中,敲低 Dtx2 或使用 mDTX2i 治疗可提高 PD-1 抗体的疗效。对原位肿瘤进行多重免疫荧光染色显示,mDTX2i 与 PD-1 抗体联合治疗可增加 CD8+ IFNγ+ 细胞的浸润。在这些原位肿瘤中几乎未观察到肿瘤相关中性粒细胞(Ly6G+ 细胞)。此外,在原位肿瘤模型中,联合治疗或单药治疗均表现出良好的生物安全性。
mDTX2i 治疗使肝癌细胞对 PD1 抗体治疗增敏此外,流式细胞术还发现,在体外培养的细胞培养基中添加 mDXT2i 的小鼠中性粒细胞中,ARG1 的表达降低。然后,qPCR 显示,在用 mDXT2i 处理的中性粒细胞组中,Cxcl2 和 Cxcl6 的转录水平也降低。在原位肿瘤中,研究人员未发现联合治疗能进一步显著降低中性粒细胞中 ARG1、CXCL2 和 CXCL6 的表达水平。然而,联合治疗增强了 CD8+ T 细胞中 IFNγ 的表达,这与研究结果一致。这也表明 mDTX2i 通过抑制中性粒细胞的 N2 表型改善了免疫微环境。
结论
04
综上所述,本研究表明靶向DTX2减弱了免疫抑制微环境的特征,并使肝癌细胞对抗-PD1治疗增敏。这些结果表明DTX2是一个很有前景的肝癌免疫治疗靶点。
【参考资料】
https://onlinelibrary.wiley.com/doi/full/10.1002/advs.202408233
阅读原文本文为澎湃号作者或机构在澎湃新闻上传并发布,仅代表该作者或机构观点,不代表澎湃新闻的观点或立场,澎湃新闻仅提供信息发布平台。申请澎湃号请用电脑访问http://renzheng.thepaper.cn。





- 报料热线: 021-962866
- 报料邮箱: news@thepaper.cn
互联网新闻信息服务许可证:31120170006
增值电信业务经营许可证:沪B2-2017116
© 2014-2026 上海东方报业有限公司




