- +1
偷偷升高你尿酸的,饮食只占一小部分!这4个因素常常被人忽视
原创 肾上线医生团 肾上线
当男性尿酸超过420umol/l,女性尿酸超过360umol/l,称“高尿酸血症”。
而大家都知道,得高尿酸/痛风的人越来越多,跟生活水平提高密切相关,吃大量的肉食、海鲜,尿酸容易高。
但很多人就疑惑了:“医生,我吃得很清淡啊,没有大鱼大肉,也不喝肉汤,怎么尿酸还是高呢?怎么痛风还是反反复复发呢?”
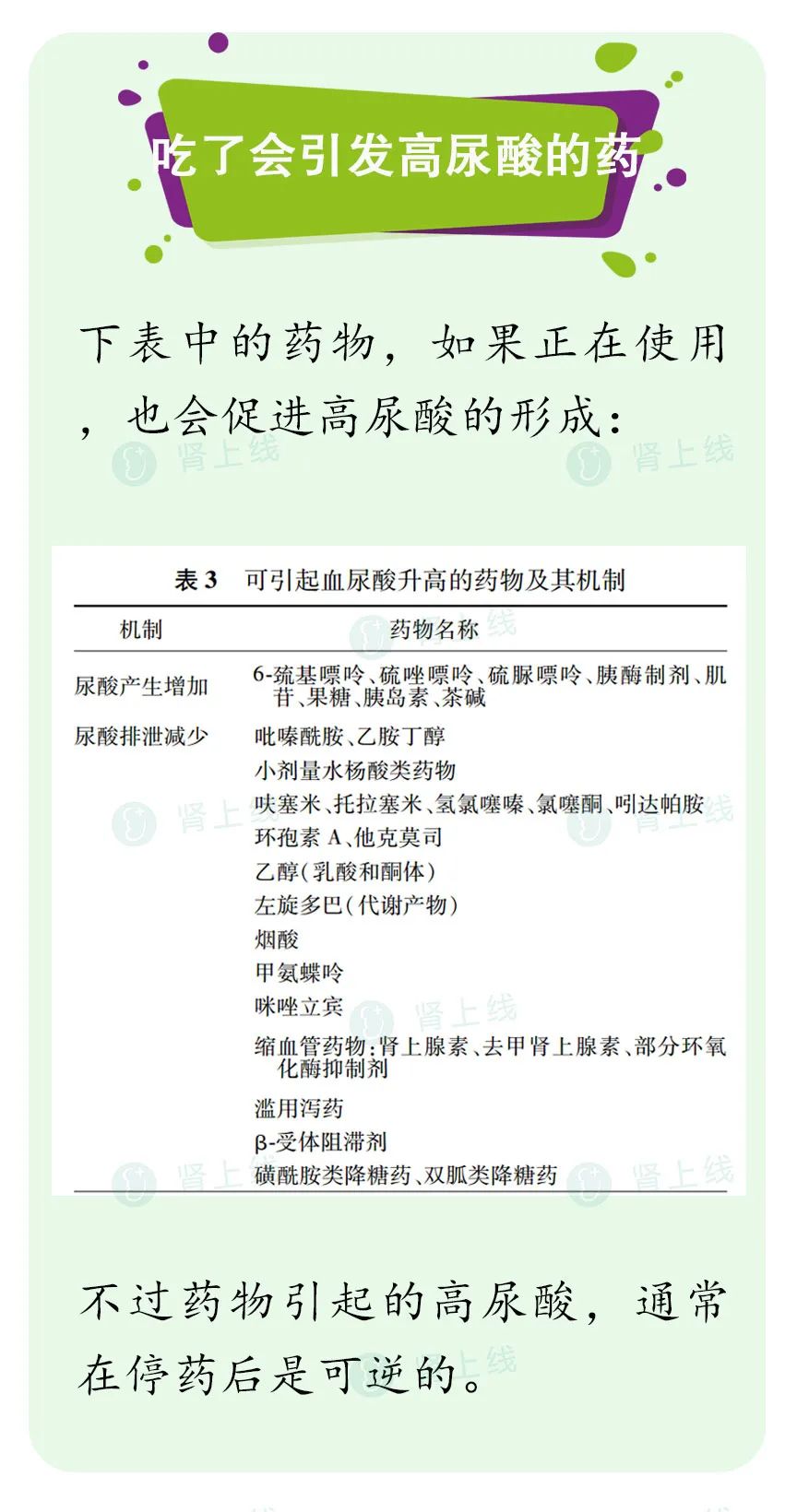
其实,饮食只是一部分人尿酸升高的原因,肾脏排泄尿酸障碍、吃了某些升高尿酸的药物、遗传这几个常见因素常常被人忽视!





从上面的介绍我们可以知道,除了饮食因素,肾脏病、吃了一些让尿酸升高的药物或者是遗传基因影响,都可以导致血尿酸升高。
其实,高尿酸患者在饮食方面整体吃得健康即可,没必要这不吃那不吃。多吃新鲜蔬菜水果、适量的奶制品和蛋类、肉食吃得多的人适度控制肉食总量、适量的豆类、豆制品、坚果都是可以吃的,不喝肉汤、不喝含糖饮料、不抽烟、不喝酒、肥胖者减重,注意该注意的就好!
一旦高尿酸发展为痛风、肾结石,仅仅靠改变饮食来降尿酸和痛风发作是不够的,需要长期坚持规范用药将尿酸控制到正常水平,这样才能避免痛风反复复发。
参考文献:
Clinical manifestations and diagnosis of gout.uptodate
Lifestyle modification and other strategies to reduce the risk of gout flares and progression of gout.uptodate
中国肾脏疾病高尿酸血症诊治指南的实践指南.中华医学杂志
原标题:《偷偷升高你尿酸的,饮食只占一小部分!这4个因素常常被人忽视》
本文为澎湃号作者或机构在澎湃新闻上传并发布,仅代表该作者或机构观点,不代表澎湃新闻的观点或立场,澎湃新闻仅提供信息发布平台。申请澎湃号请用电脑访问http://renzheng.thepaper.cn。





- 报料热线: 021-962866
- 报料邮箱: news@thepaper.cn
互联网新闻信息服务许可证:31120170006
增值电信业务经营许可证:沪B2-2017116
© 2014-2026 上海东方报业有限公司




