- +1
2025年,曹雪涛团队首篇重磅文章:对抗临床炎症疾病有希望的靶点
原创 转网 转化医学网
【导读】免疫代谢在免疫和炎症的调节中至关重要;然而,预防异常激活诱导的免疫病理的机制在很大程度上仍不清楚。2025年1月6日,海军军医大学/中国医学科学院基础医学研究所/南开大学曹雪涛团队合作在Cell Research 在线发表题为“Nonenzymatic lysine D-lactylation induced by glyoxalase II substrate SLG dampens inflammatory immune responses”的研究论文,该研究报道了糖酵解分支通路中的glyoxalase II (GLO2)在先天免疫激活过程中通过三戊三酚(TTP)介导的mRNA衰变(被NF-κB信号特异性下调)。因此,其底物S-D-乳酸谷胱甘肽(SLG)在细胞质中积累,并直接诱导D-乳酸赖氨酸修饰蛋白质。SLG的这种非酶促乳酸化被附近的半胱氨酸残基极大地促进,因为它最初与SLG反应形成可逆的S-乳酸化硫醇中间体,随后将乳酸基部分SN转移到近端赖氨酸。总的来说,该研究结果揭示了SLG诱导的非酶D-乳酸化的免疫代谢反馈回路,并暗示GLO2是对抗临床炎症疾病的有希望的靶点。
https://www.nature.com/articles/s41422-024-01060-w背景信息
01
恰当的免疫反应对于识别和消除由无菌和微生物损伤引发的危险至关重要。然而,免疫反应所触发的“炎症之火”必须受到严格控制,以防其蔓延并造成不可逆的损害。因此,在正常情况下,急性炎症总是短暂产生且具有自限性,以恢复体内平衡。相反,不受控制的炎症可能会导致败血症、自身免疫性疾病和退行性疾病的产生。尽管在转录、表观遗传学、RNA 降解和蛋白质修饰层面已揭示了细胞内的自限机制,但对于免疫代谢在这一过程中的作用仍缺乏充分的理解。在哺乳动物体内,乙二醛酶系统是一个能解毒活性代谢物的酶网络。然而,对于乙二醛酶系统,尤其是乙二醛酶 II(GLO2)及其底物 S-D-乳酰谷胱甘肽(SLG)对免疫激活和炎症调节的影响,人们了解甚少。
GLO2 减少会导致活化免疫细胞中 SLG 积累
02
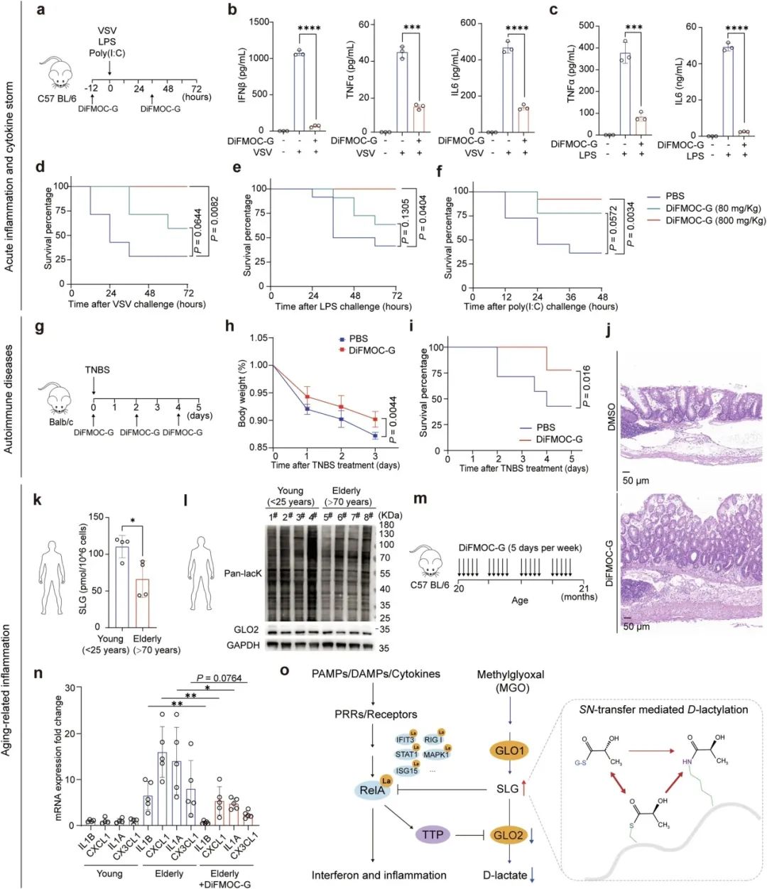
研究人员观察到先天免疫细胞中每个细胞的 GLO2 水解酶活性显著下降,而 GLO1 酶活性基本保持不变。因此,活化的巨噬细胞中 GLO2 底物 SLG 显著积累,这通过靶向代谢物检测得以证实。然而,激活后培养基中的 SLG 水平几乎检测不到,表明其细胞膜通透性较低。相应地,免疫激活后 GLO2 的下游产物 D-乳酸显著减少,而其对映体 L-乳酸几乎未变。尽管活化的免疫细胞具有更高的糖酵解速率和更强的向乙醛酸循环系统的通量,但研究人员发现 MGO 水平仍保持在较低水平,这表明 GLO1 在处理 MGO 方面具有很高的效率。接下来,研究人员分别处理巨噬细胞,这两种物质分别是 GLO1 和 GLO2 的药理学抑制剂。结果表明,用 DiFMOC-G 处理可显著诱导 SLG 积累,重现了巨噬细胞活化期间观察到的变化,而 BrBzGCp2 则显著降低了 SLG 水平。这些数据表明,免疫细胞中 SLG 的积累主要是由于 NF-κB 激活后 GLO2 的抑制。
GLO2 小分子抑制剂 DiFMOC-G 在炎症和自身免疫性疾病模型中显示出良好的治疗效果
03
乙二醛酶一直是药物开发中用于代谢和精神疾病抑制剂研究的重点。其中一种小分子酶抑制剂 DiFMOC-G 已被确认为 GLO2 最强的竞争性抑制剂,它在体内可被 GLO2 缓慢水解,并表现出出色的药代动力学和安全性。目前的数据表明,靶向 GLO2 能够在体外和体内控制炎症免疫响应。因此,研究人员测试了 DiFMOC-G 在体内对炎症和自身免疫性疾病是否有任何治疗效果。研究人员在急性炎症和小鼠模型中验证了其效果。腹腔注射可降低 VSV 或 LPS 挑战小鼠的血清炎症细胞因子和干扰素水平。重要的是,无论是预防性给药还是治疗性给药,DiFMOC-G 治疗都能提高小鼠在致死挑战后的存活率。
通过药物抑制靶向GLO2在炎症和自身免疫性疾病的治疗中显示出良好的效果由于自身免疫相关基因被HAGH敲除显著抑制,并且自身免疫患者白细胞中GLO2水平高于健康个体,研究人员随后评估了DiFMOC-G在自身免疫疾病模型中的作用。TNBS诱导的炎症性肠病(IBD)小鼠模型类似于人类自身免疫性克罗恩病。研究人员发现,预防性和治疗性给予DiFMOC-G均可减缓小鼠结肠炎进展并提高小鼠存活率。
低度炎症是老年的标志,是与衰老相关的损伤和疾病的核心驱动因素,也是越来越常见的药物干预靶点。尤其是,研究人员发现来自老年人(> 70岁)的PBMCs比来自年轻人(< 25岁)的PBMCs表现出更低的SLG水平和更弱的蛋白质乳糖化。这种差异表明,GLO2/SLG反馈回路在老年人中下降,并可能导致较低的慢性炎症,即所谓的慢性衰老相关分泌表型(SASP)。因此,研究人员在老年小鼠(> 20月龄)中测试了DiFMOC-G的作用。给药1个月后,衰老相关慢性分泌(SACS)水平显著降低,表明使用DiFMOC-G抑制GLO2可能是恢复老年人免疫稳态的一种有前景的方法。
本研究数据表明,GLO2在脓毒症、感染性疾病、自身免疫性疾病和衰老相关炎症等多种情况下的免疫激活和炎症中发挥重要作用。此外,GLO2的小分子抑制剂DiFMOC-G在上述疾病模型中显示出良好的治疗效果。
结论
04
本研究表明,GLO2的减少和SLG在细胞质中的聚集形成了一个反馈回路,调节NF-κB信号传导和炎症响应。本研究发现不仅揭示了GLO2底物SLG介导的细胞质蛋白乳糖化的新机制,而且揭示了一个以前未被识别的代谢反馈回路,通过连接一个基本的和可靶向的代谢通路来调节免疫响应,从而帮助维持免疫稳态。
【参考资料】
https://www.nature.com/articles/s41422-024-01060-w
本文为澎湃号作者或机构在澎湃新闻上传并发布,仅代表该作者或机构观点,不代表澎湃新闻的观点或立场,澎湃新闻仅提供信息发布平台。申请澎湃号请用电脑访问http://renzheng.thepaper.cn。





- 报料热线: 021-962866
- 报料邮箱: news@thepaper.cn
互联网新闻信息服务许可证:31120170006
增值电信业务经营许可证:沪B2-2017116
© 2014-2026 上海东方报业有限公司




