- +1
中国信通院公布2024年度“企业级人工智能应用”评估结果
2025-01-08 10:08
来源:澎湃新闻·澎湃号·政务
字号
2024年10月24日,国资委举行中央企业人工智能特训班,会议强调,人工智能是引领未来的战略性技术和基础性技术,中央企业作为发展新质生产力的主力军必须在积极拥抱、大力发展人工智能中走在前列。随着AI与传统行业加速深度融合,智能化转型为企业带来前所未有的运营效率和竞争力。但在这一转型浪潮中,企业面临着技术应用碎片化、安全风险攀升等挑战,亟需一套标准以有效引导和规范企业级AI应用的稳健前行。
在此背景下,中国信息通信研究院(简称“中国信通院”)前期联合产学研用各方共同编制企业级AI系列标准,旨在凝聚产业共识,有效推动企业级AI应用在各个领域的切实落地。中国信通院依据系列标准启动“企业级AI应用”评估。该评估覆盖企业级AI基础设施、数据、大模型服务、应用、安全、运维等各个维度,成为技术研发、产品选型及应用落地的重要指南。
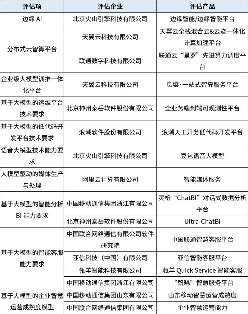
经过实际评估测试、专家评审等环节,2024年度企业级AI领域评估结果正式公布:
现在中国信通院正式启动2025上半年“企业级AI应用”评估工作,依托标准与评测工作,中国信通院将加速构建联合攻关、标准评估、宣贯推广、产业调研、供需对接、平台建设等产业闭环,欢迎业界参与!评估咨询:
李昂 13651208710(微信同)liang3@caict.ac.cn继续滑动看下一个轻触阅读原文
云计算与大数据研究所向上滑动看下一个原标题:《中国信通院公布2024年度“企业级人工智能应用”评估结果》
特别声明
本文为澎湃号作者或机构在澎湃新闻上传并发布,仅代表该作者或机构观点,不代表澎湃新闻的观点或立场,澎湃新闻仅提供信息发布平台。申请澎湃号请用电脑访问http://renzheng.thepaper.cn。
+1
收藏
我要举报





查看更多
澎湃矩阵
新闻报料
- 报料热线: 021-962866
- 报料邮箱: news@thepaper.cn
互联网新闻信息服务许可证:31120170006
增值电信业务经营许可证:沪B2-2017116
© 2014-2026 上海东方报业有限公司
反馈




