- +1
2025年最新官方起诉状模板!请收藏!(内含模板+范例)
2025-01-08 16:31
来源:澎湃新闻·澎湃号·政务
字号
最新官方起诉状示范文本
2025
模板+范例
《民事起诉状、答辩状示范文本(试行)》由最高人民法院、司法部、中华全国律师协会研究执行,针对常见多发的民事纠纷类型,为当事人提供规范全面的诉讼指引!景泰县人民法院积极响应最高人民法院部署,在诉讼服务大厅现场提供2025年最新版的空白文书样式和实例参考文本,当事人只需扫描张贴的二维码,便可轻松获取所需文书,同时,立案庭(诉讼服务中心)也已安排专人进行指导,帮助当事人填写文书这一举措旨在提升诉讼服务的便捷性和效率,确保当事人能够顺利完成立案程序。


起诉状模板也可通过“人民法院在线服务”小程序“辅助工具”——“文书模板”——“部分案件民事起诉状、答辩状示范文本(试行)”进行下载。
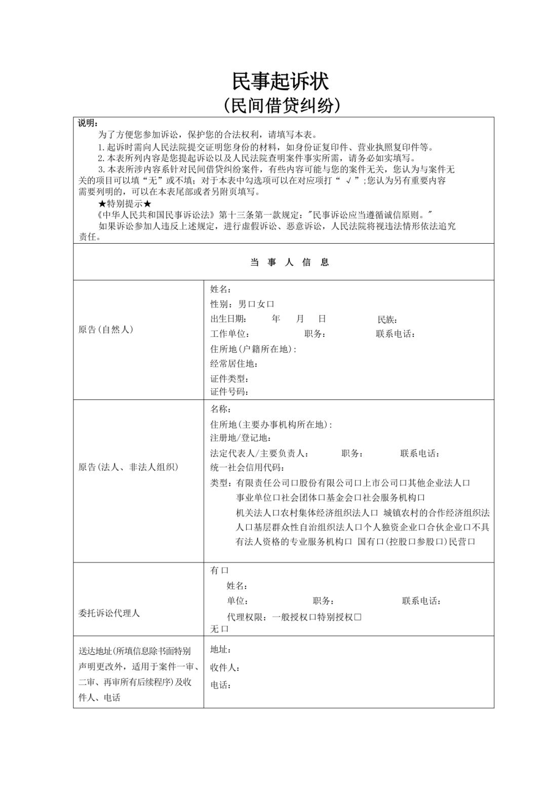
1. 民间借贷纠纷文本模版





向右滑动查看更多示范实例




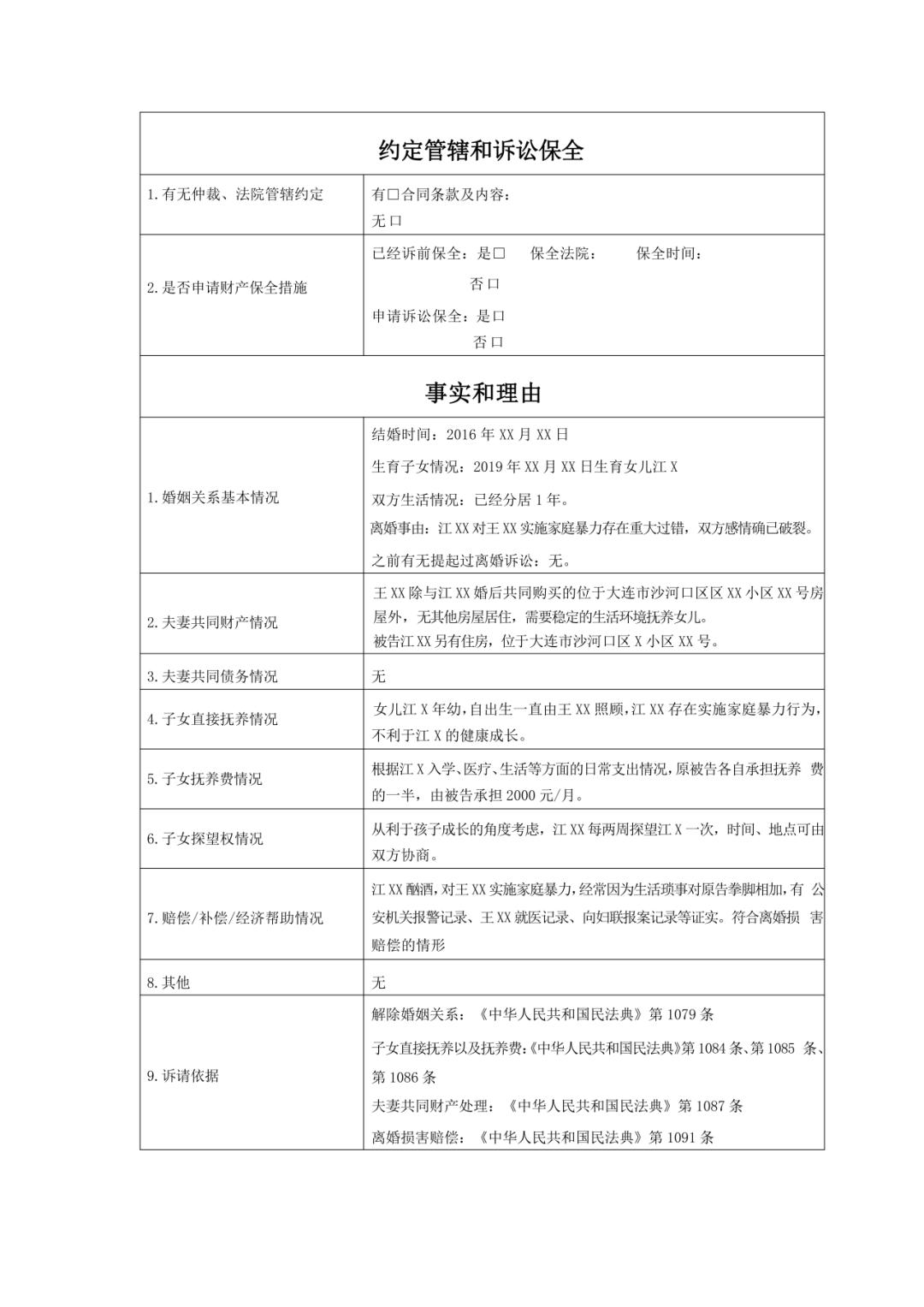
向右滑动查看更多2. 离婚纠纷
文本模版



向右滑动查看更多示范实例




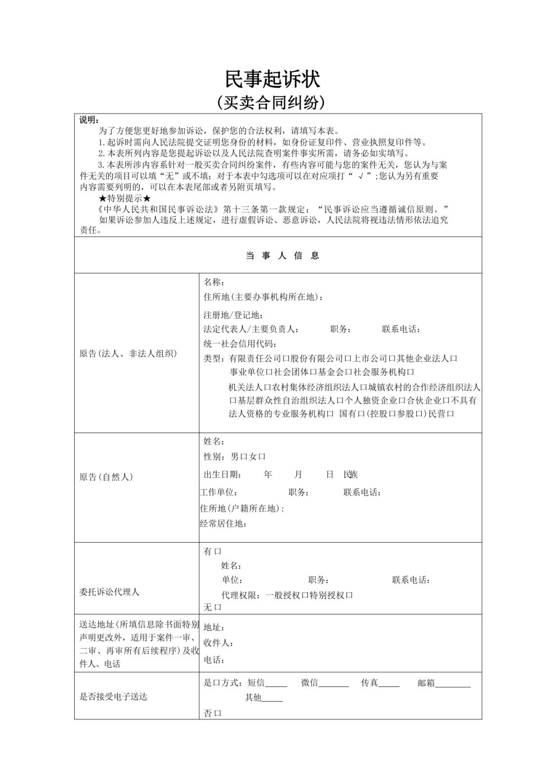
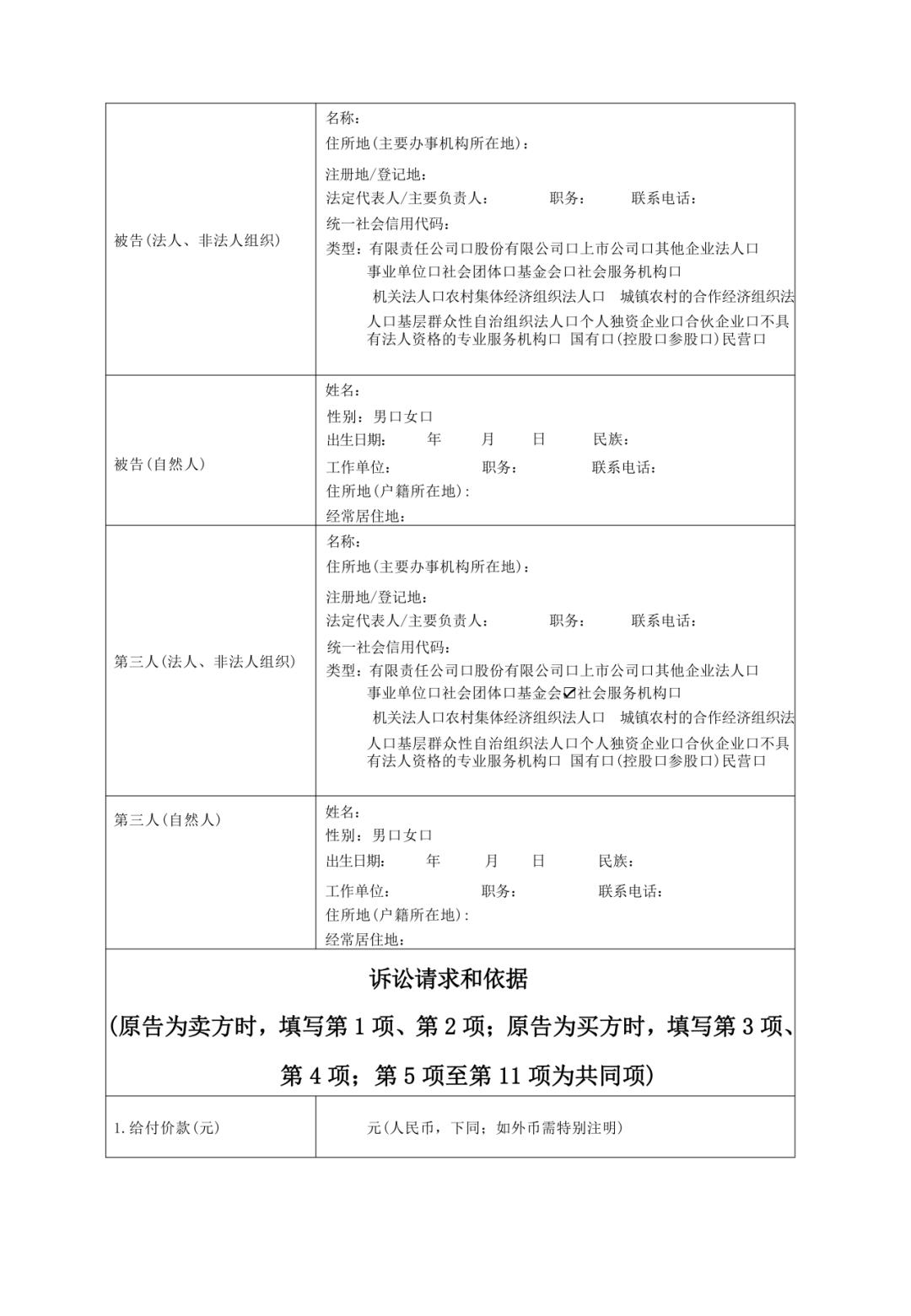
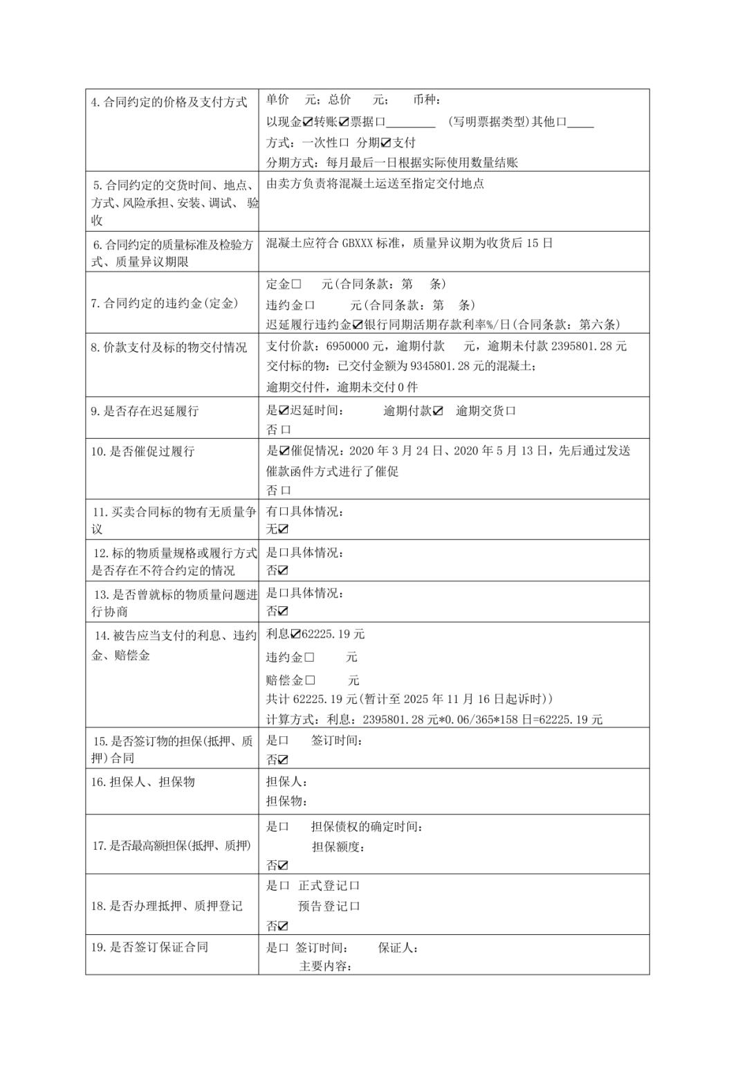
向右滑动查看更多3. 买卖合同纠纷
文本模版





向右滑动查看更多示范实例





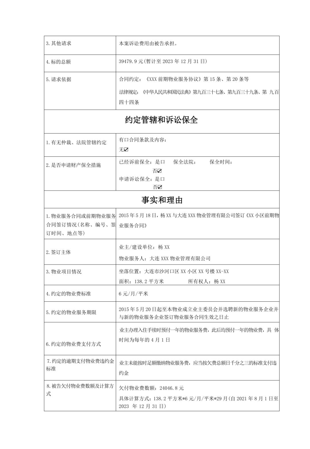
向右滑动查看更多4.物业服务合同纠纷
文本模版




向右滑动查看更多示范实例




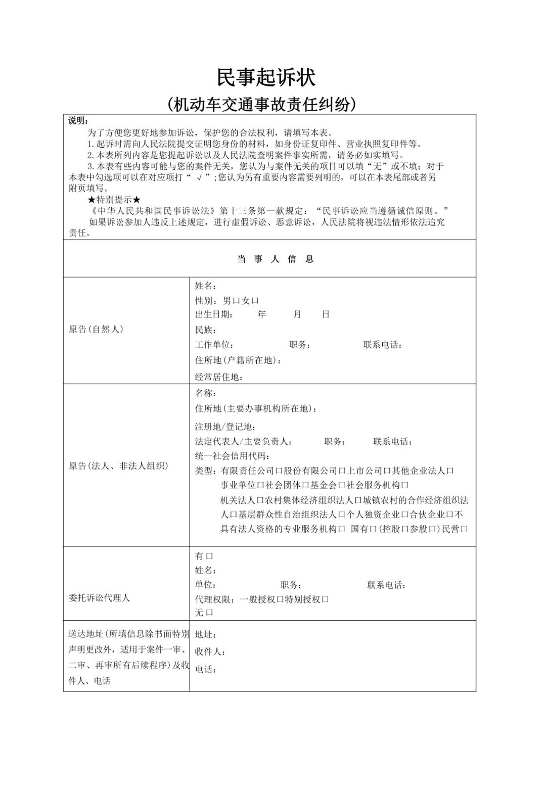
向右滑动查看更多5. 机动车交通事故责任纠纷
文本模版



向右滑动查看更多示范实例



向右滑动查看更多6. 劳动争议纠纷
文本模版



向右滑动查看更多示范实例



向右滑动查看更多
更多模板请识别二维码下载最高人民法院、司法部、中华全国律师协会关于印发部分案件民事起诉状、答辩状示范文本(试行)的通知(法〔2024〕46号)
供稿:任秋蓉
原标题:《2025年最新官方起诉状模板!请收藏!(内含模板+范例)》
特别声明
本文为澎湃号作者或机构在澎湃新闻上传并发布,仅代表该作者或机构观点,不代表澎湃新闻的观点或立场,澎湃新闻仅提供信息发布平台。申请澎湃号请用电脑访问http://renzheng.thepaper.cn。
+1
收藏
我要举报





查看更多
澎湃矩阵
新闻报料
- 报料热线: 021-962866
- 报料邮箱: news@thepaper.cn
互联网新闻信息服务许可证:31120170006
增值电信业务经营许可证:沪B2-2017116
© 2014-2026 上海东方报业有限公司
反馈




