- +1
2025年中国AI眼镜产业链图谱研究分析
以下文章来源于中商情报网 ,作者中商产业
中商情报网.
汇集产业情报,发现数据价值。中商情报网(www.askci.com)是中商产业研究院旗下云分享平台,聚集产业经济发展,为您推送专业的产业资讯和权威的产业数据。

AI眼镜是集传统眼镜功能与智能化升级于一体的可穿戴设备,通过搭载AI语音助手、摄像头等组件实现多模态交互,具有智能化、多功能、时尚便携等优点。目前,中国AI眼镜市场正处于快速发展阶段,技术创新活跃,产业链初具规模,市场需求增长,行业前景广阔。
AI眼镜产业链主要由上游零部件供应、中游整机设备制造和下游应用等环节组成。上游零部件主要包括芯片、传感器、存储、显示模组、光学模组、结构件、镜片等。中游为整机制造,包括品牌厂商和代工厂商。下游应用领域包括商业场景和个人场景。
图片来源:中商产业研究院
AI芯片是AI眼镜的核心组件,负责处理图像、音频数据,以及执行其他与AI相关的任务。近年来中国AI芯片产业受到广泛关注,行业市场规模不断增长。中商产业研究院发布的《2025-2030年中国人工智能芯片行业市场发展监测及投资潜力预测报告》显示,2023年中国AI芯片市场规模达到1206亿元,同比增长41.9%。中商产业研究院分析师预测,2024年中国AI芯片市场规模将增长至1412亿元,2025年市场规模增至1530亿元。
数据来源:中商产业研究院整理AI眼镜芯片类型多样,且随着技术的不断进步和市场的不断发展,新的芯片类型和解决方案不断涌现,如高通的AR1Gen1等。除国际巨头外,国内的恒玄科技、瑞芯微、星宸科技、炬芯科技等公司也正在积极布局。
资料来源:中商产业研究院整理
随着技术的不断进步和应用领域的拓展,中国智能传感市场需求快速增长。中商产业研究院发布的《2025-2030年全球及中国智能传感器市场调查与行业前景预测专题研究报告》显示,2023年中国智能传感器市场规模为1336.2亿元,近五年年均复合增长率达15.96%。中商产业研究院分析师预测,2024年中国智能传感器市场规模将达到1551.2亿元,2025年市场规模将达到1795.5亿元。
数据来源:中商产业研究院整理我国目前已初步形成优势明显的智能传感器企业,如韦尔股份、兆易创新、华润微、华工科技、歌尔股份等,其余市场参与者以中小型制造类企业为主。
资料来源:中商产业研究院整理
近年来,存储芯片市场规模总体呈现出增长趋势。中商产业研究院发布的《2025-2030年中国存储芯片行业市场发展监测及投资战略咨询报告》显示,2023年中国存储芯片市场规模约为5400亿元。当前新一轮人工智能浪潮爆发,由AI服务器带来存储芯片新的增量需求,中商产业研究院分析师预测,2024年中国存储芯片市场规模将增长至5513亿元,2025年增至5983亿元。
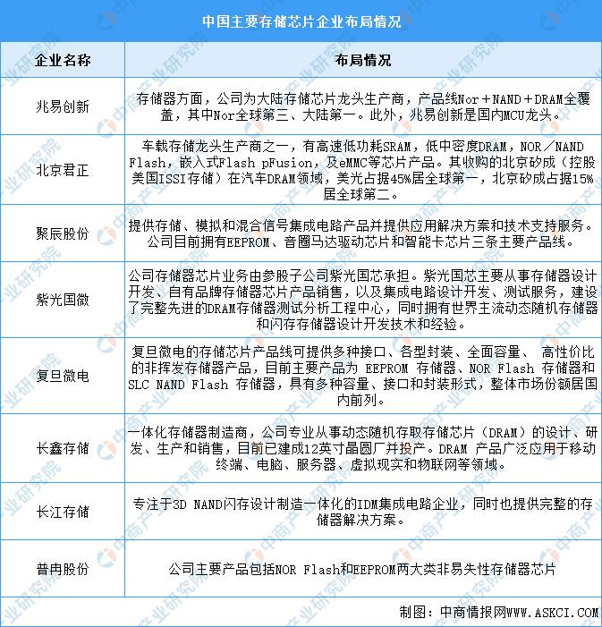
数据来源:中商产业研究院整理目前,我国存储芯片企业主要包括兆易创新、北京君正、聚辰股份、紫光国微、复旦微电、长鑫存储、长江存储、普冉股份等。具体如图所示:
资料来源:中商产业研究院整理
我国大力发展新型显示产业,新型显示市场规模居全球首位。中商产业研究院发布的《2025-2030年中国新型显示产业市场调研及行业投资格局预测报告》显示,2023年中国新型显示全产业链市场规模约为6600亿元,占全球市场规模的50%左右。中商产业研究院分析师预测,2024年中国新型显示全产业链市场规模将达到6900亿元,2025年达到7200亿元。
数据来源:中国光学光电子行业协会、中商产业研究院整理从厂商出货占比来看,中商产业研究院发布的《2024-2029年中国OLED显示行业市场前景预测及未来发展趋势研究报告》数据显示,2024年上半年全球柔性AMOLED智能手机面板厂商出货量第1至第6名分别为三星显示、BOE京东方、TCL华星、天马、维信诺和LGD,市占率分别为30.7%、22.3%、13.4%、12.9%、12.8%和7.9%。其中,京东方、TCL华星、天马、维信诺等中国企业增势强劲,总份额首超韩国达61.4%。
数据来源:WitDisplay、中商产业研究院整理Micro LED产业链涵盖了从原材料供应到最终产品的整个生产过程,面临外延和芯片制造、巨量转移、全彩显示、显示驱动等方向的技术难点。行业内正在加速技术攻坚,通过优化生产工艺、提高良品率、降低成本等方式,推动Micro LED技术的商业化应用。从企业来看,“2023 Mini/Micro LED供应链创新发展核心竞争力TOP 10”显示,当前晶芯科技、辰显光电、TCL科技、艾德蒙、雷曼光电、显耀科技等企业在Micro LED领域处于领先地位。
资料来源:中商产业研究院整理
光学元器件被视为人工智能、物联网、数字经济等新兴信息技术领域的“眼睛”。近年来,随着前沿科技应用场景的持续成熟,移动智能终端、物联网、云计算、生物识别、增强现实/虚拟现实(AR/VR)以及运动摄像等新兴市场对光学元器件的需求日益增长。中商产业研究院发布的《2025-2030年中国光学元器件行业市场前景预测与发展趋势研究报告》显示,2023年度国内光学镜片、镜头及模组等元器件的市场规模约1450亿元。中商产业研究院分析师预测,2024年中国光学元器件市场规模将恢复至1500亿元,2025年达到1600亿元。
数据来源:中国光学光电子行业协会、中商产业研究院整理
近年来,健康消费观念逐渐深入人心,消费者对眼睛健康的关注度不断提高,推动了眼镜行业在近视防控、眼保健等方面的创新和发展。中商产业研究院发布的《2025-2030年中国AI眼镜(人工智能眼镜)深度分析及发展前景研究预测报告》显示,2023年中国眼镜镜片零售市场规模为386亿元,较上年增长13.53%。中商产业研究院分析师预测,2024年中国眼镜镜片零售市场规模将达到394亿元,2025年达到409亿元。
数据来源:中商产业研究院整理
中国眼镜行业市场规模呈现出稳步增长的趋势,并展现出巨大的市场潜力。中商产业研究院发布的《2025-2030年中国AI眼镜(人工智能眼镜)深度分析及发展前景研究预测报告》显示,2023年中国眼镜行业零售市场规模为862亿元,较上年增长10.94%。中商产业研究院分析师预测,2024年中国眼镜行业零售市场规模将达到950亿元,2025年达到1045亿元。
数据来源:中商产业研究院整理
技术迭代升级驱动行业发展,智能眼镜行业空间广阔。中商产业研究院发布的《2025-2030年中国AI眼镜深度分析及发展前景研究预测报告》显示,2020-2021年全球智能眼镜市场规模持续增长,从28.96亿美元增至50.31亿美元。2021-2023年全球智能眼镜市场规模增长承压,市场规模降至36亿美元左右。近两年随着技术迭代升级,多家企业AI眼镜产品相继发布,2024年有望成为AI眼镜元年。中商产业研究院分析师预测,2024年全球智能眼镜市场规模将达到40亿美元,2025年达到48亿美元。
数据来源:IDC、中商产业研究院整理
AI眼镜在教育、医疗、娱乐等领域的广泛应用前景也吸引了大量资本的关注,参与AI眼镜行业投融资的市场主体包括风投机构、私募股权基金、科技巨头以及创业公司等。
资料来源:中商产业研究院整理
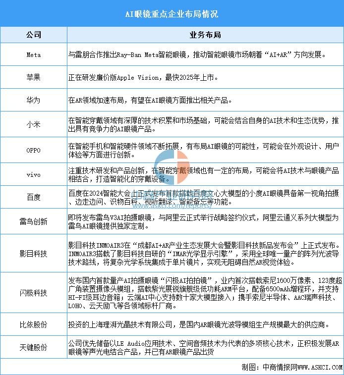
2024年有望成为AI眼镜元年,包括Rokid、Snap、Meta、百度、Looktech、雷鸟创新、闪电科技、XREAL等品牌都发布了智能眼镜相关产品。同时,三星、OPPO、vivo、华为、腾讯、字节跳动等科技巨头也在积极布局AI眼镜项目。
资料来源:中商产业研究院整理
AI眼镜产业链涵盖了光学、显示、芯片、传感器、代工等多个环节,国内已有多家上市公司正在布局AI眼镜产业链上下游,并形成了较为完整的产业生态。目前,A股AI眼镜概念板块共计96只概念股。
资料来源:中商产业研究院整理
Ray-Ban Meta眼镜作为一款结合了时尚设计与智能技术的产品,自问世以来就受到了广泛关注。Ray-Ban Meta眼镜的消费者最关注的功能主要包括摄影摄像功能、音频播放与通话功能、AI交互功能、时尚设计与舒适度以及与Meta应用的无缝集成等。
数据来源:中商产业研究院整理
AI眼镜可以广泛应用于教育领域,学生佩戴AI眼镜能够实时获取课程内容的增强信息,如虚拟实验室、实地考察的机会等。近年来,中国教育智能硬件市场规模持续增长,未来具有广阔的发展前景。中商产业研究院发布的《2025-2030年中国教育智能硬件行业市场专题研究及投资风险评估预测报告》显示,2023年中国消费级教育智能硬件和机构级教育智能硬件市场规模分别达到512亿元和165亿元。中商产业研究院分析师预测,2024年中国消费级教育智能硬件和机构级教育智能硬件市场规模将分别达到575亿元和164亿元,2025年将分别达到632亿元和173亿元。
原标题:《2025年中国AI眼镜产业链图谱研究分析》
本文为澎湃号作者或机构在澎湃新闻上传并发布,仅代表该作者或机构观点,不代表澎湃新闻的观点或立场,澎湃新闻仅提供信息发布平台。申请澎湃号请用电脑访问http://renzheng.thepaper.cn。





- 报料热线: 021-962866
- 报料邮箱: news@thepaper.cn
互联网新闻信息服务许可证:31120170006
增值电信业务经营许可证:沪B2-2017116
© 2014-2026 上海东方报业有限公司




