- +1
打官司不会写起诉状?2025年最新官方民事案件起诉状、答辩状示范文本来啦!(内含范例)
2025-01-10 16:49
来源:澎湃新闻·澎湃号·政务
字号
最新版官方起诉状、答辩状模板来啦!
《民事起诉状、答辩状示范文本(试行)》由最高人民法院、司法部、中华全国律师协会研究执行,针对常见多发的民事纠纷类型,为您提供规范全面的诉讼指引!
起诉状模板也可通过“人民法院在线服务”小程序“辅助工具”——“文书模板”——“部分案件民事起诉状、答辩状示范文本(试行)”进行下载。


也提醒各位当事人、代理人准备案件起诉材料时,按照要素式起诉状示范文本进行准备。小编已经整理好了
常见民事案件
起诉状、答辩状示范文本
扫描对应二维码即可下载
01
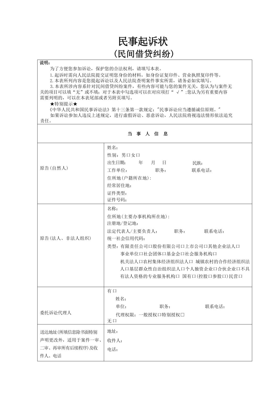
民间借贷纠纷
民间借贷纠纷
文本模板




向下滑动查看所有内容示范实例



向下滑动查看所有内容(点击下方二维码即可查看、下载)
民间借贷纠纷起诉状、答辩状
02
离婚纠纷
离婚纠纷
文本模板


向下滑动查看所有内容示范实例



向下滑动查看所有内容(点击下方二维码即可查看、下载)
离婚纠纷起诉状、答辩状
03
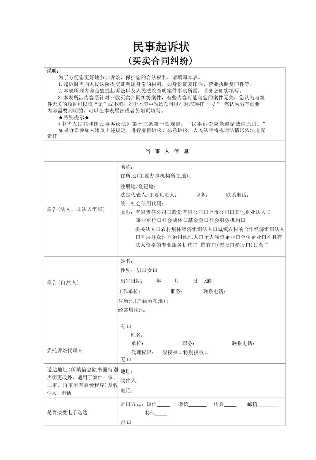
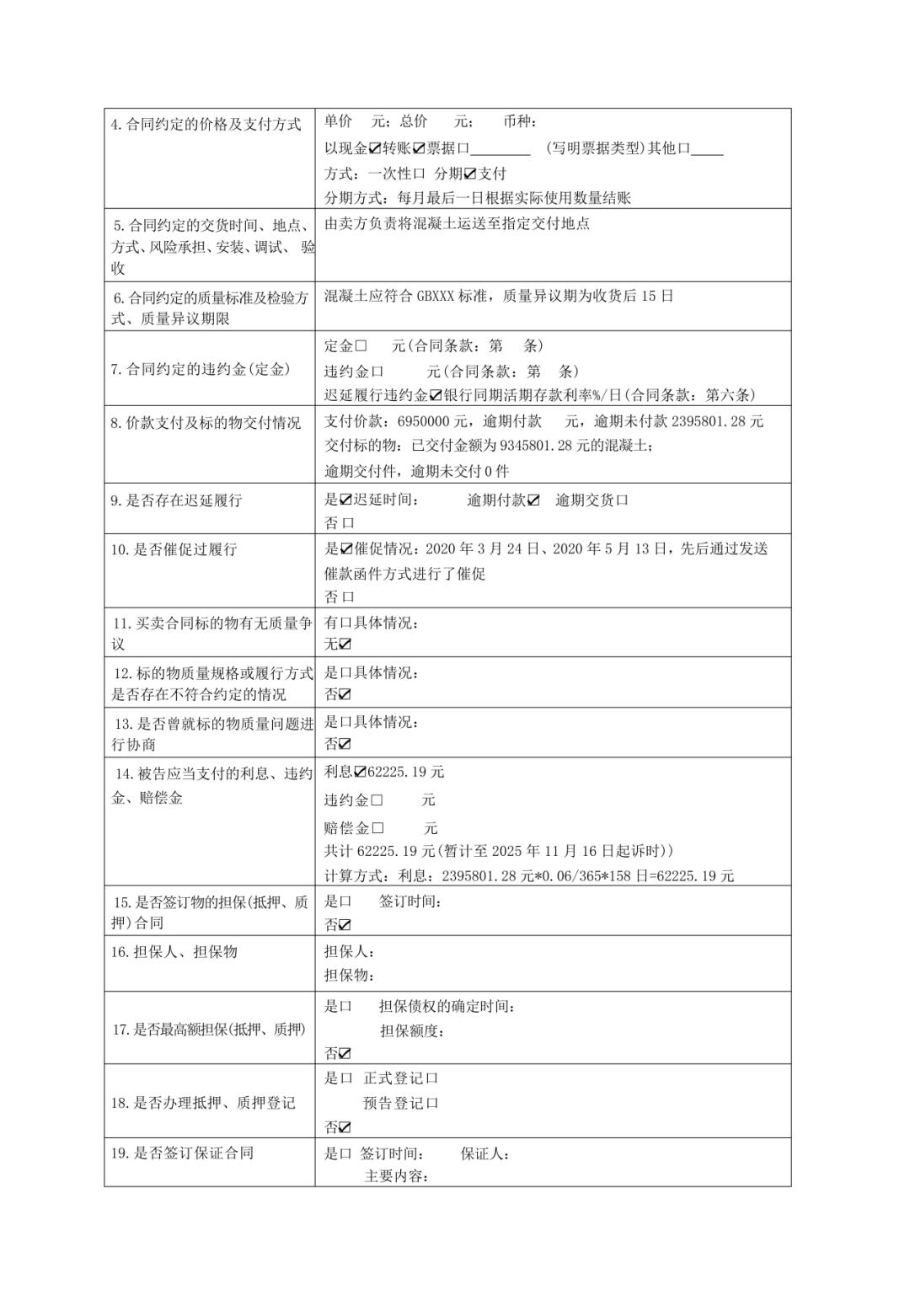
买卖合同纠纷
买卖合同纠纷
文本模板




向下滑动查看所有内容示范实例




向下滑动查看所有内容(点击下方二维码即可查看、下载)
买卖合同纠纷起诉状、答辩状
04
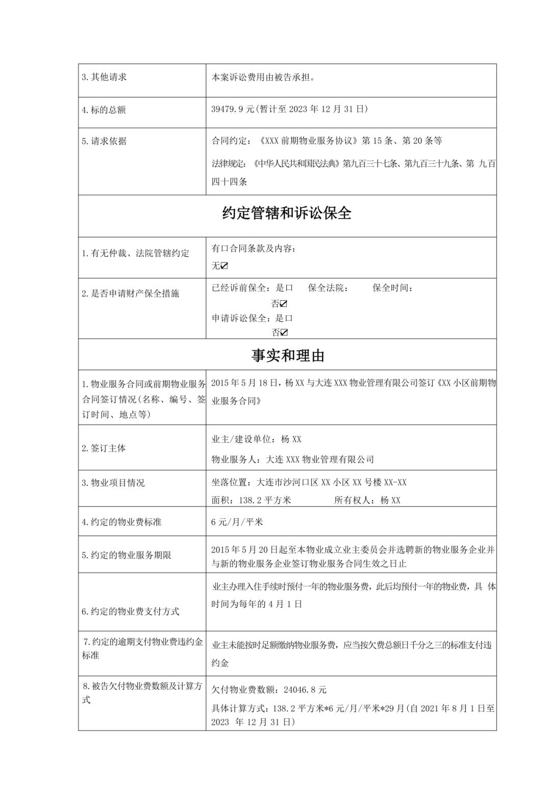
物业服务合同纠纷
物业服务合同纠纷
文本模板



向下滑动查看所有内容示范实例



向下滑动查看所有内容(点击下方二维码即可查看、下载)
物业服务合同纠纷起诉状、答辩状
05
机动车交通事故责任纠纷
机动车交通事故责任纠纷
文本模板


向下滑动查看所有内容示范实例


向下滑动查看所有内容原标题:《打官司不会写起诉状?2025年最新官方民事案件起诉状、答辩状示范文本来啦!(内含范例)》
特别声明
本文为澎湃号作者或机构在澎湃新闻上传并发布,仅代表该作者或机构观点,不代表澎湃新闻的观点或立场,澎湃新闻仅提供信息发布平台。申请澎湃号请用电脑访问http://renzheng.thepaper.cn。
+1
收藏
我要举报





查看更多
澎湃矩阵
新闻报料
- 报料热线: 021-962866
- 报料邮箱: news@thepaper.cn
互联网新闻信息服务许可证:31120170006
增值电信业务经营许可证:沪B2-2017116
© 2014-2026 上海东方报业有限公司
反馈




