- +1
【复材资讯】南京大学郭盛课题组Science:可持续液态烃类膜分离
可持续烃类作为燃料与化工品的大规模使用将颠覆当前石化产品主导的资源体系,是人类社会实现可持续发展的关键。新型高效的膜分离技术能够极大地降低可持续烃类分离纯化的能耗与经济成本,加速可持续烃类的大规模应用的推广。利用绿氢、捕获CO2以及可再生能源为驱动的Fischer-Tropsch (FT) 过程是可持续烃类的重要生产方式。然而,从组分复杂的FT产物中分离纯化高价值液态烃的成本较高,极大限制了该类产物的精细化应用。
南京大学郭盛团队联合美国佐治亚理工学院Ryan P. Lively团队开发了一类新型富氟型高性能液态烃类分离膜材料,并针对FT产物的结构多样性的特点,通过合理规划的膜分离方案实现了直链/支链烃、烯烃/烷烃、短链/长链烃三类液态烃类混合物的非相变膜分离过程(图1a)。该研究为以FT产物为代表的可持续烃类混合物的低能耗分离过程提供了一个可行的膜技术方案。相关成果以 “Fluorine-rich poly(arylene amine) membranes for the separation of liquid aliphatic compounds” 为题,于2025年1月9日发表于Science 期刊。
图1. a) FT产物分离规划; b-d) 富氟型聚芳基胺高分子膜材料的设计、合成与表征尺寸差异小的液态烃类混合物的分离是膜分离领域中极具挑战性的研究方向。如何设计膜材料使其兼具高分离性能与耐溶剂性能是该领域的核心要点。针对该核心问题,郭盛团队设计与合成了一类富氟型的聚芳基胺材料(FRPAAs),通过精准控制氟含量到恰到好处的数值,使得富氟型高分子材料具备富氟材料的耐溶剂性能的同时保持了通用高分子材料的溶剂可加工性,解决了分离应用对于膜材料加工与耐溶剂性的核心要求;另一方面,与低渗透性的全氟膜材料(特氟龙)不同,FRPAA类高分子材料中具有刚性的芳基胺骨架结构,通过该结构的调节能够精准控制膜材料的分离通量与选择性,来满足分离应用对于膜材料高通量与高分离选择性的核心要求(图1b-d)。
研究团队将FRPAA膜用于标志性的甲苯/三异丙基苯二元混合体系分离,结果表明该类材料分离性能皆已超过目前的有机液态烃类分离膜的性能上限(图2a)。分子结构模拟实验表明,与经典的自具微孔高分子PIM-1材料相比,FRPAA系列高分子膜材料结构中的富氟基团在溶剂浸润的环境中保持了膜材料孔径结构的稳定性,揭示了其高分离性能微观结构上的内在规律(图2b-c)。除了在C6的同分异构体的分离上FRPAA系列高分子表现出较好的分离性能外(图3a),针对复杂烯烃/烷烃混合物体系,FRPAA系列高分子膜可以连续多级的膜分离工艺,将60 wt%的正己烯在渗透相中富集到95 wt%。长效分离性能测试表明,该膜的分离性能在分离环境中可保持170小时而不变(图3b-c)。该结果为FRPAA膜在高价值烯烃分离领域的应用打下了基础。
图2. a) 甲苯/三异丙基苯二元混合物分离性能图; b-c) FRPAA溶剂化后结构模拟
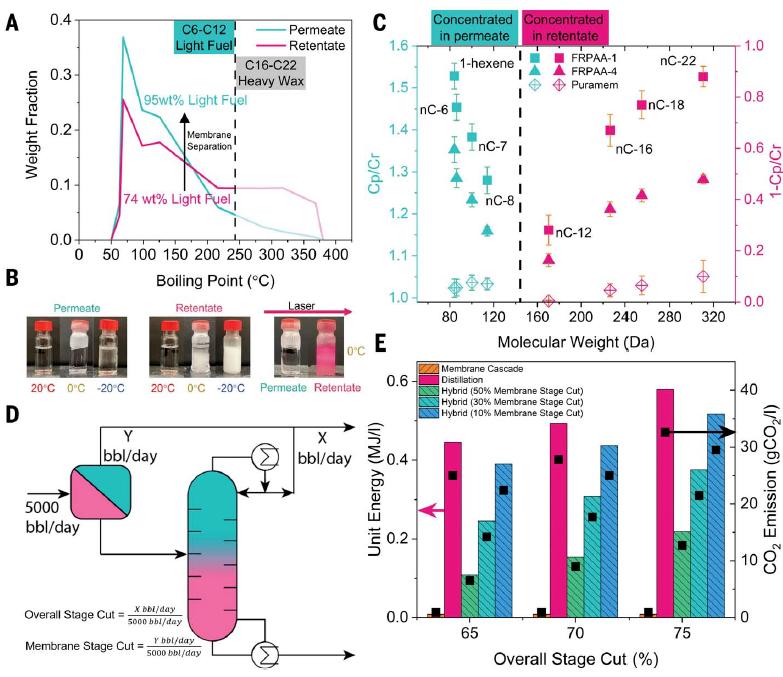
图3. a) 正己烷/2,2-二甲基丁烷体系膜分离;b-c) 多阶段烯烃/烷烃混合体系膜分离最后,针对C6-22的FT烃类混合物,FRPAA系列的膜材料能够进行高效的短链/长链烃类的分离。通过单级膜分离,可以将74 wt% 轻质烃类组分的混合物在渗透相富集为95 wt%,对于长链烃类(C>20)的截留率高达90%以上,而当前由Evonik公司开发的商用有机溶剂分离膜PURAMEM®对该复杂混合物体系基本无分离效果(图4a-c)。该结果说明了FRPAA膜材料在液态烃类分离领域已经达到行业领先水平。为了全面评价该膜分离技术的技术经济性,研究团队将蒸馏分离、膜分离、蒸馏/膜耦合分离工艺的能耗与碳排放进行比较,结果表明在工业量级的应用场景下,该膜分离技术的直接引入能够极大地减少传统蒸馏分离过程中的能耗与碳排放,进一步说明该项技术用于液态烃类分离的重大经济价值。详细内容可参考原文。
图4. a-c) FT液态烃类产物膜分离;d-e) 膜分离以及耦合工艺技术经济性分析该工作由南京大学化学化工学院配位化学国家重点实验室、高性能高分子材料与技术教育部重点实验室以及美国佐治亚理工化学与生物分子工程院联合完成,任意博士与马辉研究助理为本文的共同第一作者。Ryan P. Lively教授为本文的共同通讯作者,郭盛特聘研究员为本文的最后通讯作者。该工作得到了南京大学启动经费、国家自然科学基金 (22375088) 、江苏省自然科学基金 (BK20230793) 、中央高校基本科研业务费专项资金资助 (020514380274) 等项目的大力支持。
原文链接:
https://www.science.org/content/page/scienceadviser?intcmp=popup-adviser&utm_id=recbEndseGq5WulpU
免责声明:中国复合材料学会微信公众号发布的文章,仅用于复合材料专业知识和市场资讯的交流与分享,不用于任何商业目的。任何个人或组织若对文章版权或其内容的真实性、准确性存有疑议,请第一时间联系我们。我们将及时进行处理。
继续滑动看下一个轻触阅读原文
中国复合材料学会向上滑动看下一个原标题:《【复材资讯】南京大学郭盛课题组Science:可持续液态烃类膜分离》
本文为澎湃号作者或机构在澎湃新闻上传并发布,仅代表该作者或机构观点,不代表澎湃新闻的观点或立场,澎湃新闻仅提供信息发布平台。申请澎湃号请用电脑访问http://renzheng.thepaper.cn。





- 报料热线: 021-962866
- 报料邮箱: news@thepaper.cn
互联网新闻信息服务许可证:31120170006
增值电信业务经营许可证:沪B2-2017116
© 2014-2026 上海东方报业有限公司




