- +1
帝国理工学院-大连化学物理研究所Joule:高性能离子传导膜实现高效液流电池储能
原创 Cell Press CellPress细胞科学

物质科学
Physical science
来自帝国理工学院宋启磊和大连化学物理研究所李先锋等在Cell Press细胞出版社旗下期刊Joule上发表了题目为“Sulfonated poly(ether-ether-ketone) membranes with intrinsic microporosity enable efficient redox flow batteries for energy storage”的文章,报道了自具微孔磺化聚醚醚酮离子交换膜在液流电池储能技术中的应用。膜中增强的自由体积和互连的水通道显著改善了离子传输特性,突破传统离子交换膜电导率和选择性此消彼长的性能限制,大幅提升了液流电池的能量效率。
研究团队测试了新型膜材料在水系有机液流电池和碱性锌铁液流电池等多种液流电池体系中的性能,这些电池在高达500 mA cm⁻⊃2;的电流密度下表现出优异的能量效率,其性能超越了大多数文献中报道的膜材料。该类膜材料的开发将有望提高新一代液流电池性能、加速其从实验室走向规模应用,并对降低新一代液流电池储能技术成本、推进液流电池储能技术实用化进程起到促进作用。
第一作者:Toby Wong
通讯作者:宋启磊,李先锋,Kim Jelfs
单位:帝国理工学院,大连化学物理研究所
研究背景
液流电池是一种极具潜力的大规模长时储能技术,对于存储太阳能和风能等可再生能源起着关键作用。传统的全钒液流电池目前处在产业化推广阶段,但电解液初始投资成本相对较高。近年来,液流电池技术的基础研究逐渐转向开发低成本、高性能的体系,例如水系有机液流电池、多硫化物、碱性锌铁液流电池等。水系有机液流电池使用有机分子作为活性材料,具有可调性强、低毒性和资源丰富的优点。而碱性锌铁液流电池则利用廉价且易得的材料,实现了高能量密度和长循环寿命。不过这些新型液流电池体系采用不同的活性物质,需要开发高电导率高选择性的离子交换膜。
膜材料是液流电池的核心部件,需要高效传导离子,同时避免活性物质的交叉扩散。然而,传统的全氟磺酸膜(如Nafion)具有优异的稳定性但成本高昂,且制造过程中产生污染物如全氟和多氟烷基物质,对环境与人类健康危害较大。因此开发可持续、低成本、高性能非氟碳氢化合物膜对于推动液流电池的实用化进程具有重要意义。近年来中国科学院大连化学物理研究所储能技术研究部李先锋研究员团队在高性能、低成本液流电池用膜材料取得了一系列进展。在前期工作中(Joule, 2022, 6, 884-905 ),李先锋团队合成制备出公斤级的磺化聚醚醚酮高分子聚合物(sPEEK),利用连续卷对卷式制膜工艺,大面积批量制备出离子交换膜材料,集成到千瓦级碱性锌铁液流电池电堆中。然而,传统的磺化聚醚醚酮膜离子导电性和选择性之间的权衡问题仍未完全解决,因此液流电池的发展需要开发新一代离子交换膜材料。与此同时,帝国理工学院宋启磊课题组及合作者围绕自具微孔聚合物材料(Polymers of Intrinsic Microporosity, PIMs)开发了一系列含功能基团的离子传导膜,如特罗格碱和胺肟基团(Nat. Mater., 2020, 19, 195–202; Angew. Chem. Int. Ed. 2022, 61, e202207580)、磺酸功能团(Nat. Commun., 2022, 13, 3184)及羧酸基团(Adv. Mater., 2023, 2210098; Nature, 2024, 635, 353–358)。这些膜材料兼具高离子电导率和高选择性,不过这些高分子的合成相对复杂,机械及化学稳定性也有待提高。
液流电池膜材料设计理念
在本研究中,帝国理工学院和大连化学物理研究所团队展开合作,通过设计具有本征微孔结构的磺化聚醚醚酮膜,成功解决了上述挑战。研究团队在磺化PEEK膜的主链中引入了三维扭曲单体三碟烯,得到自具微孔磺化聚醚醚酮膜(sPEEK-Trip),膜内形成了高度互联的水通道。这些通道能够维持较高的选择性,快速传输阳离子和氢氧根离子,离子导电性得到极大地提升,大幅提升了液流电池能量效率。此外,所设计的自具微孔磺化聚醚醚酮膜具有优异的机械及化学稳定性,在液流电池中实现了稳定运行。

图1 膜材料设计理念
本文要点一:固有微孔磺化聚醚醚酮膜自由体积和互连水通道的表征
作者采用文献报道的sPEEK膜的合成路线,将三碟烯引入聚醚醚酮(PEEK)骨架中,形成了链堆积受阻的刚性扭曲聚合物。之前文献报道的聚醚醚酮磺化过程大多采用高浓度的强酸,得到的离子交换容量较高,虽然能够提高膜的离子传导率,但膜的选择性较差。本文将所合成的PEEK-Trip聚合物使用较温和的磺化试剂三甲基硅基氯磺酸酯(TMSCS)进行磺化,以实现不同程度的磺化,制备出具有不同离子交换容量的sPEEK-Trip膜。作者对膜进行了各种物理化学表征,包括CO2吸附测量、广角X射线散射(WAXS)和小角X射线散射(SAXS),发现膜中形成了高度互连的亚纳米尺度的水通道,这些通道有助于离子的传导,特别是氢氧根离子的传输。为深入了解膜结构和离子传导机制,帝国理工学院化学系Kim Jelfs教授团队博士生杨一桀构建了高分子模型,结合分子动力学模拟研究了水通道的结构。研究结果表明,新型磺化膜能够形成更多互联的水通道,这些纳米尺度的通道显著促进了阳离子和氢氧根离子的传输。

图2膜材料表征及水通道结构研究
本文要点二:自具微孔聚醚醚酮膜实现高电导率,突破传统膜材料性能限制
作者对膜内离子传输过程进行了深入的研究,证实了膜内互连的亚纳米水通道促进离子的快速传输且保持较高的选择性。通过电化学阻抗谱(EIS)测试了膜在1 M KCl或1 M KOH等盐溶液中的电导率。与相同离子交换容量(IEC)的sPEEK膜相比,sPEEK-Trip膜具有更高的离子传导率。例如,在1 M KCl中,sPEEK-Trip-1.55的离子传导率为20.1 mS cm⁻⊃1;,而sPEEK-1.50为10.5 mS cm⁻⊃1;。sPEEK-Trip膜吸附电解液之后,显示出比本征离子传导率更高的表观离子传导率,表明互连的水通道内吸附的电解液增强了膜内的离子传导。作者测量了不同浓度梯度下阳离子(K⁺)和阴离子(Cl⁻、OH⁻和Fe(CN)₆⁴⁻)的离子迁移数。在中性pH溶液中,K⁺的高离子迁移数表明K⁺的优先传输。在碱性电解液中,微孔sPEEK-Trip膜表现出了双重离子传导特性。分子动力学模拟表明:解离的负电荷的磺酸根基团可以通过静电作用促进阳离子K⁺传导,同时微孔吸附的水分子可形成连续的氢键网络,使OH⁻在膜内以Grotthuss机理进行快速传递,从而同时快速传输K⁺和OH⁻离子。此外,sPEEK-Trip膜能有效抑制较大离子如有机活性分子和Fe(CN)₆⁴⁻的渗透,使其具有优异的活性物质选择性。sPEEK-Trip膜兼具高电导率和高选择性,突破了传统离子交换膜电导率和选择性的性能限制。

图3膜材料离子传导特性
本文要点三:sPEEK-Trip膜在中性有机液流电池中的应用
作者将新开发的sPEEK-Trip膜应用到近年来开发的中性pH条件下的水系有机液流电池(AORFBs)中。中性温和的条件可降低对膜、电池组件和氧化还原分子稳定性的要求,有助于延长电池寿命。sPEEK-Trip膜显著提高了中性有机液流电池的性能,提高了电池的能量效率、功率密度,并降低了容量衰减。使用0.1 M K₄[Fe(CN)₆]与0.1 M磺化紫罗精((SPr)₂V)配对,sPEEK-Trip膜表现出低的面电阻(ASR),其中sPEEK-Trip-1.55的ASR为0.83 Ω cm⊃2;,低于Nafion 212和sPEEK-1.50。膜面电阻的降低显著提高了电池的能量效率,在100 mA cm⁻⊃2;的电流密度下,电池能量效率可达到80%。基于sPEEK-Trip-1.55膜的电池的峰值功率密度比基于Nafion 212和sPEEK-1.50膜测试的电池的峰值功率密度提高了约35%。使用sPEEK-Trip-1.55的AORFB显示出0.3%/天的较慢容量衰减,低于使用sPEEK-1.50(0.5%/天)和活化的Nafion 212(9%/天)的AORFB的容量衰减。使用1 M Na₄/K₄[Fe(CN)₆]和1 M (SPr)₂V的高浓度AORFB表现出高可逆容量和更高的峰值功率密度,其中用sPEEK-Trip-1.55膜组装的AORFB峰值功率密度达到240 mW cm⁻⊃2;。

图4 中性条件水系有机液流电池性能
本文要点四:sPEEK-Trip膜在碱性有机液流电池中的应用
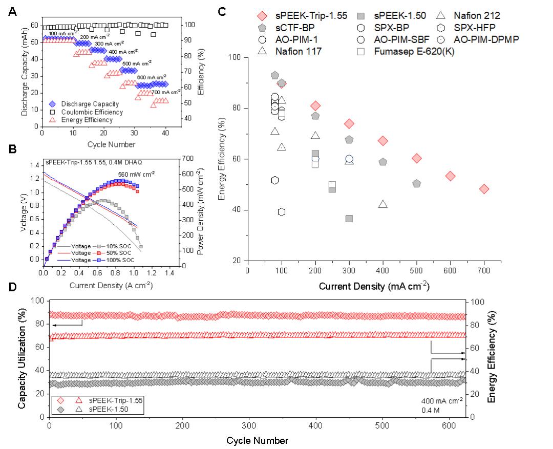
除了中性液流电池,作者还测试了sPEEK-Trip膜在碱性水系有机液流电池中的性能。在碱性电解液中,膜内的水通道促进了阳离子(K⁺)和氢氧根离子(OH⁻)的快速双重传输,从而在电池充放电过程中极大地提升能量效率。由于其高离子传导率和选择性,这些膜表现出优异的性能。sPEEK-Trip膜可赋予碱性水系有机液流电池高的能量效率,即使在500 mA cm⁻⊃2;的高电流密度下也能保持约60%的能量效率。此外,电池在100%充电状态下峰值功率密度可达到560 mW cm⁻⊃2;。基于sPEEK-Trip膜测试的碱性水系有机液流电池具有优异的稳定性和容量保持率,优于传统的sPEEK和Nafion 212膜。

图5 碱性条件水系有机液流电池性能
本文要点五:sPEEK-Trip膜在碱性锌铁液流电池中的应用
碱性锌铁液流电池(AZIRFBs)具有电解液成本低、电池电压高(>1.70 V)和功率密度高等优势近来受到广泛关注。然而,碱性锌铁液流电池的实用化仍面临一些科学挑战,如负极锌枝晶形成、低效率和循环寿命短。电池在充放电过程中,负极锌枝晶的形成可能导致电池短路和性能下降。由于电解质的交叉污染和电极副反应的发生,导致电池能量效率降低。近年来通过改进膜材料和优化电池设计,AZIRFBs在能量效率、功率密度和循环稳定性方面取得了显著进展。sPEEK-Trip膜在碱性锌铁液流电池中的应用展示了其优异的性能,具有较低的面电阻(0.5 Ω cm⊃2;),从而有效降低了电池阻抗,实现了电池高的能量效率,在700 mA cm⁻⊃2;的电流密度下保持约50%的能量效率,此外峰值功率密度可达到2.5 W cm⁻⊃2;。sPEEK-Trip膜在长达一个月的长时间循环中能够维持较高的能量效率和循环稳定性。

图6碱性锌铁液流电池性能
结论
该研究开发了具有本征微孔的磺化聚醚醚酮离子交换膜,大幅提升了液流电池能量效率。通过将三碟烯引入PEEK骨架并精准控制磺化程度,所得膜形成了高度互连的亚纳米水通道,微孔膜表现出阳离子和氢氧根离子的快速双离子传导,实现了高离子电导率,同时不会降低对氧化还原活性物质的离子选择性。这些膜表现出高离子导电性、选择性和稳定性,显著提高了水系有机液流电池和碱性锌铁液流电池的性能。基于微孔磺化聚醚醚酮膜测试的液流电池具有优异的稳定性、高功率密度和高达700 mA cm⁻2的工作电流密度,优于商业化膜和大多数文献报道的膜。该类膜材料的开发将有望提高新一代液流电池性能、加速其从实验室走向规模应用,并对降低新一代液流电池储能技术成本、推进液流电池储能技术实用化进程起到促进作用。此外,开发高导电性和选择性离子交换膜对许多碳中和和可持续过程具有重要意义,在电解水制氢和燃料电池、水处理、电化学分离和资源回收等领域具有广阔的应用前景。
团队合作及项目资助信息
主要实验由帝国理工学院宋启磊团队Toby Wong博士完成,分子动力学模拟由帝国理工学院Kim Jelfs团队博士生杨一桀完成,大连化学物理研究所储能技术部李先锋团队袁治章研究员参与液流电池测试和验证。项目资助主要是欧盟科研启动基金及英国自然科学基金,及国家自然科学基金等。

通讯作者介绍

宋启磊
副教授
宋启磊,现任伦敦帝国理工学院化学工程系副教授。本科与硕士毕业于东南大学能源与环境学院,2014年毕业于剑桥大学物理系卡文迪许实验室获博士学位,2014年11月受聘于帝国理工学院化学工程系,先后担任研究员、讲师、高级讲师和副教授。先后主持多项英国及欧盟科研项目及工业合作项目,参与英国自然基金EPSRC膜材料领域重大研究项目,与英国石油、荷兰壳牌公司、斯伦贝谢公司、丰田欧洲燃料电池汽车研发中心建立密切合作。课题组主要研究领域为功能多孔膜材料的设计合成,及其在能源与环境领域的功能应用,如膜分离技术、液流电池、燃料电池、电解水制氢、资源回收等。近年来以通讯作者及共同作者在Nature、Nature Materials、Nature Energy、Joule、Advanced Materials、J. Am. Chem. Soc.、Angew. Chem. Int. Ed.、Energy Environ. Sci.、Nature Communications等国际学术期刊上发表论文。
课题组网站:https://www.imperial.ac.uk/song-group/

李先锋
研究员
李先锋,研究员,博士生导师。现任中国科学院大连化学物理研究所副所长,储能技术研究部部长。国家杰出青年科学基金获得者,享受国务院政府特殊津贴。长期从事电化学储能技术的基础研究和产业化开发工作。成果获国家技术发明二等奖、中国科学院杰出科技成就奖、中国科学院科技促进发展奖、辽宁省技术发明一等奖、中国石油和化学工业联合会专利金奖技术发明一等奖、中国石油和化学工业联合会专利金奖等科技奖励。个人获青山科技奖,科学探索奖等奖励。在Nature Energy、Nature Sustainability、 J. Am. Chem. Soc.、 Energy Environ. Sci.、 Angew. Chem. Int. Ed.、 Nat. Commun.等杂志发表SCI论文200余篇,引用10000余次。申报授权发明专利150余件。担任Journal of Membrane Science Letters, Science Bulletin、Journal of Energy Chemistry, Sustainable Energy & Fuels (RSC)等期刊编委, 任Chinese Chemical Letter, Advanced Membranes等杂志副主编。
研究部网站:http://www.energystorage.dicp.ac.cn/index.htm

Kim Jelfs
教授
Kim Jelfs, 帝国理工学院化学系计算材料化学教授。她的研究团队专注于利用计算机模拟来辅助超分子材料和多孔材料的研发。Jelfs教授于2010年在伦敦大学学院(UCL)获得计算化学博士学位。曾在利物浦大学担任博士后,与利物浦大学化学系Andy Cooper和Matt Rosseinsky教授合作,参与多项课题研究。2013年,Jelfs在帝国理工学院开始独立研究。曾获2018年英国皇家化学学会哈里森-梅尔多拉纪念奖(Harrison-Meldola Memorial Prize)、2019年菲利普·莱弗赫尔姆化学奖(Philip Leverhulme Prize in Chemistry),并荣获2022年布拉瓦特尼克化学奖(Blavatnik Awards Laureate in Chemistry),此外还获得了欧洲研究委员会(ERC)启动资助。Jelfs教授与利物浦大学Cooper教授负责牵头英国EPSRC 人工智能研究项目,经费达£1200万英镑,推动数据驱动和自动化的方法用于加速材料研发。
招聘启事
大连化学物理研究所储能技术研究部与帝国理工学院联合招收博士后启事,招聘膜材料研发、液流电池、电化学、理论计算模拟等方向的研究人员。具体招聘信息请见大连化学物理研究所网站:http://www.zp.dicp.ac.cn/info/1056/6634.htm
有意向的申请人请将申请材料(个人简历,代表性论文)发送至:李先锋老师和宋启磊老师(lixianfeng@dicp.ac.cn 和 q.song@imperial.ac.uk)
相关文章信息
研究成果发表在Cell Press旗下期刊Joule上
▌论文标题:
Sulfonated poly(ether-ether-ketone) membranes with intrinsic microporosity enable efficient redox flow batteries for energy storage
▌论文网址:
https://www.sciencedirect.com/science/article/pii/S2542435124005099
▌DOI:
https://doi.org/10.1016/j.joule.2024.11.012
原标题:《帝国理工学院-大连化学物理研究所Joule:高性能离子传导膜实现高效液流电池储能 | Cell Press论文速递》
本文为澎湃号作者或机构在澎湃新闻上传并发布,仅代表该作者或机构观点,不代表澎湃新闻的观点或立场,澎湃新闻仅提供信息发布平台。申请澎湃号请用电脑访问http://renzheng.thepaper.cn。





- 报料热线: 021-962866
- 报料邮箱: news@thepaper.cn
互联网新闻信息服务许可证:31120170006
增值电信业务经营许可证:沪B2-2017116
© 2014-2025 上海东方报业有限公司




