- +1
我国学者证实细胞衰老可逆转,利用胚胎干细胞外泌体,实现“返老还童”
原创 生物世界
撰文丨王聪
编辑丨王多鱼
排版丨水成文
衰老(Aging)是一种内在的生物学过程,其特征是系统性变化逐渐损害生理完整性,并增加患年龄相关疾病的风险,最终导致死亡。衰老的标志包括细胞衰老、基因组不稳定、表观遗传改变、蛋白稳态丧失、干细胞耗竭、慢性炎症以及细胞间通讯改变等。其中,细胞衰老(Cellular Senescence)是由各种应激源触发的细胞周期稳定停滞状态,是衰老的重要驱动因素。
衰老细胞(Senescent Cell,SnC)在衰老过程中积累并分泌衰老相关分泌表型(SASP),促进继发性衰老并破坏正常组织功能。因此,靶向衰老细胞成为延长健康寿命和推迟年龄相关疾病发病的有希望的策略。
靶向衰老细胞的疗法可以大致分为两大类——Senolytic(清除衰老细胞)和 Senomorphic(抑制病理性SASP信号)。这两种策略在衰老和相关疾病中显示出治疗益处,包括延长寿命、减轻炎症和改善认知功能。然而,它们都具有一定的局限性。
Senolytic 策略在衰老细胞较少时可能有效,但随着年龄的增长,组织中的衰老细胞普遍程度增加,此时的清除可能会导致相当严重的组织损伤,并损害器官的正常功能。Senomorphic 策略具有恢复年轻活力的作用,但也会阻碍对病原体和癌细胞的免疫监视。
因此,开发靶向衰老细胞的新型“返老还童”策略,是解决上述挑战的关键。
2025年1月15日,河南省科学院、中国科学院生物物理研究所姬广聚研究员、薛愿超研究员及上海中医药大学博鳌国际医院吴红金教授等人在 Cell 子刊 Cell Metabolism 上发表了题为:Exosomal miR-302b rejuvenates aging mice by reversing the proliferative arrest of senescent cells 的研究论文。
该研究首先证实了细胞衰老可被逆转,进而提出了一种名为“Senoreverse”的“返老还童”新策略,人胚胎干细胞来源的外泌体(hESC-Exo)通过其携带的 miR-302b 逆转衰老细胞的增殖停滞,从而让衰老小鼠“返老还童”,该研究为抗衰老疗法开辟了新的方向。
通常认为细胞衰老是不可逆的,但一些新的研究表明,特定细胞类型的衰老可能是动态的,这使得衰老细胞能够重新进入细胞周期并恢复正常的功能。然而,逆转衰老细胞的增殖停滞对逆转衰老的潜在贡献,还有待探索。此外,越来越多的证据表明,人胚胎干细胞来源的外泌体(hESC-Exo)对局部组织(例如海马体和骨髓)具有再生(regenerative)和返老还童(rejuvenating)的作用。
人胚胎干细胞来源的外泌体(hESC-Exo)中含有大量的蛋白质和 miRNA,这些分子可能发挥着调控衰老和增殖的作用。
在这项最新研究中,研究团队提出了一种名为“Senoreverse”的“返老还童”新策略,旨在逆转衰老干细胞的增殖停滞,实现“返老还童”。这一名词由衰老(seno)和逆转(reverse)组合而来。研究团队认为,使用人胚胎干细胞来源的外泌体(hESC-Exo)靶向衰老细胞(SnC)是“Senoreverse”策略中一种潜在可行方法。
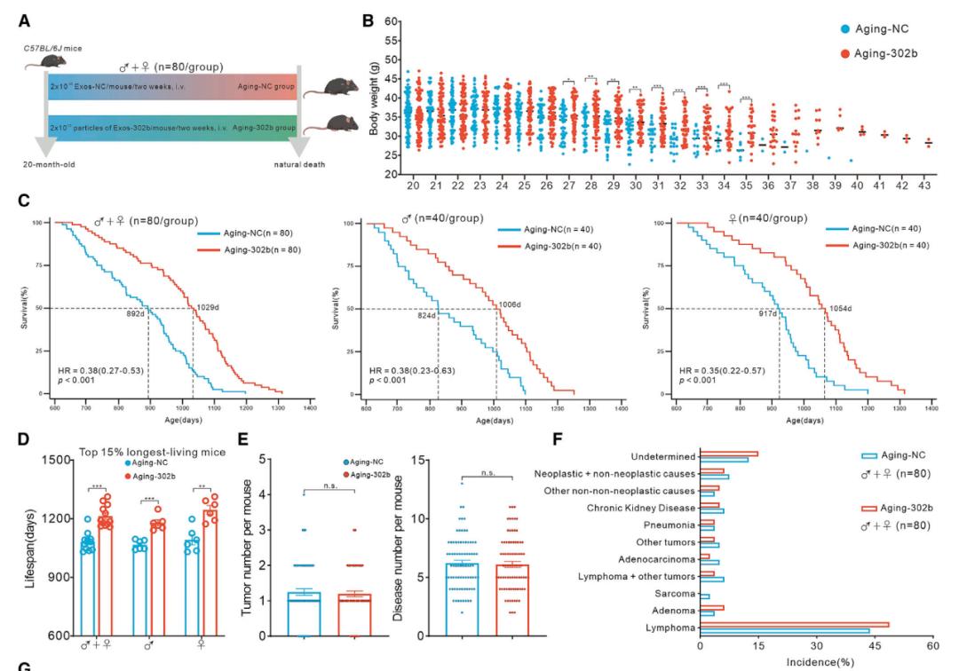
具体来说,在衰老小鼠中,人胚胎干细胞来源的外泌体(hESC-Exo)治疗重塑了衰老细胞(SnC)的增殖景观,从而实现“返老还童”,表现为延长寿命、改善身体性能以及减少衰老标志物。Ago2 Clip-seq 分析显示,miR-302b 在 hESC-Exo 中富集,并特异性靶向细胞周期抑制基因 Cdkn1a 和 Ccng2。
此外,在为期 24 个月的观察期内,miR-302b 治疗逆转了衰老细胞(SnC)在体内的增殖停滞,从而在没有安全性问题的情况下实现了“返老还童”。
长期递送 miR-302b 可延缓衰老进程,且没有安全性问题总的来说,这些发现表明,外泌体携带的 miR-302b 具有逆转细胞衰老的潜力,为减缓衰老相关病理以及衰老提供了一种有前景的方法。
中国科学院生物物理研究所毕友坤、源生生物乔新龙为论文共同第一作者。河南省科学院首席科学家和中国科学院生物物理研究所研究员姬广聚,中国科学院生物物理研究所研究员薛愿超,上海中医药大学博鳌国际医院教授吴红金为论文通讯作者。论文链接:
https://www.cell.com/cell-metabolism/fulltext/S1550-4131(24)00481-9
原标题:《Cell子刊:我国学者证实细胞衰老可逆转!利用胚胎干细胞外泌体,实现“返老还童”》本文为澎湃号作者或机构在澎湃新闻上传并发布,仅代表该作者或机构观点,不代表澎湃新闻的观点或立场,澎湃新闻仅提供信息发布平台。申请澎湃号请用电脑访问http://renzheng.thepaper.cn。





- 报料热线: 021-962866
- 报料邮箱: news@thepaper.cn
互联网新闻信息服务许可证:31120170006
增值电信业务经营许可证:沪B2-2017116
© 2014-2026 上海东方报业有限公司




