- +1
具身智能行业发展研究报告 | 甲子光年智库
原创 翟惠宇 甲子光年

AI的下一个浪潮,正在开始重塑物理世界。
在刚刚过去的2024年,具身智能无疑是科技领域最受瞩目的焦点。全球科技巨头纷纷布局,从OpenAI对Figure AI的战略投资,到特斯拉Optimus的持续迭代升级,再到英伟达积极构建具身智能与人形机器人生态,种种迹象表明,具身智能正处于快速发展的风口。
这一年,具身智能相关技术突破不断涌现。特斯拉Optimus在运动控制和任务执行方面取得了显著进展,展现出强大的迭代速度;Google DeepMind的RT系列模型,基于视觉-语言-动作(VLA)模型的端到端机器人控制学习,大幅提升了机器人的泛化能力,为复杂任务的执行奠定了基础;Figure AI的人形机器人在宝马工厂的成功应用,预示着具身智能商业化落地的可行性正在逐步提升。与此同时,国内的智元机器人、宇树科技、优必选等企业也在积极探索技术创新和商业化路径,并取得了阶段性成果,例如,宇树科技在四足、人形机器人领域持续深耕,推出了面向工业巡检等场景的解决方案;优必选则在人形机器人领域不断探索,其Walker系列机器人在运动控制和人机交互方面取得了显著进展。
从技术层面来看,多模态大模型的兴起为具身智能的发展注入强劲动力。通过融合视觉、语言、触觉、力觉等多模态信息,机器人能够更全面地感知和理解环境,进而做出更精准的决策。同时,世界模型(WFMs)的出现为具身智能的训练和测试提供了新的范式,通过在虚拟环境中进行模拟训练,有效降低了数据采集成本,并有望加快算法迭代速度,部分解决数据稀缺的瓶颈问题。此外,强化学习、模仿学习等算法的进步也为具身智能的发展提供了重要的技术支撑。
具身智能的应用前景广阔,涵盖工业、服务、特种、医疗等多个领域。目前,工业制造场景成为具身智能率先落地的主要领域,在自动化装配、焊接、喷涂、搬运等方面取得了良好的应用效果,如微亿智造等企业已推出面向工业场景的具身智能解决方案。在物流领域,AMR等机器人已广泛应用于仓储物流场景,结合其他上层模块,实现自动化分拣、搬运、配送,显著提高了物流效率。未来,随着技术的不断成熟,具身智能在服务场景,尤其人形机器人在家政服务、陪伴老人、照顾儿童等领域的应用潜力将得到充分释放,有望极大地解放人类劳动力,让人类聚焦更有价值的创造性事务。
在此背景下,甲子光年智库撰写了《2025具身智能行业发展研究报告:具身智能技术发展与行业应用简析》,旨在深入分析具身智能相关技术与应用情况,为智能机器人领域的研究者、决策者、观察者及广大爱好者提供一份全面深入的参考资料。
报告核心观点:
具身智能是人工智能与机器人技术的融合,是AI发展的下一个浪潮;
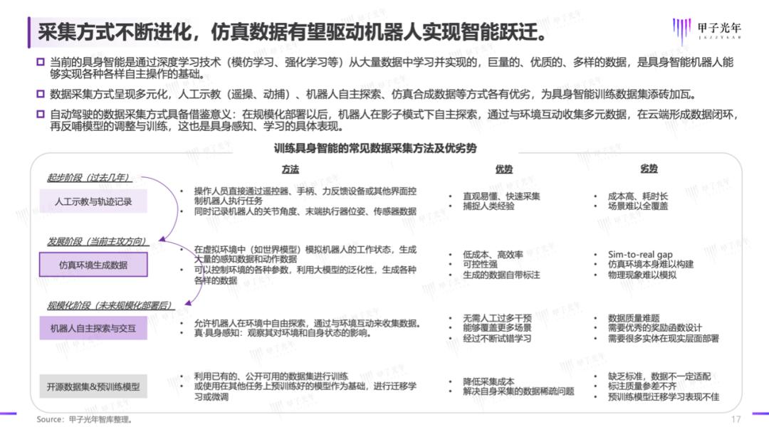
具身智能仍处于早期发展阶段,面临数据获取、模型泛化、成本控制、安全伦理等多重挑战;
分层模型还是一体化端到端,机器人面临与自动驾驶类似的技术路线选择;
工业制造场景是具身智能的先发落地领域,未来将逐步从工业场景的确定性任务走向服务场景的灵活性任务,价值潜力巨大;
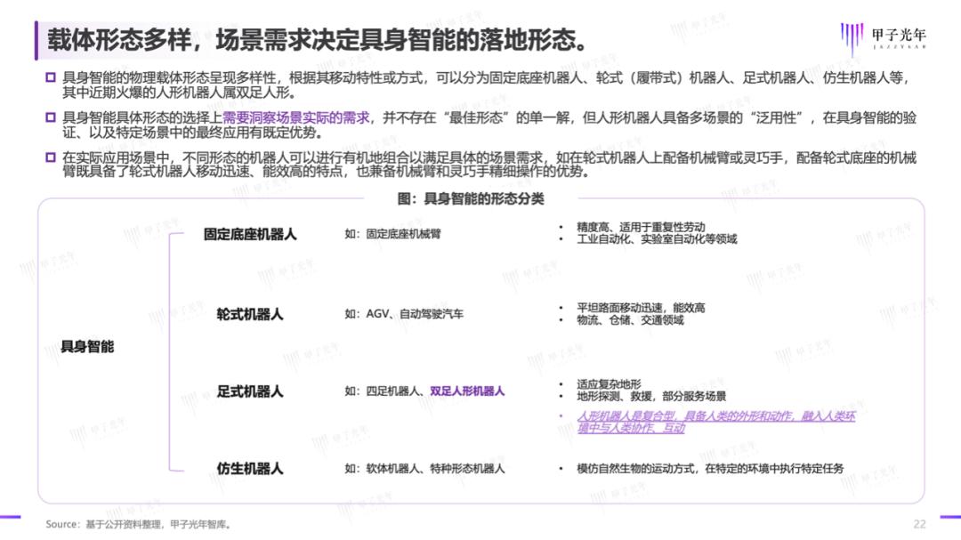
具身智能的载体形态多样,场景需求决定其最终落地形态;
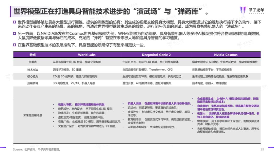
世界模型正在成为具身智能技术进步的“演武场”与“弹药库”。
关注公众号「甲子光年」,后台回复“2025具身智能”,获得高清版完整PDF。或者点击文末“阅读原文”,进入甲子光年官网下载。







































END.
原标题:《具身智能行业发展研究报告 | 甲子光年智库》
本文为澎湃号作者或机构在澎湃新闻上传并发布,仅代表该作者或机构观点,不代表澎湃新闻的观点或立场,澎湃新闻仅提供信息发布平台。申请澎湃号请用电脑访问http://renzheng.thepaper.cn。





- 报料热线: 021-962866
- 报料邮箱: news@thepaper.cn
互联网新闻信息服务许可证:31120170006
增值电信业务经营许可证:沪B2-2017116
© 2014-2026 上海东方报业有限公司




