- +1
【复材资讯】复旦大学张凡团队JACS:一种NIR-II激发/发射的钬敏化镧系纳米晶工具包用于体内高…
生物医学研究中的光学成像能够实时观察生物体内某些区域的特征和状态,提供关于细胞和组织结构的准确和丰富的信息,从而有助于更深入地了解体内复杂的生理和病理过程。其中第二近红外窗口(NIR-II, 1000 ~ 1700 nm)的光学成像由于减少了组织散射和自体荧光,在生物医学检测中具有很大的前景。在众多的NIR-II成像探针中,镧系纳米晶体被认为是理想的活体深部组织成像材料,其具有丰富的横跨NIR-II区域的窄带发射,以及优越的光稳定性和生物相容性。然而,合理设计具有优越激发波长的NIR-II探针以平衡组织散射和水吸收的影响仍然是一个巨大的挑战。
针对上述问题,复旦大学张凡、张洪新研究团队报道了一系列基于钬敏化的镧系纳米晶体库(HSNCs),其能够在1143纳米的激发波长下产生近红外二区(NIR-II)的可调谐发射。通过精细调节共同掺杂和界面结构中敏化剂和激活剂的组成,成功实现了跨越1000-2200纳米范围的可调谐发射,极大地扩展了NIR-II成像探针的工具包。通过深入探索稳态和瞬态发光过程,作者清晰地阐明了钬离子与其他镧系离子之间的能量转移机制。此外,体外和体内成像实验表明,由于光子散射减少和水吸收相对较低,1143纳米光子比镧系纳米材料中常用的经典激发光具有更好的组织穿透性。这些新开发的HSNCs可实现几乎无串扰的三通道NIR-II体内成像。值得注意的是,通过引入在不同波长下激发的镧系纳米材料,成像通道可扩展至六个,从而能够在体内清晰区分多种解剖结构。这项研究为具有NIR-II激发和发射特性的镧系纳米晶体的设计提供了新的视野,并突出了这些材料在活体多靶标可视化检测中的潜力。
图1. (a) 具有核壳结构的NaYF4: Ho,Ln示意图。(b) NaYF4: Ho,Er的形貌表征。(c-d)不同波长的组织透过率研究。(e) 钬敏化纳米颗粒所能实现的发射光谱图。
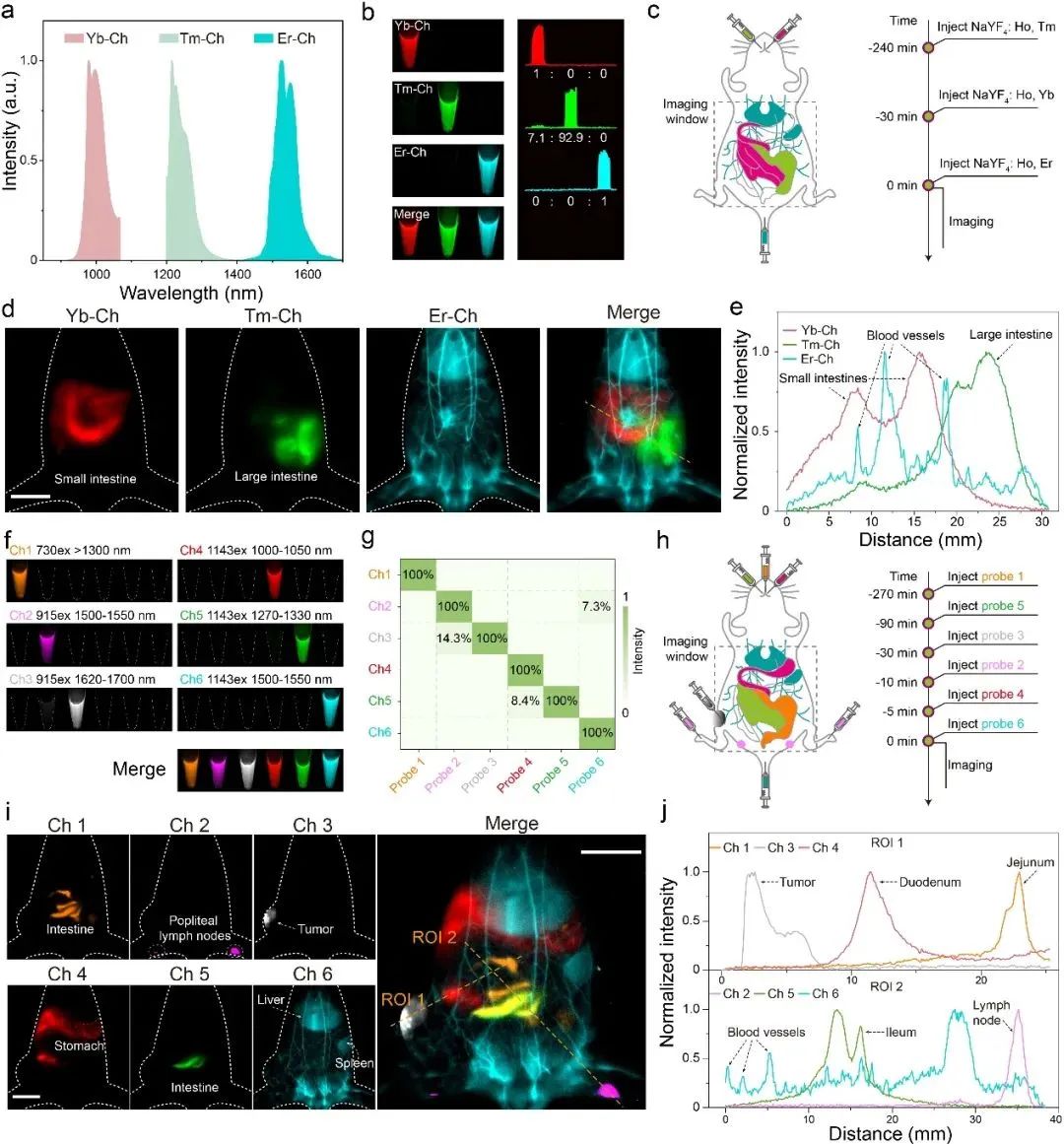
图2. (a) 三通道成像所用探针发射光谱图。(b-e)钬敏化纳米颗粒用于无串扰的三通道成像。(f-j)利用钬敏化纳米颗粒的多发射特性和传统探针激发无串扰的优势实现六通道活体成像。这一成果近期发表在Journal of the American Chemical Society 上,复旦大学博士研究生王徐升为该论文第一作者,张凡教授、张洪新青年研究员为该论文共同通讯作者。该工作得到了复旦大学化学系、复旦大学先进材料实验室、聚合物分子工程国家重点实验室、上海市分子催化与功能材料重点实验室、国家重点研发项目、上海市科学技术委员会重点基础研究项目、科学探索奖等机构与项目的大力支持。
来源:X-MOL资讯
免责声明:中国复合材料学会微信公众号发布的文章,仅用于复合材料专业知识和市场资讯的交流与分享,不用于任何商业目的。任何个人或组织若对文章版权或其内容的真实性、准确性存有疑议,请第一时间联系我们。我们将及时进行处理。
继续滑动看下一个轻触阅读原文
中国复合材料学会向上滑动看下一个原标题:《【复材资讯】复旦大学张凡团队JACS:一种NIR-II激发/发射的钬敏化镧系纳米晶工具包用于体内高通量多重成像》
本文为澎湃号作者或机构在澎湃新闻上传并发布,仅代表该作者或机构观点,不代表澎湃新闻的观点或立场,澎湃新闻仅提供信息发布平台。申请澎湃号请用电脑访问http://renzheng.thepaper.cn。





- 报料热线: 021-962866
- 报料邮箱: news@thepaper.cn
互联网新闻信息服务许可证:31120170006
增值电信业务经营许可证:沪B2-2017116
© 2014-2026 上海东方报业有限公司




