- +1
他们用一张表,管起了孩子整个假期的“学和玩”
原创 花友们 小花生网
檩子:每年寒暑假复盘时,我发现那些把娃每天任务做成可视化表格的家庭,计划执行得一直非常好。把每天要做什么罗列的清清楚楚,简简单单:
你看,这张计划表,左边是每日安排,右边是周安排、天安排。简简单单,寒暑假里孩子要做啥,就一目了然、尽收眼底了。是不是很香?
而这种表格化管理,在设计上贵在“简约”,表不能多,表不能复杂,越是简单明了,越是容易执行。能做到用一张表把孩子的方方面面都“管”起来,那是最好。表格管理这方面,我们的花友可真是牛,成功的实践数不胜数。
老惯例,咱们每年都会分享大家假期里的计划表。今年继续分享大家的“表”,从时间与任务管理原则,到具体的分年级假期计划表,咱们一次看个够,这几天,就把娃的今年寒假计划一并做起来吧!(ps.文中寒暑假计划表都有,主要是参考思路哦)
首先,会和大家分享三个很强的攻略,每个攻略的核心,都是“一张表”
可汗学院(Khan Academy) 为2-18岁孩子做的假期日程表,从起床到睡觉,看看孩子们在假期里都在做什么 …
Kiss Plan,这种做计划的思路,一直深受花友欢迎,看看花友的实践攻略
一位花友的“高效陪娃攻略”,她用一张不断优化的计划表,帮助处于幼小衔接阶段的儿子逐步成长一个“自己能管理自己的小孩”。
攻略之后,还会和大家分享来自花友们的数十份“假期计划表”,各个年级都有,每张表都挺有代表性的,值得参考。
感谢各位花友的“表”分享 ...
第1个攻略
可汗学院为2-18岁孩子
每个年龄段,做了一张日程表
这套日程表的全名叫:2岁至18岁学生每日(在家)学习计划。感觉无论寒假、暑假里的孩子,都可以有所借鉴。
日程表覆盖四大年龄段,每个年龄段是一张表:学前班、幼儿园、小学一、二年级
小学三至五年级
6年级到初三年级
高一至高三
这个日程表,应该是可汗根据美国孩子的学习情况,结合中国的学制,综合而成的。
看了一下这个日程表,两个感觉很明显:第一,小朋友这样过寒暑假,应该很开心,也会有不少收获。第二,能极大减轻咱们做家长的心理负担:原来小孩假期里这么学习,就算不错了
完整的时间表,因为覆盖四个年龄段,篇幅比较长。这里,将其中低龄段的给大家看看,感受一下。其它年级,请点击,直接去看:这是可汗学院给幼儿园到小学低年级小朋友做的“日程表”。
公众号后台回复“计划”可以领取PDF版~看起来太费力,是不是?下面我就来和大家讲一讲这张日程表是怎么回事。
首先,八点起床 ...刷牙、洗脸、吃早饭,有一个小时来“消磨” ... 还会提醒小朋友:虽然在家里,也要有“仪式感”,不要整天穿睡衣,换上白天穿的衣服,认认真真过一天。
9点到9:30,是半个小时的做功课时间。可汗建议小朋友用自家软件按年级学各门学科,比如数学。尤其一二年级的孩子,还可以多花一些时间做复习。
学了半小时,站起来活动。9:30往往阳光正好,不那么晒,做户外活动是最好的了。然后做半小时阅读。
然后活动50分钟。之后,写40分钟小日记、小作文,每天都“输出”一些,自然就会慢慢学会思考与表达了。
12点到1点是午饭时间,可汗鼓励小朋友边吃边听广播,故事的、科普的都行,随时注意汲取新知识。插播一下,让小朋友在暑假里多听、多看,小花生的这两份榜单,很给力的,拿走不谢。
我们深扒B站, 集齐各学科"宝藏UP主", 带娃走出课本开阔眼界…
喜马拉雅“Top50各科听读榜单”:假期孩子阅读、视力两不误!
午饭之后,干什么呢?
没别的,自由活动。从1点到7点,足足6小时。估计这是空给孩子去安排一些发展自己兴趣爱好、和家人朋友互动的时间。这个时代,6小时没有明确学习任务,感觉很夸张。但想想我们小时候,整个假期里从早玩到晚,不也很正常?
玩累了,晚上8点,准时睡觉。
⏰ 总结一下,这个阶段小朋友的在家安排
学习时间:2小时40分钟(包含做功课、阅读、写作、听书等)
运动与活动时间:1小时20分钟
自由安排时间:6小时
⭐️ 完整攻略,以及3年级-高中的可汗时间表
:第2个攻略
KISS Plan,这位花友坚持5年,
给9岁孩子带来太多变化
KISS PLAN ,这个方法国外很流行,很多花友在用,简单有效,小孩大人都能用。大家做新年计划的时候常用,但其实可以用于很多场合,比如暑假。
所谓的“KISS”,即:
KEEP– 保持:过去做的比较好的事情,怎么坚持下去;
IMPROVE – 改善:过去已经在做的事情,怎么继续进步;
STOP – 停止:终止一个坏习惯或停止一件优先性没有那么高的事情;
START – 开始:开启一件全新的任务,拓展自己的可能性。
非常简单明了,这个计划表,可以帮助孩子非常方便地反思、规划自己的学习生活,有重点地实现各种进步。五年来,来自香港的花友@fbap1306xx不光和孩子一起实践了这个计划,还从中总结出非常“有爱”的心得:计划重要,陪伴孩子去执行,更是重要。这位花友是这么说的:
(以下为引用)
这是桃桃制作和执行KISS计划的第三个年头。KISS计划的出现虽然不能说从根本上解决了问题,但确实让桃桃从制定、执行和总结计划的过程中体会到了做事从一而终的成就感。
这是女儿第一年的“KISS”:KEEP好好练钢琴;IMPROVE写字工整;STOP吃饭慢;START学滑冰…
我们把这个计划贴在冰箱门上,提示并激励她。执行之初,她确实挺有干劲儿!后来嘛~~各种的讨价还价就来了:“我已经很累了,能不能钢琴就弹三遍…”
“唉,今天又要写生词了,好烦…”
“吃饭的时候想看电视…呜呜呜…”
总之就是种种的拖沓和不执行……我在做计划和执行上是有执念的,而阿桃的性格天生就是这么随心所欲。这对我来说太具挑战了。
因为执行计划这点事儿,我们俩有过无数次交手:有过讲道理,也有过贴奖励小红花的激励措施,当然更有过发脾气和实在忍不住的两声训斥。
交手后,我都会成功推进她一点点,但一段时间后又会出现轮回。很长一段时间后,我发现我们唯一从没起过争执的关于计划的事儿就是学滑冰。
从当年3月我和她一起报了滑冰课,每个周六,我们从没缺席过。我看的出她并没有什么滑冰的天赋,也不是有多喜欢这项运动,为什么每周六不用我提醒她就能主动准备好去冰场让我挺好奇。
在一次假装不经意的谈话中,我得到答案 – “因为你也在学啊!我得陪着你不是?!”
呃,好吧,有点感动,也深受启发,看来想让她坚持做点什么,我的角色很重要。老是有个人高高在上地监督、检查谁不烦呐。
要是我们能够陪伴、特别是能和她一起学习点什么,或是坚持点什么,对她来说就是一股无形的力量。
(我也在滑冰…)折腾了一年下来,阿桃的KISS“亲“得有的疼,有的甜。最甜的那一口就是她学会了滑冰,各式花样动作也都有所进步。她非常地得意。
第二年时,我让阿桃自己选择还要不要做KISS计划,没有必须,也没有建议,完全由她自己决定是否参与。
最终,阿桃决定参加KISS 计划!这是她自己列出的各项目标—Keep: 每天读书半小时;Improve: 作业考试中不要有马虎错;Stop: 不喝水;Start: 每天跳绳300下
这个计划中的各项基本上都是平时我们碎碎念过的小事情,目标也挺简单明了。我马上给予了肯定。在和阿桃分别畅想了一下我们的执行方法后,2020年KISS计划轰轰烈烈地展开了 ...第二年的年度KISS计划的成功,让我们对新一年的 KISS充满了期待。
这一年“KISS”全面升级 - 我和阿桃非常有仪式感地制作了KISS目标,然后我用我的photoshop技能精心制作出了下面的成表,打印出来,郑重地贴在了阿桃的床头。
大家应该发现,每年的新计划都是在总结去年执行情况之后做出来的…
为了弥补去年跳绳无记录的遗憾,我们设计了跟踪表—每天完成后就简单打个勾。每个月结束时,数一数完成的次数,还可以和上个月比一比,看看能不能更进一步。这个表里除了跳绳,我们还打算统计跑步和练琴。希望能够坚持下去!
我们还制作了周计划。目前还是在家网课。有个时间表起督促的作用应该会帮助不小。当然,这中间我们还是预留了不少时间空隙可以让桃桃做自由的安排。至于周日嘛......当然还是要放松一下!
周计划里提到了小日记。为了让这个小日记易于执行,我和桃桃商定就用这个小日记做个简单的记录:每天在“值得记录的小事”,“突发奇想的新Idea”,或者是“在书上看到的一句有意思的话”这三项中,挑两项来记。当然三项都记就最好了。
对于KISS计划,阿桃挺兴奋,我也挺欣慰。每年送给自己的“KISS”,不仅仅鼓励我们掌握了新技能,也不仅仅是戒掉了一个坏习惯,更重要的是让阿桃体会到了持之以恒的宝贵,尝到了坚持努力后见彩虹的滋味。
对于我而言,KISS计划更是让我和阿桃亦师亦友,让我更加珍惜陪伴她的时间。它也见证了我们的共同成长。
第3个攻略
下班后用一小时高质量陪娃,
这张不断优化的计划表, 不可或缺!
这份来自花友 @Dali的攻略,一直被很多家长称赞。为啥?太符合上班妈妈的生活场景了。每天只有一小时管娃,什么样的“表”简单管用?随着孩子的长大,“表”该如何与时俱进地调整?幼小衔接阶段培养孩子自我管理习惯,“表”如何能派上用场?
这位花友是这么说的:
(以下为引用)
我家儿子 5 岁啦,幼儿园大班在读,明年上小学一年级。为了在下班后仅有的一小时有效地陪陪孩子,并且帮助他养成良好的习惯。尽早给他送到自己能够运转的“轨道”里去,计划表,一张不断优化的计划表,还真是帮了大忙!
计划表能够简单清晰地告诉我俩每天/每阶段的任务,让我们更加有效率地完成当天任务,我们还能够坚持打卡,并不断根据实际情况优化计划表。这,还真是有些超出我的预料。这里记录一下我们从暑假结束到开学期间3个月的计划表,和优化过程。
8月末:开学前一个月, 带娃摆脱“晚睡晚起”的作息
这阶段,我是按照时间段来划分任务的。
早锻炼:不管10分钟还是30分钟,拉到楼下小花园小跑道上跑一跑,拉伸拉伸。为了增加兴趣,安排了更多可选项,如拍球,跳圈,s弯跑,小兔跳,高抬腿跳,10米往返跑…
制作早餐:孩子在更小的年龄更喜欢参与到劳动中,但是大人往往不喜欢孩子进厨房,帮小忙。现在,相信更多的父母已经知道孩子参加家务的重要性了。
喝奶的习惯我也是希望孩子保持一生。打卡的同时,给他输入健康的观念。
其他就不赘述了。这是开学前一个月的计划表
9月-10月:孩子爱听不爱,“晨读”改为“晨听”计划解锁晨读,但是失败了。时间紧了点,孩子的识字量欠了点,妈妈的执行力少了点。这件“衣服”不那么合身。晨读解锁失败,时机还不成熟,那也不强求,再缓缓。可以看到9月下旬早间就由国学跟读改为听《牛津树》和古诗啦
10月的早上继续听听听
10月优化了表格形式,精简了表格,并体现出和我和娃的“竞赛感”。对孩子来说,更容易看了。
把一些任务“偷偷”划给妈妈。精简了表格,突出了重点,也增加了妈妈的“参与感”。我们都知道,有点竞赛的感觉,孩子做起来事儿来会更有劲儿。特别设置的完成时间,也是为了让孩子在我下班前就能完成自己能够完成的任务。加强自主性,这样我下班到家还能和他做点别的事情。
为了让自己更清晰重点,增加了科目项,均衡安排任务。
为了减少用眼时间,网课项目不做强制打卡内容。周末的时间也做了更加详细的安排计划。感觉现在用的这张表格形式更加清晰了。计划表肯定还会不断地优化... 之后希望能慢慢过度到让他自己去制定计划。
时间有限,又要学点东西。这个表起到什么作用呢?简单总结一下:1. 习惯养成:设置任务卡增强自主意识,自己完成,自己打钩,和奖励的亲子绘本数量挂钩增加积极性。
2.多学科合理分配时间:语文、英语、体育、课外知识,都能顾及到。
3. 早睡早起:9点前完成所有任务。
长远目标是:养成阅读习惯、自控自制力强,能够自己做计划;养成好的作息习惯。
最后 ...
大家的计划表
美好假期,尽在“一张表”
看了这么多,到底怎么给孩子安排假期计划,再来看看花友们的一张张计划表吧,提供些思路和参考~
“儿子按时间表,自己制定的每日计划”
花友@MapleStripes888 儿子16岁

小子现在不喜欢我们在放假期间支配他的任何时间,所以我们只好把网上看到申请大学的參考时间表email給他自己看著办。于是他做了这个简陋的学习计划表,基本上就是把8月底开学11年级要拿的那几门AP课先预习一下。而且这时间表只適用在weekdays, weekends不需要按照计划...
“每日安排、每周执行情况,一目了然”
花友@樱樱木 女儿10岁
娃五升六的暑假,做了个各科学习和阅读的参考计划,为每科都配了书单。物理:玩电学小子,做各种实验,看动画片《物理大师》。阅读《漫画相对论》、《爆笑科学漫画——物理探秘》、《写给小学生看的相对论》和《力学原来这么有趣》
....
树个小旗:这个暑假完成物理、化学、生物三本科学探秘者里的小实验,并完成实验报告!
“先确定提升总目标,再做安排”
花友@童童的阅读笔记 儿子9岁
每日保证中英文阅读各半小时,常规体育运动半小时。学习时间安排为一、三、五每天学习四小时;二、四、六每天学习七小时。从30号开要到学校参加每周三次的篮球队训练,另外我们安排了一期夏令营和一期游泳,每周日为固定休息日。
希望能通过一个暑假的学习,能有效改善小朋友的学习状态,加油!“用月历管理每日任务,好轻松”
花友@Kuikuikui12 儿子9岁
总体目标: 数学预习五上的内容;语文以阅读写作为主;英语重点在单词和语法。 每天学科时间:一小时数学+一个半小时语和阅读+一个半小时英和阅读。运动:游泳保持一周一次;跆拳道集训参加2次全周,剩余的参加半天。纪录片:中国通史;苏轼,是否结合录播课,待定。
先这样安排,具体执行时再调整,能够达到80%的执行率就满意了。
“用每日打卡,督促孩子执行”
花友@喵喵颜 儿子8岁
每日完成任务:晨读国学经典3本,雷打不动,坚持了5年多了。读Raz一本。阅读30-50分钟。户外活动必不可少:至少2小时;各科学习任务、听力任务...每周完成任务:周记一篇/周,小古文一篇/周,举一反三练习,有时间就进行。
“用思维导图,管理假期总目标”
花友@REX妈妈 儿子8岁
暑假的大部头依然是阅读,弥补学期中阅读量不足的情况,尤其是英文。今年不准备做excel表,准备用每日的to do list,他自己做完一个勾兑一个,一天的计划和执行自己把握。
暑假目标设置了保底目标和冲刺目标。保底目标:坚持每日基础练习(计算、练字、默写、背诵);Percy Jackson神话主题阅读。冲刺目标:进入高章书;精读课、写作进入正常学习节奏“用每日打卡表,规划每项任务和时间”
花友@Cici6748769548 儿子8岁
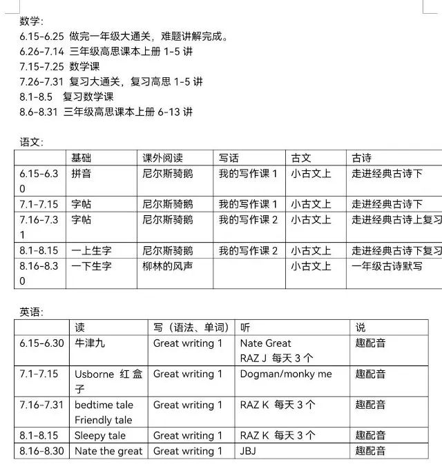
图一是每一次假期孩子自己用来规划每日学习的表格。图二和图三是我按照孩子的学习制定的计划。计划表中按学科、固定每项任务的学习内容、指定书目、完成要求和时间投入。

假期结束我们会一起复盘,看看是否两个人的计划会重合。只要80%以上重合,那么不管是我还是孩子,制定的计划都是合理的。“按类别按事项,管理每日任务”
花友@爱吃苹果的果 女儿8岁
娃对数学不太灵光,之前也没有学过奥数。暑假打算用洋葱数学预习三上,用傲德开启奥数的学习。大语文从来没有学过。二年级熟悉了中国历史,阅读量也增加不少。大语文可以开始学了。 预习三上语文,把一二类字全写会,顺便练一下硬笔。早读30分钟。
英语:raz继续,回头重读lm两个级别,争取读完o级。初章书最少听棚车30本和老鼠记者29本音频。 用side by side开始语法的学习。
计划做的很多,关键还是看妈,以上争取暑假能全部完成,保底完成80%。
“按学科,明确每日学习时间+任务”
花友@熙爱阅读 儿子7岁
目前公立小学一年级,上是我们的一升二暑假计划。目标:增加语文阅读量,提高中文自主阅读能力;增加英语听读量;提升数学计算及读题审题能力;加大户外运动量、缩或维持住眼轴;拓展知识面。
除了学习,户外运动体能训练:跳绳、开合跳、高抬腿、后踢腿骑自行车、轮滑、篮球、爬山、洗温泉。科技馆、图书馆、博物馆,逛逛逛
“暑假7周,不同时间段安排有侧重”
花友@毛球妈妈 儿子7岁

暑假可以利用的有7周时间:七月上旬的一周半(绿色)用来休息和旅行,这期间只安排英语和语文阅读。剩余7周,周内(蓝色)正常安排,周末(橙色)安排完成一项学校作业+英语语文阅读。
英语听力利用碎片时间,语文阅读对于小朋友等同于玩耍。整体算下来,每天学习时间不超过3小时。周内主攻妈妈牌作业,周六搞一搞学校作业,周日惯例不安排学习。“用一张表管理31天,打卡很方便”
花友@休息一下一休哥 女儿7岁
一升二暑假,坐标魔都,疫情依旧在零星散发,估计走不远。对娃的培养,我一直思考和努力坚持的是,不同的年龄阶段做最符合认知和特点的事。比如小学低年级以语言类为主,数学3年级前跟着学校,无任何拓展和巩固,完全看娃自己。状态最终能达到玩命玩,静心学就可以了。
表格自创的,用了半年多了,还算方便每天自己打勾,项目后填具体书名或材料名。
“让娃自己制定每日计划”
花友@金牛小娃妈 女儿7岁

暑期主要目标是保证户外时间、学科类按照原有规划继续前行,尽量多留点空白时间给娃丰富阅读、自由游戏。语文:保持阅读、诗词背诵(复习300首),继续古文启蒙、练习写话,巩固字词基本功。数学:暑期结束三年级计算,二年级小奥。
英语:RAZ进阶J,站稳桥梁书阅读。
娃自个儿定的计划,希望执行力好点。等暑假结束了再回头来看看。
“以半个月为周期,管理每科任务和目标”
花友@嘉嘉菁菁妈 女儿6岁
计划从6.15开始,到8.31结束,抓住上小学前最后的“自由”时间。计划虽然列的很充实,能完成几分就不好说了,看缘分吧~“用思维导图,管理暑假总目标”
花友@丹丹828 女儿6岁
暑假从7月2号开始,8月如果疫情允许的话,打算出去玩一趟,想去海边。7月的课外班主要包括运动(舞蹈,游泳,羽毛球三项)其中舞蹈和游泳都是集中上课,解放老母亲。英语两周也是集中上课,每次1.5小时,希望老师能帮助她突破一下写的问题。
开学就是一年级小朋友了,希望心心姐能顺利适应一年级的课堂,像在幼儿园里一样,继续做一个勇敢又认真的小学生。
“与孩子讨论制定计划,每周完成给奖励”
花友@Leo 妈妈 儿子6岁
孩子幼升小,这个假期主要目标就是消耗完兴趣班的课,幼小衔接内容老母亲带着上。这两天与娃讨论下具体计划表,并准备实施奖励政策,每周全部完成,可得奥特曼十元包一个~
“每日任务有固定时间点,方便孩子使用”
花友@思源在路上 儿子6岁
小朋友6岁生日刚过,9月要上小学啦~不太敢有计划。毕竟疫情影响去年暑假、上半年都被打脸了……语文:小学生必背古诗词读一读,慢慢积累。学会控笔、写字每周1-2节课,不指望会写多少字,练练手部肌肉。有时间的话再看看绘本、做下阅读理解。
英语:抓听力:RAZ听到R以上。重阅读:争取开学前完成RAZ N。字母再写写。数学:有空就练练加减法吧,佛系。
“按项目,细分任务和每日具体安排”
花友@泰然自润 儿子6岁
娃今年幼升小,9月份新一年级。暑假即将到来,对于娃的暑期计划,老母亲主要考虑两点:玩好&学好。1、争取搞两次中长途旅行。
2、身体健康(运动):橄榄球、游泳照常搞起来;跳绳、轮滑自学自练;周边爬山涉水之旅一周一次。
3、习惯(幼小衔接):调整作息,争取尽早与小学步调一致;专注力,争取到40分钟,一节课的长度;观察力、理解力、共情能力,在日常生活中多加提醒和引导。
4、知识;语数外学习;通过阅读、户外、旅行、实验等将历史、地理、生物等多学科进行融合。
5、兴趣:音乐、编程和艺术自由创作。
“为每项任务定下周期和时间,目标很清晰”
@Nicole-嘉宝妈妈2016 儿子5岁
男孩,9月份满6岁,目前上中班,老母亲自己是老师,暑假的白天比较忙,所以娃的暑假安排重点抓阅读、运动和围棋。一定要安排的兴趣班主要有:游泳、体能和围棋,画画课和轮滑课机动安排,有时间就上,没时间就不上。每天还是要留出时间让娃自由玩耍和阅读。
七八月的月底争取带娃去趟海边,看看大海,玩玩沙子,既是遛娃,也是全家人的放松旅行。
你家娃的寒假计划,有了么?
欢迎留言~~
原标题:《他们用一张表,管起了孩子整个假期的“学和玩” …》
本文为澎湃号作者或机构在澎湃新闻上传并发布,仅代表该作者或机构观点,不代表澎湃新闻的观点或立场,澎湃新闻仅提供信息发布平台。申请澎湃号请用电脑访问http://renzheng.thepaper.cn。





- 报料热线: 021-962866
- 报料邮箱: news@thepaper.cn
互联网新闻信息服务许可证:31120170006
增值电信业务经营许可证:沪B2-2017116
© 2014-2026 上海东方报业有限公司




