- +1
两大权威医院合作:谷氨酰胺有望成为干眼症治疗“新星”
原创 转网 转化医学网
【导读】干眼症(DED)是一种普遍存在的炎症,严重影响生活质量,但却缺乏有效的药物疗法。在这项研究中,团队提出了一种新方法,通过代谢重塑来调节炎症,从而促进干眼症的恢复。2025年1月22日,中国人民解放军总医院和首都医科大学附属北京同仁医院的研究团队在期刊《Signal Transduction and Targeted Therapy》上合作发表了题为“Identification of glutamine as a potential therapeutic target in dry eye disease”的研究论文。研究结果表明,间充质干细胞(MSCs)和胸腺肽β-4(Tβ4)联合治疗干眼症的疗效最好,超过了单一疗法。间充质干细胞+Tβ4联合疗法后,角膜中谷氨酰胺的含量增加。抑制谷氨酰胺可逆转联合疗法所观察到的抗炎、抗凋亡和保护稳态的效果。
https://www.nature.com/articles/s41392-024-02119-1间充质干细胞与干眼症
01
人口老龄化和青少年使用屏幕的增加,使干眼症(DED)的发病率上升。干眼症的主要特征是泪膜平衡失调,伴有眼部不适和眼表组织病理学特征。在全球范围内,DED的发病率约为5%-50%。在临床实践中,DED是仅次于屈光不正的第二大眼病。它严重影响患者的生活质量,如果不及时治疗,DED可导致眼表脆弱的细胞层持续受损。然而,目前的治疗方法主要是缓解症状,包括人工泪液、营养补充剂和局部类固醇,并没有看到彻底治愈的方法。因此,开发治疗DED的创新替代疗法至关重要。
间充质干细胞(MSCs)已被认为是眼部再生修复的一种有前途的策略。研究表明,间充质干细胞对各种眼部疾病都有疗效,包括干眼症、角膜上皮损伤和缺血性视神经损伤。据报道,间充质干细胞具有显著的自我更新和分化潜能,可分化为上皮样细胞,促进角膜再生。另一方面,Tβ4可增强细胞在不同组织间的迁移能力,从而促进健康角膜上皮细胞的迁移。此外,Tβ4还能促进间充质干细胞增殖,增强其向损伤部位的有效迁移 ,从而改善角膜再生修复。Tβ4和间充质干细胞的联合应用,可加强抗凋亡、抗炎和代谢调节作用,最终促进角膜的再生和修复。
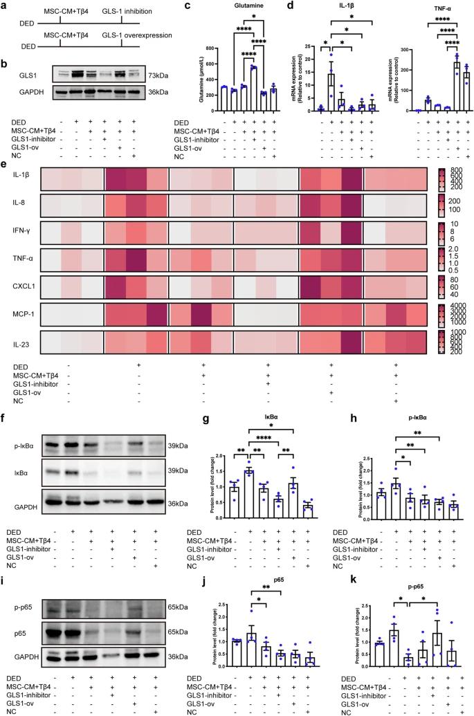
联合疗法通过抑制GLS1恢复谷氨酰胺水平,抑制DED的下游炎症,从而减轻干眼症损伤
02
为了探究下游炎症反应,团队进行了RT-qPCR试验,结果表明间充质干细胞+Tβ4可减少DED组炎症因子的表达,然而,当GLS1在联合治疗中被过表达时,这种抗炎效果被逆转。相反,在联合治疗过程中抑制GLS1会导致炎症因子表达的数量减少,尽管与治疗组相比没有统计学意义。对各种炎症因子和趋化因子的高通量分析显示,MSC-CM+Tβ4降低了它们在DED组中的表达。然而,当抑制或过表达GLS1时,这些因子在角膜上皮细胞中的水平分别降低和升高。换言之,抑制和过表达GLS1,可增强和逆转联合疗法的抗炎效果。
同样,免疫印迹实验的结果表明,与DED组相比,MSC-CM+Tβ4组IκBα和NF-κB的总量和磷酸化形式均下调。然而,抑制和过表达GLS1分别加强和逆转了联合疗法对IκBα/NF-κB通路的抑制作用。因此,联合疗法可调节GLS1恢复谷氨酰胺水平,抑制下游IκBα/NF-κB信号传导和相关炎症因子的表达,从而缓解干眼症损伤。
联合疗法通过抑制GLS1恢复谷氨酰胺水平,抑制DED的下游炎症,从而减轻干眼症损伤。总结
03
1. 间充质干细胞和Tβ4的协同作用:间充质干细胞以其抗炎和组织修复能力而闻名,而Tβ4具有免疫调节和抗炎作用。两者的联合疗法能更好地增强免疫调节作用,减轻角膜上皮损伤,并改善干眼症的临床指标。
2. GLS1在干眼症中的作用:研究发现GLS1在干眼症患者和动物模型中异常上调,其过表达会加剧炎症反应。GLS1抑制剂的应用可减少炎症因子的表达,改善角膜损伤。
3. 代谢组学技术的应用:通过MALDI-MSI技术,研究从代谢角度揭示了间充质干细胞和Tβ4联合疗法的机制,强调了谷氨酰胺代谢在干眼症治疗中的重要性。
4. 单细胞RNA测序的发现:单细胞RNA测序分析发现,谷氨酰胺能显著降低与炎症和纤维化相关的细胞亚群比例,并下调促炎细胞因子和纤维化标志物的表达。
5. GLS1与NF-κB通路的关系:研究发现GLS1通过抑制IκBα的活化来调节炎症反应,其过表达会增加炎症细胞因子的产生。GLS1的异常表达可能与干眼症的发病机制相关。
6. 联合疗法的临床潜力:与单一疗法相比,间充质干细胞和Tβ4的联合疗法显示出显著更高的疗效,为干眼症的治疗提供了新的策略。
7. 未来研究方向:研究强调了进一步探索GLS1在干眼症中的作用机制的必要性,并提出GLS1抑制剂可能成为干眼症的潜在治疗途径。
参考资料:
1.Jones, L. et al. Tfos dews ii management and therapy report. Ocul. Surf. 15, 575–628 (2017).
2.Villatoro, A. J. et al. Regenerative therapies in dry eye disease: From growth factors to cell therapy. Int. J. Mol. Sci. 18, 2264 (2017).
原标题:《两大权威医院合作:谷氨酰胺有望成为干眼症治疗“新星”》
本文为澎湃号作者或机构在澎湃新闻上传并发布,仅代表该作者或机构观点,不代表澎湃新闻的观点或立场,澎湃新闻仅提供信息发布平台。申请澎湃号请用电脑访问http://renzheng.thepaper.cn。





- 报料热线: 021-962866
- 报料邮箱: news@thepaper.cn
互联网新闻信息服务许可证:31120170006
增值电信业务经营许可证:沪B2-2017116
© 2014-2026 上海东方报业有限公司




