- +1
皮肤频频出问题?可能是屏障在“抗议”
沈晓峰 惠南社区卫生服务中心 药剂科 主管药师
朱含 复旦大学附属浦东医院 药剂科 主管药师
季鑫 上海健康医学院附属周浦医院 药剂科 药师
曾经,你也拥有健康水润的肌肤,但不知从何时起,干燥、敏感、泛红等问题却悄然而至,让你困扰不已。尝试了各种护肤方法,却总是收效甚微?或许,你需要重新认识一下“皮肤屏障”。这层肌肤的天然保护层,在维持肌肤健康中扮演着举足轻重的角色。别担心,了解皮肤屏障,对症下药,你依然可以拥有健康肌肤。
一、什么是皮肤屏障?
我们经常提及“皮肤屏障”,那么它到底是什么呢?其实,皮肤屏障就是皮肤的最外层——角质层。这层“第一道防线”由角质细胞和皮脂膜紧密构成,如同一堵坚实的墙,守护着我们的肌肤免受细菌、污染物、紫外线等外界有害物质的侵害[1]。同时,它还像一道锁,牢牢锁住水分,维持肌肤的水润与平衡。一旦皮肤屏障受损,皮肤的防御力就会下降,导致干燥、紧绷、泛红、过敏等问题接踵而至[2]。这时,皮肤会变得更加敏感,对温度变化、护肤品成分等外部刺激反应明显。
二、皮肤屏障受损:那些不为人知的幕后黑手
皮肤屏障受损的原因远比表面看起来复杂。现代生活节奏快、压力大,环境污染严重,这些都在悄无声息地侵蚀我们的皮肤。而频繁使用护肤品和化妆品,也可能无意间破坏这道脆弱的防线。
常见原因包括:
1. 不当清洁:过度清洁或使用刺激性强的洁面产品,像是用砂纸摩擦皮肤,长时间下来,屏障就会变得薄弱,甚至出现裂痕。
2. 环境因素:干燥空气、空气污染、强烈紫外线等外界因素,像锋利的利刃,时刻挑战着皮肤屏障的完整性。
3. 频繁更换护肤品:频繁换护肤品让皮肤难以适应新成分,容易引发过敏反应,进一步损伤屏障。
4. 内在因素:压力过大、睡眠不足、不良饮食习惯等内在因素,也会削弱皮肤屏障的自我修复能力[3]。
三、皮肤屏障受损的信号:肌肤的“呼救声”
当皮肤屏障受损时,它会通过一系列症状向我们发出“呼救声”。这些信号虽然细微,但却不容忽视。皮肤屏障受损的表现因人而异,有些人可能只出现轻微的干燥,而有些人则可能出现多种症状并存。
常见信号:
1. 干燥紧绷: 皮肤失去水分,变得粗糙不平滑,摸起来缺乏弹性,甚至出现干纹、脱屑等情况。洗脸后紧绷感尤为明显。
2. 红肿过敏: 皮肤对外界刺激变得异常敏感,即使是平时使用的护肤品,也可能出现刺痛、灼热感。空气中的尘土、花粉,甚至温度变化都可能引发泛红、红血丝明显、局部红肿、瘙痒、起疹子等过敏症状。
3. 油脂分泌紊乱: 皮肤屏障受损后,油脂分泌常常失调,可能表现为出油增多、外油内干,或局部干燥起皮等情况。
4. 暗沉粗糙: 皮肤失去光泽,肤色不均,毛孔粗大,容易出现小细纹等。
5. 角质层薄弱: 皮肤变得容易发红,甚至可以看到皮下的毛细血管。
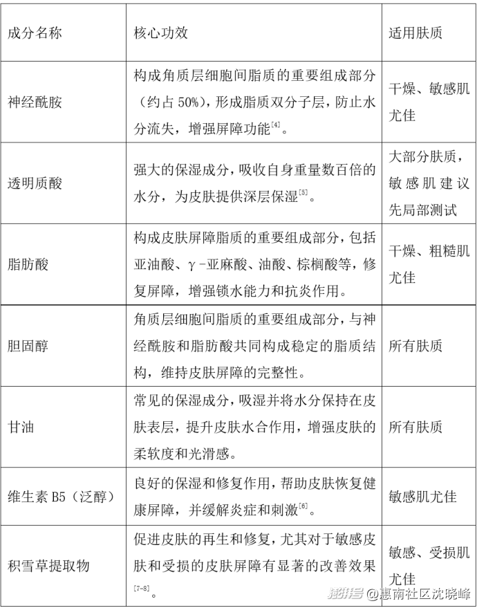
四、修复皮肤屏障:明星成分大揭秘
皮肤屏障受损不等于无法修复。幸运的是,科学已经为我们找到了一些能够迅速修复皮肤屏障的明星成分。它们不仅能帮助肌肤恢复健康状态,还能有效加强皮肤防御,让肌肤重焕活力。现在,就让我们一起揭开谜底吧!

五、内外兼修,养出健康好肌肤
护肤这样做:
温和清洁: 用温和的洗面奶轻柔清洁,不要过度清洁,避免使用磨砂膏等刺激性产品。
认真保湿: 做好保湿是关键,选择适合自己肤质的保湿产品,并根据季节和环境调整保湿力度。
选对成分: 选择含有神经酰胺、透明质酸等修复成分的护肤品,避开酒精、香精等刺激性成分。
坚持防晒: 每天都要做好防晒,保护皮肤免受紫外线伤害。
循序渐进: 修复屏障需要耐心,坚持使用修复产品,不要频繁更换。
生活小妙招:
睡个好觉: 充足的睡眠是皮肤修复的“黄金时间”。
吃得健康: 均衡饮食,多吃水果蔬菜,补充维生素。
动起来: 适量运动促进血液循环,让皮肤更健康。
好心情: 保持好心情,减少压力[9]。
温馨提示:每个人的肤质都是独一无二的,对护肤品的反应也各不相同。在选择护肤品时,最好先进行小范围的皮肤测试,以确保不会引发过敏反应。如果皮肤问题严重或持续不减,建议及时就医,寻求专业医生的帮助。
总结:别再忽视肌肤发出的“抗议”!健康的皮肤屏障是拥有健康美丽肌肤的基础。从现在开始,改变不当的护肤习惯和生活方式,选择适合自己的修复产品,积极行动起来,你的肌肤定能重拾健康活力,焕发自信光彩!让肌肤从此不再“抗议”!
参考文献:
[1]王小江,李冰,周翊,等.皮肤屏障受损及其相关皮肤病的研究进展[J].中国中西医结合皮肤性病学杂志,2023,22(06):566-569.
[2]刘祎,杜明威,何海洋,等.皮肤微生态强化皮肤屏障功能[J].中国皮肤性病学杂志,2023,37(11):1217-1221.DOI:10.13735/j.cjdv.1001-7089.202211190.
[3]刘派.警惕皮肤屏障受损的信号[J].祝您健康,2024,(24):41-42.
[4]黄韬,乔小玲.神经酰胺的研究进展及在护肤品中的应用[J].上海师范大学学报(自然科学版),2023,52(06):727-735.
[5]任姝静,王志华,张晓鸥,等.含透明质酸、聚谷氨酸钠、乙酰壳糖胺护肤复合物的保湿性能及屏障修复功能研究[J].中国美容医学,2023,32(11):71-75.DOI:10.15909/j.cnki.cn61-1347/r.006007.
[6]朱佳.含β-葡聚糖和泛醇的喷雾剂对小鼠AEW模型修复皮肤屏障、缓解炎症及瘙痒的作用[D].北京协和医学院,2022.DOI:10.27648/d.cnki.gzxhu.2022.000530.
[7]朱峻逸,陈云涛,聂羽桐,等.积雪草提取物的皮肤药理作用及机制研究进展[J].山东医药,2023,63(20):99-102.
[8]庄开颜,刘慧,武涛,等.基于网络药理学预测积雪草提取物改善皮肤屏障受损的机制[J].山东化工,2024,53(15):57-62+68.DOI:10.19319/j.cnki.issn.1008-021x.2024.15.064.
[9]何黎.中国敏感性皮肤临床诊疗指南(2024版)[J].中国皮肤性病学杂志,2024,38(05):473-481.DOI:10.13735/j.cjdv.1001-7089.202401044.
本文为澎湃号作者或机构在澎湃新闻上传并发布,仅代表该作者或机构观点,不代表澎湃新闻的观点或立场,澎湃新闻仅提供信息发布平台。申请澎湃号请用电脑访问http://renzheng.thepaper.cn。





- 报料热线: 021-962866
- 报料邮箱: news@thepaper.cn
互联网新闻信息服务许可证:31120170006
增值电信业务经营许可证:沪B2-2017116
© 2014-2026 上海东方报业有限公司




