- +1
三阴性乳腺癌联合治疗的细胞机制“破译”成功
原创 转网 转化医学网
【导读】将免疫检查点阻断疗法(ICB)与化疗相结合有望治疗三阴性乳腺癌(TNBC),但对其机理仍不完全清楚。在这项研究中,团队整合了已发表的和新的单细胞RNA测序(scRNA-seq)数据,研究了接受紫杉醇(PTX)、纳布-紫杉醇(Nab-PTX)以及它们与抗PD-L1抗体阿替利珠单抗(ATZ)联合治疗的TNBC患者的肿瘤免疫微环境(TIME)。2025年2月6日,北京大学生命科学学院张泽民院士团队和中国医学科学院北京协和医学院研究人员在期刊《Cancer Cell》上合作发表了题为“Distinct cellular mechanisms underlie chemotherapies and PD-L1 blockade combinations in triple-negative breast cancer”的研究论文。与ATZ加PTX相比,ATZ加Nab-PTX可重构TCF7+干样效应记忆CD8+T细胞(Tsem)和CD4+T滤泡辅助细胞(Tfh)。体内实验证明,在PD-L1阻断的同时激活肥大细胞可减轻TNBC的进展,这表明肥大细胞是增强ICB疗效的一种很有前景的辅助手段。
https://www.cell.com/cancer-cell/fulltext/S1535-6108(25)00025-X肿瘤微环境与三阴性乳腺癌
01
三阴性乳腺癌(TNBC)是乳腺癌中最难治的亚型。由于其独特的分子特征,TNBC历来是治疗上的难题,治疗方案有限。
紫杉醇(PTX)和Nab-紫杉醇(Nab-PTX)是重要的化疗药物,其中Nab-PTX是PTX与白蛋白结合的改良形式。然而,许多TNBC肿瘤会产生耐药性,而且相关的副作用往往需要替代疗法。
肿瘤微环境(TME)中的免疫浸润在影响治疗效果方面起着至关重要的作用。单细胞测序可对TNBC TME中的免疫细胞亚群进行详细分析。
图形摘要肥大细胞是增强ICB反应的新兴治疗靶点
02
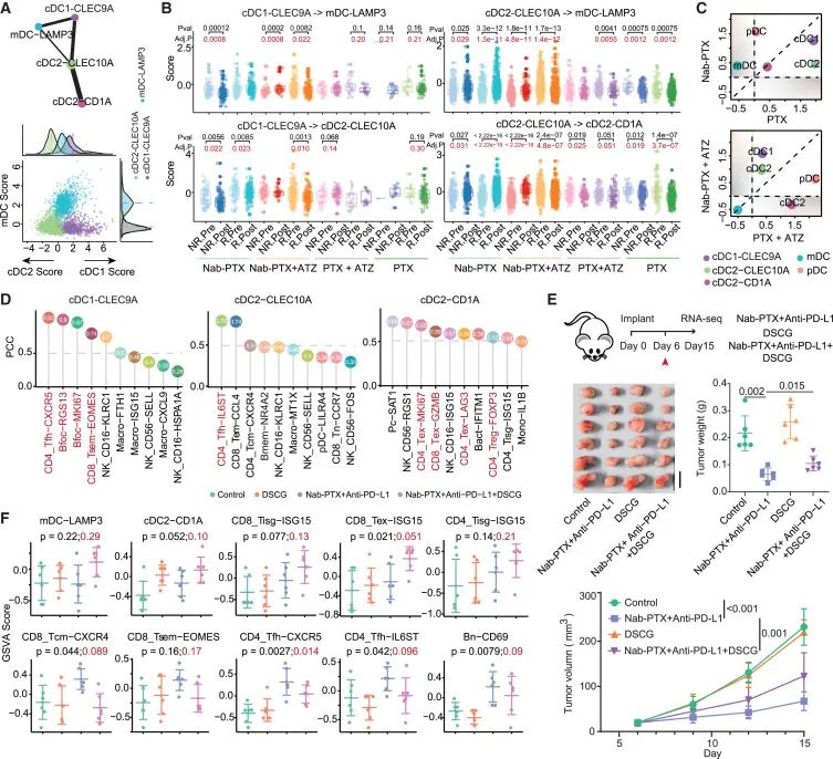
鉴于Nab-PTX加上抗PD-L1抗体的疗效,研究团队重点比较了C48/80或Nab-PTX联合抗PD-L1抗体在小鼠4T1乳腺肿瘤模型中的效果。两种治疗方法都能明显缩小肿瘤大小,C48/80和抗PD-L1抗体的组合比Nab-PTX加抗PD-L1抗体的组合缩小了肿瘤大小,这表明通过激活肥大细胞来提高抗PD-L1治疗效果的策略大有可为。
此外,RNA-seq分析显示,在C48/80加抗PD-L1治疗后,几个关键免疫细胞亚群的水平升高,包括Tsem、Tn-IL7R、Tcm、Bfoc和cDC1。在有益免疫细胞群增加的同时,Tex、Treg、mDC、macro-MT1X和mono-S100A8等失调或抑制性亚群也减少了。此外,FACS分析显示,与单独使用C48/80相比,使用C48/80加抗PD-L1治疗后,CD8 GZMB T细胞和CD19 CD27 B细胞水平升高。这些发现共同表明,肥大细胞活化不仅能增强关键的抗肿瘤免疫细胞,还能重塑TME,为有效的抗肿瘤反应创造有利环境。
DC子集的谱系连接和动态。总结
03
1. 免疫细胞动态与临床反应的关系:
研究扩展了免疫细胞动态分析,纳入更多样化的队列和新的治疗方法,发现CXCL13 T细胞在PTX(紫杉醇)+ATZ(阿替利珠单抗)治疗中起关键作用,且存在异质性亚群(CD8-CXCL13有4个Tex亚群,CD4-CXCL13有5个亚群,包括3个Tfh和2个Tex亚群);
Nab-PTX(白蛋白结合型紫杉醇)+ATZ能够将功能性CD8 T细胞从耗竭状态转变为干细胞样效应记忆表型,将功能性CD4 T细胞转变为具有干细胞样特征的Tfh状态,减少Treg和抑制性巨噬细胞,阻止cDC1和cDC2转变为免疫调节状态,从而促进强大而持续的T细胞反应;
PTX+ATZ的应答者表现出CD8 Tex和CD4 Tfh增加,Treg和抑制性巨噬细胞升高,这可能是临床疗效有限的原因。
2. 肥大细胞的作用:
肥大细胞通常与过敏反应和肿瘤进展相关,但在Nab-PTX治疗后,肥大细胞显著增加,与T细胞和B细胞库的重塑以及促炎巨噬细胞的增加相关;
小鼠模型显示,肥大细胞活化与抗PD-L1联合治疗可抑制肿瘤,效果与Nab-PTX+ATZ相当,表明肥大细胞活化可能通过重塑免疫格局和缓解免疫细胞功能障碍发挥协同作用。
3. 临床意义与未来方向:
研究结果表明,开发增强肥大细胞活化的药物可以增强TNBC(三阴性乳腺癌)的抗肿瘤免疫力,与现有免疫疗法(如ICB)联合可能产生协同效应;
识别与肥大细胞活性相关的生物标志物,有助于患者分层和个性化治疗;
将这些发现转化为临床实践面临挑战,包括进一步研究肥大细胞的多方面作用、功能多样性,以及在临床前模型中评估激活肥大细胞的安全性,以确定治疗窗口期。
参考资料:
1.Perou, C.M. ∙ Sørlie, T. ∙ Eisen, M.B. ...
Molecular portraits of human breast tumours
Nature. 2000; 406:747-752
2.Foulkes, W.D. ∙ Smith, I.E. ∙ Reis-Filho, J.S.
Triple-negative breast cancer
N. Engl. J. Med. 2010; 363:1938-1948
原标题:《张泽民院士团队/中国医科科学院团队合作发文:三阴性乳腺癌联合治疗的细胞机制“破译”成功!》
本文为澎湃号作者或机构在澎湃新闻上传并发布,仅代表该作者或机构观点,不代表澎湃新闻的观点或立场,澎湃新闻仅提供信息发布平台。申请澎湃号请用电脑访问http://renzheng.thepaper.cn。





- 报料热线: 021-962866
- 报料邮箱: news@thepaper.cn
互联网新闻信息服务许可证:31120170006
增值电信业务经营许可证:沪B2-2017116
© 2014-2026 上海东方报业有限公司




