- +1
爆肝整理:超100款DeepSeek应用清单【收藏】
原创 程 茜 智东西
DeepSeek正在席卷整个App圈,包圆你的衣食住行玩。作者 | 程茜
编辑 | 心缘
你常用的App接入DeepSeek了吗?
智东西2月12日报道,据智东西统计,目前已经有上百个应用接入DeepSeek模型。
仅是DeepSeek官方整理的“DeepSeek实用集成”名单,就有54款接入DeepSeek的应用,包括24个应用程序、3个AI Agent框架、1个RAG框架、1个Solana框架、3个即时通讯插件、8个浏览器插件、2个VS Code插件、3个neovim插件、2个JetBrains插件等。
除了这份清单外,近期国内企业密集宣布旗下软件接入DeepSeek。经智东西统计,至少有57款应用已集成DeepSeek,涵盖金融、教育、医疗、办公、智能助手、娱乐购物等场景,涉及百度、昆仑万维、出门问问、知乎、360、秘塔AI、QQ音乐以及7家手机厂商、数十家基金、证券公司等企业。
这些应用根据自己的功能属性,选择了集成满血版DeepSeek推理模型或基于其开源的蒸馏小模型等,所以用户体验到的DeepSeek能力会存在明显差异。
以下是超100款DeepSeek应用合集:
01.
DeepSeek官方整理
54个集成应用Tips
去年1月11日,DeepSeek开源了国内首个MoE大模型DeepSeekMoE,并同步在GitHub主页整理了一份“DeepSeek实用集成”清单。
应用程序的名单中,有支持大语言模型部署在桌面客户端、在微信上用DeepSeek管理笔记、移动端的AI助手、辅助论文阅读、词典翻译、视频生成等类型的应用。
与DeepSeek集成的框架可以简化开发者的开发流程,基于已集成的开源框架快速调用,即时通讯等插件,使得用户可以基于其一键将DeepSeek的相应能力集成至微信、飞书、企业微信、浏览器中。
▲DeepSeek GitHub主页的“DeepSeek实用集成”名单02.
搜索、办公、娱乐、教育
57个App被DeepSeek重塑
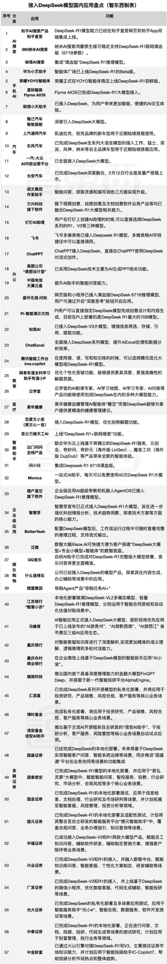
还有不少官宣部署DeepSeek模型并集成至自家应用的企业,未出现在DeepSeek的名单中,智东西对这类新公布的应用进行了统计。
据智东西统计,目前已经官宣的应用共计57个,涵盖金融、教育、医疗、办公、智能助手、娱乐购物等场景。
▲接入DeepSeek模型国内应用盘点(整理自公开信息,如有缺漏欢迎在评论区补充)其中,数量最多的是金融相关的企业,江苏银行、重庆银行、重庆农村商业银行以及数十家基金、证券公司已经将其应用到了投资研究、产品销售、客户服务等核心业务场景之中。
用户日常办公、学习场景常用的应用也已经接入DeepSeek,如秘塔AI搜索、纳米AI搜索、知乎直答等相关搜索类应用,提高办公效率的写作、绘图、视频生成、PPT、Excel制作等工具,也获得了DeepSeek加持。如面向写作、创意制作场景的,阅文集团作家助手,万兴科技视频、图片、文档生成的软件等都接入了DeepSeek。
教育领域有网易有道、云学堂,网易有道还宣布Hi Echo、有道智云、QAnything等产品会陆续全面接入DeepSeek的推理能力。学而思宣布旗下学习机、学练机等智能教育硬件产品将接入DeepSeek模型,植入“深度思考模式”,2月会陆续在相关机型上线。
目前,已经有7家手机厂商接连宣布集成DeepSeek到智能助手上(),包括华为纯血鸿蒙系统的小艺App、荣耀YOYO助理、OPPO小布助手、vivo蓝心小V等。
此外,各家基于DeepSeek提升自己应用能力的方向也各有不同,有部分应用选择全面集成,还有的基于DeepSeek优化了单一功能,如百度文小言优化了拍照解题能力,钉钉适配的是一键创建AI助理功能,腾讯AI智能工作台ima通过DeepSeek提升了搜、读、写和知识库能力。
03.
部分功能优化、全面集成分化
体现思考过程是目前最大区别
从这些集成DeepSeek的不同类型App中可以看出, 大模型在多领域的广泛应用和强大适配性正在凸显。
智东西挑选了几个集成DeepSeek的AI应用进行功能对比:
钉钉将DeepSeek模型融入到了AI助理创建的平台之上。用户可以选择DeepSeek-R1(qwen 32B蒸馏版)、DeepSeek-R1(671B满血版)、DeepSeek-V3(671B满血版)三种模型来创建自己的AI助理。
我选择了分别使用DeepSeek-V3(671B满血版)和通义千问-plus模型来创建旅游助理,添加了角色设定、欢迎语、兜底回复,以及全网搜索、链接速读、图片解读、生成图片的相应技能。在对话过程中,AI助理会根据问题进行全网搜索,然后依次给出相应的推荐出行时间、行程规划等。
从最后生成的结果来看,两个旅游助理都给出了合适的出行时间以及行程规划。
▲通义千问-plus模型创建的AI助理(上)、DeepSeek模型创建的AI助理(下)QQ音乐的AI助手在歌曲内容推荐、音乐知识问答、明星资讯搜索等进行更精准迅速的音乐答复。
例如我询问了“今年春晚最好听的歌是什么”,AI助手会先展示其思考过程,然后给出答案以及相关的证据说明,并在最后附上歌曲的播放链接。
▲QQ音乐AI助手的生成内容(图源:QQ音乐)腾讯旗下的智能工作台ima,将DeepSeek集成到了搜、读、写和知识库能力之中。
例如当我选择通过个人知识库回答问题时,下方就可以选择使用腾讯混元大模型和DeepSeek模型之一进行回答。我比较了两个模型的生成结果,最大的不同就是DeepSeek模型会展现完整的思考过程,腾讯混元大模型是直接给出答案,二者都基于知识库中内容总结了必备物品、交通住宿、游玩、拍照攻略等内容。
▲混元大模型生成内容(左)、DeepSeek模型生成内容(右)目前公开部署与集成DeepSeek模型的生态已经一片繁荣,DeepSeek模型成为众多开发者和企业竞相追逐的焦点。
很多拥有自研大模型的企业也选择接入DeepSeek模型,给用户提供更多选择,这真正使得模型和应用端实现了联动与协同。
与此同时,在加强自家App本身能力的基础上,不同领域的开发者能基于DeepSeek进行二次开发和创新,使得大模型的能力进一步在新的应用场景和功能上实现突破。
这也说明DeepSeek在当前各领域应用中所展现出的影响力,为用户带来了全新的体验和可能性。
04.
结语:DeepSeek正带飞应用生态
云计算、AI算力产业玩家、手机厂商全员接入DeepSeek的热潮正滚滚而来。从集成DeepSeek的第三方应用特点来看,企业正积极拥抱当下的“顶流”国产大模型,不论是全面集成还是基于DeepSeek优化单一的功能等,都意味着围绕着DeepSeek的开源生态正在形成。
同时,不同应用在原有功能基础上,基于DeepSeek实现了能力升级,如手机智能助手、办公场景的AI工具等。其本身具备的公开思考过程能力,也使得用户在不同的应用上都能体验到,透明的思考过程,使得其能提供更精准的服务,并让用户对其生成结果的理解更加深入。
围绕着DeepSeek,从应用的功能体验、数据协同到用户体验,实现了彼此间数据的互通与功能的互补,再加上这些数据DeepSeek分析和处理,又能进一步反哺应用,形成一个良性的循环,从而推动应用生态向更智能、更高效的方向进化。
(本文系网易新闻•网易号特色内容激励计划签约账号【智东西】原创内容,未经账号授权,禁止随意转载。)
本文为澎湃号作者或机构在澎湃新闻上传并发布,仅代表该作者或机构观点,不代表澎湃新闻的观点或立场,澎湃新闻仅提供信息发布平台。申请澎湃号请用电脑访问http://renzheng.thepaper.cn。





- 报料热线: 021-962866
- 报料邮箱: news@thepaper.cn
互联网新闻信息服务许可证:31120170006
增值电信业务经营许可证:沪B2-2017116
© 2014-2026 上海东方报业有限公司




