- +1
前列腺癌治疗新希望:天津医科大学揭示铁死亡耐药的关键因素
原创 转网
【导读】前列腺癌中的代谢重编程被广泛认为是肿瘤进展和耐药性的促进因素。这项研究调查了代谢重编程与前列腺癌中铁蛋白沉积抵抗的关系,并探索了其治疗潜力。2025年2月23日,天津医科大学第二医院的研究团队在期刊《Cell Death Discovery》上发表了题为“SREBF1-based metabolic reprogramming in prostate cancer promotes tumor ferroptosis resistance”的研究论文。
这项研究揭示了SREBF1在前列腺癌代谢重编程和铁死亡抗性中的关键作用,并提出了SREBF1抑制剂作为潜在治疗策略的可能性。
https://www.nature.com/articles/s41420-025-02354-701
研究背景
铁死亡是一种独特的铁依赖性细胞死亡形式,其特征是过量脂质过氧化在细胞膜中积累。对铁死亡的耐药性不仅促进肿瘤的发展,还会导致肿瘤对治疗的耐药性。前列腺癌的铁死亡耐药性涉及多种机制。Liang等人首次报道了AR通过调节MBOAT2的活性诱导前列腺癌的铁死亡耐药。Yi等人证明,PI3K-AKT-mTOR通路介导的SREBPs激活可以促进前列腺癌的铁死亡耐药。然而,SREBPs介导的代谢重编程与前列腺癌铁死亡耐药之间的关系仍不清楚。
02
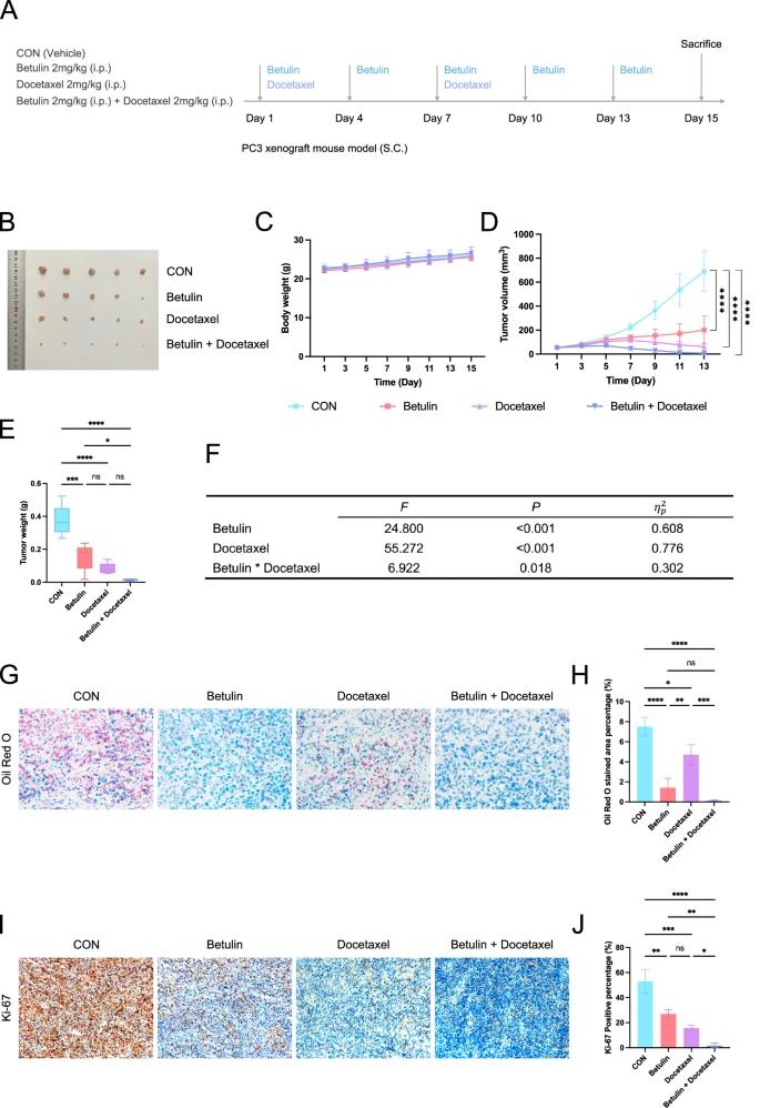
体内验证白桦脂的治疗效果及其对多西他赛的化疗增敏作用
团队构建了PC3前列腺癌皮下异种移植肿瘤模型,并使用白桦脂、单独使用多西他赛或白桦脂与多西他赛联合使用来观察它们的治疗效果。Betulin和多西他赛单独使用时可中度抑制肿瘤生长,而联合使用时抑制肿瘤生长的效果更明显。无论是单独使用还是联合使用,对小鼠体重都没有明显影响。白桦脂治疗和多西他赛治疗具有显著的主效应。白桦脂素和多西他赛处理的交互效应显著。Betulin处理可显著降低组织脂滴的水平;单独使用Betulin和多西他赛可抑制肿瘤增殖,而Betulin和多西他赛联合使用可产生更强的抑制作用。
白桦脂联合多西他赛治疗PC3前列腺癌皮下异种移植肿瘤模型的体内实验。03
总结
1. SREBF1在前列腺癌中的作用:研究发现SREBF1在前列腺癌中调控代谢重编程,特别是脂质代谢,并与铁死亡抗性相关。SREBF1的活性在前列腺癌样本中显著上调,其靶基因参与脂肪酸和胆固醇合成途径。
2. SREBF1抑制剂的治疗潜力:SREBF1抑制剂Betulin能够促进前列腺癌细胞的铁死亡,显示出显著的抗肿瘤活性,并与去势治疗和多西他赛具有协同治疗效果。
3. 未来研究方向:尽管研究揭示了SREBF1介导的代谢重编程与铁死亡抗性的关系,但仍需进一步探索基于SREBPs的其他铁死亡抗性机制,并进行生物学验证。
参考资料:
1.Siegel RL, Giaquinto AN, Jemal A. Cancer statistics, 2024. CA Cancer J Clin. 2024;74:12–49.
2.Haffner MC, Zwart W, Roudier MP, True LD, Nelson WG, Epstein JI, et al. Genomic and phenotypic heterogeneity in prostate cancer. Nat Rev Urol. 2021;18:79–92.
本文为澎湃号作者或机构在澎湃新闻上传并发布,仅代表该作者或机构观点,不代表澎湃新闻的观点或立场,澎湃新闻仅提供信息发布平台。申请澎湃号请用电脑访问http://renzheng.thepaper.cn。





- 报料热线: 021-962866
- 报料邮箱: news@thepaper.cn
互联网新闻信息服务许可证:31120170006
增值电信业务经营许可证:沪B2-2017116
© 2014-2026 上海东方报业有限公司




