- +1
2025开年“癫综”打擂:乐子人的花花世界
原创 桃叨叨 AKA桃叨叨
作者/胖虎
2025年平台综艺打擂台,一开播就引发热议,《演员请就位3》做到了。
从杨子许佳琪的封神共浴戏开始,短短5秒钟,成功“癫”出圈。
第一期章子怡让张嘉元下台,第二期杨晓培、黄灿灿之争,屡冲热一。从中国有嘻哈式的赛制里,30位选手无间断表演,章子怡于佩尔双双历劫,吴镇宇贡献抓马表情包,再到章子怡陈凯歌考演员即兴表演,黄灿灿上演“复仇”戏码,怎么折都有新话题。

目前话题已经演变成,杨子也没放过李莲花,考核片段秒变大型憋笑现场。就说做综艺,哪有不癫的。
前有爱奇艺《一路繁花》60+高龄姐姐团战,李小冉手撕庆奶,最美长公主“坠落神坛”;后有《创造营亚洲2》首创导师选手炒CP,徐明浩被吓到忘记表情管理;芒果《浪姐6》疑似派出麦琳出战,《我家那小子》陷入“余承恩妈妈更爱儿子还是女儿”的罗生门。
比起悄无声息,宁愿被嘲也要冲击流量。平台各出奇招,烈火烹油or岁月静好你选谁?
爱腾芒三平台对打,“癫”就自带流量?
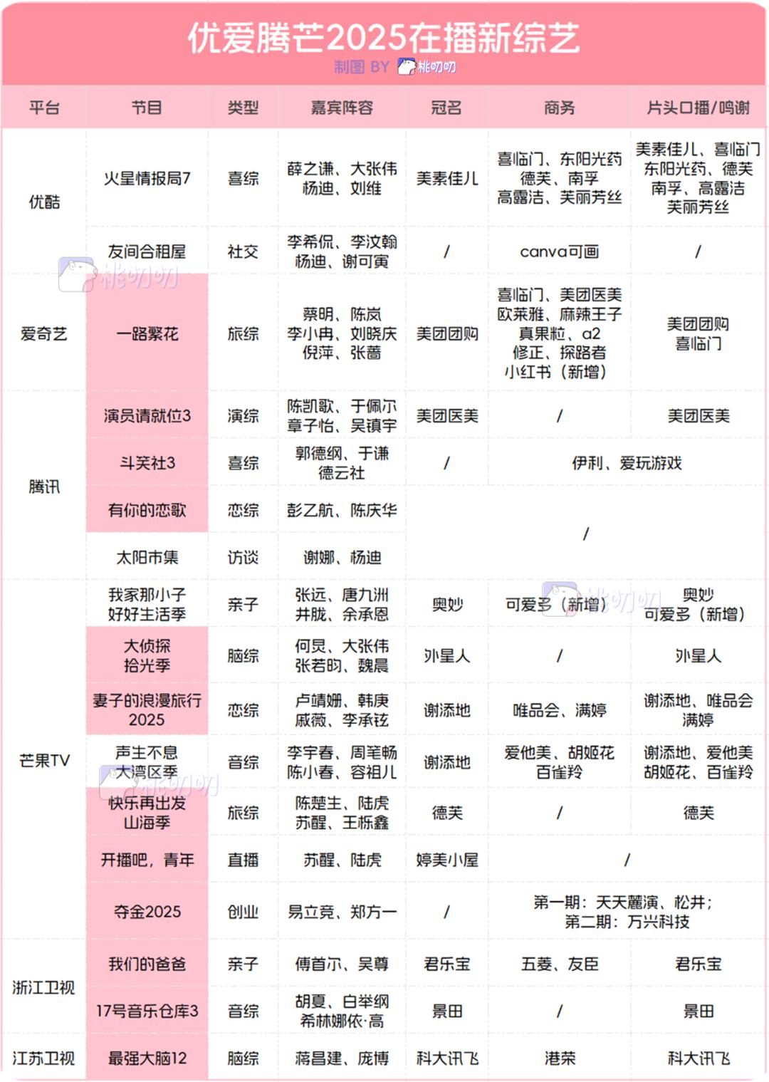
2025一开年,各大平台都上线了新综艺。
先说率先出场的爱奇艺《一路繁花》。刘晓庆因女王事迹成为新晋互联网ICON后,爱奇艺火速抓住了这波流量。除了她,组织的向太、倪萍、蔡明、张蔷这几位固定嘉宾,都是精明或敢说的形象,节目路透阶段就炒火了。
谁知节目播出后,“炮仗”另有人选。李小冉针对刘晓庆、带头围攻庆奶等剧情送上第一波流量,李小冉评论区被骂到沦陷,但都被她本人一一回怼,毫不惯着。
剪辑方面,一会“李小冉气到发抖”,一会“倪萍蔡明蛐蛐刘晓庆”,一会“李小冉哭着对刘晓庆说我对不起你”,网友大声调侃:猕猴桃,这次你很“芒果”!
从商务来看,《一路繁花》薅来10个品牌合作,足见姐姐战斗力,选人思路是很对的。但除了吵架出圈,节目内容本身陷入了零碎、无聊境地,尤其看多了安排行程、吃饭、睡觉,battle、解释、互夸或煽情说教,旅行的美好、情感的流动、人物关系的亮点,变成了流水线,很难给人惊喜或刺激。不少网友辣评,因为怕被骂搞完事又要找补,正片还没花絮好看。

复盘《一路繁花》这个项目,最初节目通过放大几个姐姐的性格填充看点是OK的,但是在旅行内容等方面的设定,比较常规和老套,穷游那套这些年观众实在是看过太多了,导致节目缺乏自身特色和精神内核。一旦不吵架不发疯就没看点,越往后节目播出也越发疲软。而且观众也厌倦了“放大矛盾”的节目内核。一档关注熟龄女性的节目,播出后没有提炼和放大女性的智慧,甚至导致大家一不下心就落得“坏奸懒滑”的名声,立意不高,实在可惜。
反观隔壁芒果的老IP《我家那小子》,原本不温不火,春节期间被井胧井迪这对癫姐弟,和余承恩+外甥女糖果带火。节目做到第七年,竟摸索到新的流量密码。流量密码一:孩子是男人最好的医美。
井胧余承恩两个舅舅带两个果果(两娃撞名),一搞笑一可爱效果拉满。
萌娃让舅舅苏感飙升,变得眉清目秀了起来。尤其是余承恩的外甥女糖果,情绪稳定号称天使宝宝,多少观众是专门为了看糖果而来,节目组连夜加更余承恩带娃片段。
流量密码二:放大多娃家庭的关系矛盾。家庭教育一直是“我家那”系列的看点,春节期间两对姐弟的待遇天差地别。井胧井迪被评家庭氛围好,余承恩的妈妈姐姐则双双被骂。
起因是余承恩不会带娃引姐姐批评,余承恩从小寄宿,妈妈姐姐又说他不帅等,衍生出网友对中国式家长、打压式家庭的讨论。后面#余承恩姐姐说妈妈偏心#又上了热搜。
节目剪辑重点+营销号带节奏,余承恩的妈妈姐姐引起了不少争议。
不过,在消费完“多娃争议”后,节目组及时调整方向,开始挖掘“姐弟感情好”的新内容,吸引新一波关注,还给余承恩姐姐带了一波“愧疚粉”。节目也从第7期开始,硬生生薅来了新品牌可爱多的加入。
腾讯的节目数量是最多的。
唯一火的一档,就是《演员请就位3》,它的金主是美团医美。
为了加大观众的参与度并付费,节目很会搞事,准备了svip优先看等内容,增加会员收入。
此外,还特地整了个“上桌墙”,观众给演员投票“上桌吃饭”和“下桌沉淀”。
到目前为主,《演员3》播出2期后,话题从杨子、张嘉元到黄灿灿、杨晓培,堪称“癫系天花板”。当然,伴随着宋伊人、卜冠今、苏晓彤等人带来较为优质的表演,也引发了正向讨论。每期推新一轮的话题人物,保持节目看点的绝对密度,是“演综”最重要的流量密码。
不靠炒作,金主会为什么买单?从内容和招商的角度来看,每档综艺都要找自己的极致长板,才能生存下去。
像优酷《火星情报局7》作为老牌综艺,招商能力还可以,7个品牌在同批次中比较领先,节目提出了厂牌对战概念,加入了新喜综、新喜人、新的表演形式等增量元素。比如邀请脱口秀演员庞博、锤娜丽莎李川、彩玲等人加入,让节目热“梗”密度和搞笑值提升了不少。
腾讯《斗笑社3》也回归了,导演不再是严敏,工作室也从天马换到了野草。这一季新加入了十个喜剧宇宙的情景设定,联动《庆余年》《边水往事》等IP,世界观架构和角色扮演丰富了真人秀。但节目过重的任务感、社外人员篇幅多,成员个人的展示相对变弱了,不少粉丝要去加更里找成员互动,节目没能出圈,热度也有限。
谢娜领衔的新节目《太阳市集》,主打唠嗑、治愈。节目设置夹在人工和自然之间,谢娜杨迪会带着嘉宾逛市集、完成一些小任务,节目摇来了高圆圆、倪妮、林更新、刘宇宁等明星,“访谈”是它的本质。
最后一期请来了李维嘉、杜海涛,有种“熟人局”的松弛感。作为一款“淡综艺”,《太阳市集》的口碑大于热度,属于意料之中。但节目的极简设置,缺少了一些创意、惊喜和定制感,而且过度依赖嘉宾是否愿意走心、敞开心扉,在让人眼前一亮方面,始终差了点意思。节目第一季目前是裸奔、没有品牌客户的状态,据说谢娜还想继续做第二季,那么节目在打造新概念、环节设计、亦或是在给嘉宾的有效刺激上,还需下功夫想想怎么升级。
芒果的《大侦探》播到第10季,受众稳定,原班人马的互动有看点,张若昀、魏晨等人的发挥也比较突出。
从内容层面看,IP整体是紧贴热点的。融合短剧热潮、明星私联粉丝、嫂子替爱豆运营、抄袭融梗等娱乐圈话题,均有话题度。但节目也会出现场景单一、指向凶手证据模糊等问题。最后凶手纯粹因为情绪杀人的情况,也会让一些粉丝发出感叹:“第一案不应该是这个水平”。脑力综艺粉丝高度重视逻辑、剧本质量,如何出奇出新,这也是摆在制作组面前不小的挑战。
芒果另一档节目《声生不息·大湾区季》得益于IP名气,吸引到了4个品牌赞助。为了配合春节,《声生不息》又是新春K歌又是玩游戏,宛如搞了个过年七天乐,大面积填充了真人秀部分。节目接近尾声主要图个热闹大团圆,这也是这一季给人的主要印象。
《快乐再出发·山海季》算是最原汁原味的节目,老北北们凑在一起笑料十足。这节目和《斗笑社》一样,观众爱看成员之间的自然反应。从实际播出效果看,节目第四期大家去了海外之后,成员变得更加放松,找回了真人感,口碑直线回升。
最新播出的《妻子的浪漫旅行2025》喜提3个赞助,谢添地再次强势支持芒果,看来对《声生不息》的合作非常满意。节目宛如“中国版同床异梦”,异国夫妻蛮有看点。
当然,不管什么平台做的综艺,给观众提供情绪价值、价值引导,是能不能火的核心。像《再见爱人4》从引人共鸣到让人发癫,是因为它引出了大家对不同家庭和夫妻关系的热烈讨论、对人性的拆解。而《一路繁花》让人看多了吵架,观众感到审美疲累。
《花少5》“北斗七行”岁月静好还能成功出圈,《现在就出发2》《桃花坞4》笑着把钱赚了,它们的流量来源于节目组对“快乐、友谊”的无限捕捉和放大,而不是作妖。
归根结底,综艺节目除了吸引眼球的噱头之外,必须得有出彩的环节设计、让人开心或舒心的“好东西”做护城河。不能除了癫之外,疏于对“正向的审美和价值取向”的引导和呈现。好的流量带来思考,负面流量引发网暴,反复的骂战也会吞噬节目本身,伤害节目口碑。
在这个竞争激烈的第一季度,我们也期待出现很多新的面孔、新的乐子、新的“人间值得”!
比方说芒果的综n代《浪姐6》,叶童、卡琳娜、祝绪丹等人,这些面孔能带来新的女性力量吗?爱奇艺的《种地吧3》还有多少惊喜?新节目中国版《恋爱兄妹》如何“刺激”地撒糖?此外,优酷《盒子里的猫第二季》、腾讯的《百分百歌手2》《半熟恋人4》等节目都在来的路上……谁能掌管互联网用户的下饭时间?我们拭目以待!
(喜欢本文的话,点击顶部【AKA桃叨叨】关注公众号,这里不缺好故事~)
原标题:《2025开年“癫综”打擂:乐子人的花花世界》
本文为澎湃号作者或机构在澎湃新闻上传并发布,仅代表该作者或机构观点,不代表澎湃新闻的观点或立场,澎湃新闻仅提供信息发布平台。申请澎湃号请用电脑访问http://renzheng.thepaper.cn。





- 报料热线: 021-962866
- 报料邮箱: news@thepaper.cn
互联网新闻信息服务许可证:31120170006
增值电信业务经营许可证:沪B2-2017116
© 2014-2026 上海东方报业有限公司




