- +1
打官司怎么写起诉状、答辩状?“要素式”民事起诉状、答辩状示范文本告诉你标准答案
2025-03-11 20:42
来源:澎湃新闻·澎湃号·政务
字号
为提升司法服务便民化水平,更好满足人民群众对审判质效的新期待,最高人民法院联合司法部、全国律协共同推出《部分案件民事起诉状、答辩状示范文本(试行)》。近日,最高人民法院下发通知,要求自2025年1月1日起全国各级法院将全面启用这一标准化诉讼文书体系。
此次发布的起诉状、答辩状示范文本,针对民间借贷纠纷、离婚纠纷、买卖合同纠纷、金融借款合同纠纷、物业服务合同纠纷等11类高频民事案件,着力构建通俗易懂、便于操作的诉讼文书模板,切实降低群众诉讼门槛,提升司法程序规范化水平。
民间借贷纠纷

扫描二维码查看完整示范文本离婚纠纷

扫描二维码查看完整示范文本买卖合同纠纷

扫描二维码查看完整示范文本金融借款合同纠纷

扫描二维码查看完整示范文本物业服务合同纠纷

扫描二维码查看完整示范文本信用卡纠纷

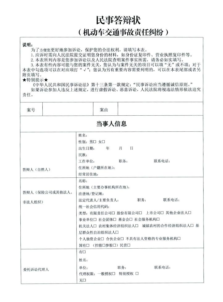
扫描二维码查看完整示范文本机动车交通事故责任纠纷

扫描二维码查看完整示范文本劳动争议

扫描二维码查看完整示范文本融资租赁合同纠纷

扫描二维码查看完整示范文本保证保险合同纠纷

扫描二维码查看完整示范文本证券虚假陈述责任纠纷

扫描二维码查看完整示范文本
此外,还有下载示范文本的三种途径可获取全部示范文本及实例
01扫描下方二维码,查看并下载民事起诉状、答辩状示范文本。
02
在“人民法院在线服务最高人民法院”微信小程序中点开“辅助工具”,打开“文书模板”,点击部分案件民事起诉状、答辩状示范文本下载使用。



03电脑搜索“人民法院在线服务网”,找到首页“诉讼工具”,点击民事起诉状、答辩状示范文本直接下载使用。

桃源县人民法院原标题:《打官司怎么写起诉状、答辩状?“要素式”民事起诉状、答辩状示范文本告诉你标准答案》
特别声明
本文为澎湃号作者或机构在澎湃新闻上传并发布,仅代表该作者或机构观点,不代表澎湃新闻的观点或立场,澎湃新闻仅提供信息发布平台。申请澎湃号请用电脑访问http://renzheng.thepaper.cn。
+1
收藏
我要举报





查看更多
澎湃矩阵
新闻报料
- 报料热线: 021-962866
- 报料邮箱: news@thepaper.cn
互联网新闻信息服务许可证:31120170006
增值电信业务经营许可证:沪B2-2017116
© 2014-2026 上海东方报业有限公司
反馈




