- +1
【关注】最新官方民事案件起诉状、答辩状示范文本来啦!(内含范例)
2025-03-18 15:40
来源:澎湃新闻·澎湃号·政务
字号
为方便人民群众聚焦诉讼请求、争议问题、事实理由,有针对性地提供诉讼材料,回应人民群众对于司法审判质效的更高需求,最高人民法院、司法部、中华全国律师协会联合发布了《关于印发部分案件民事起诉状、答辩状示范文本(试行)的通知》。
针对民间借贷、离婚、买卖合同等11种常见的民事案件类型,在此次发布的示范文本中均可找到对应样式,让人民群众看得懂、用得好。
方法一
扫描二维码获取示范文本模版
1
民间借贷纠纷
扫描二维码查看完整示范文本2
离婚纠纷
扫描二维码查看完整示范文本3
买卖合同纠纷
扫描二维码查看完整示范文本4
金融借款合同纠纷
扫描二维码查看完整示范文本5
物业服务合同纠纷
扫描二维码查看完整示范文本6
银行信用卡纠纷
扫描二维码查看完整示范文本7
机动车交通事故责任纠纷
扫描二维码查看完整示范文本8
劳动争议纠纷
扫描二维码查看完整示范文本9
融资租赁合同纠纷
扫描二维码查看完整示范文本10
保证保险合同纠纷
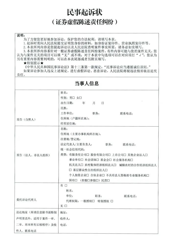
扫描二维码查看完整示范文本11
证券虚假陈述责任纠纷
扫描二维码查看完整示范文本方法二
“人民法院在线服务全国版”获取
示范文本模版
微信小程序搜索“人民法院在线服务全国版”,点击“服务”→点击“工具”→点击“民事起诉状答辩状示范文本”,选择所需文本下载使用。

来源 :最高人民法院司法案例研究院继续滑动看下一个轻触阅读原文
河口县人民法院向上滑动看下一个原标题:《【关注】最新官方民事案件起诉状、答辩状示范文本来啦!(内含范例)》
特别声明
本文为澎湃号作者或机构在澎湃新闻上传并发布,仅代表该作者或机构观点,不代表澎湃新闻的观点或立场,澎湃新闻仅提供信息发布平台。申请澎湃号请用电脑访问http://renzheng.thepaper.cn。
+1
收藏
我要举报





查看更多
澎湃矩阵
新闻报料
- 报料热线: 021-962866
- 报料邮箱: news@thepaper.cn
互联网新闻信息服务许可证:31120170006
增值电信业务经营许可证:沪B2-2017116
© 2014-2026 上海东方报业有限公司
反馈




