- +1
便民新举措!手把手教您规范填写起诉状、答辩状示范文本之银行信用卡纠纷




东胜区人民法院
银行信用卡纠纷示范文本

银行信用卡纠纷是指持卡人与发卡银行之间因信用卡使用、还款、费用等问题产生的争议。因信用卡用户基数大,使用频率较高,交易场景多样化,涉及线上线下多种支付方式,持卡人对条款理解不足或银行服务不到位等原因导致银行信用卡案件多发。本期我院将就该类型案件的起诉状、答辩状如何填写及注意事项进行指引。一、民事起诉状
银行信用卡纠纷起诉状示范文本包括当事人信息、诉讼请求和依据、约定管辖和诉讼保全以及事实和理由四部分内容。
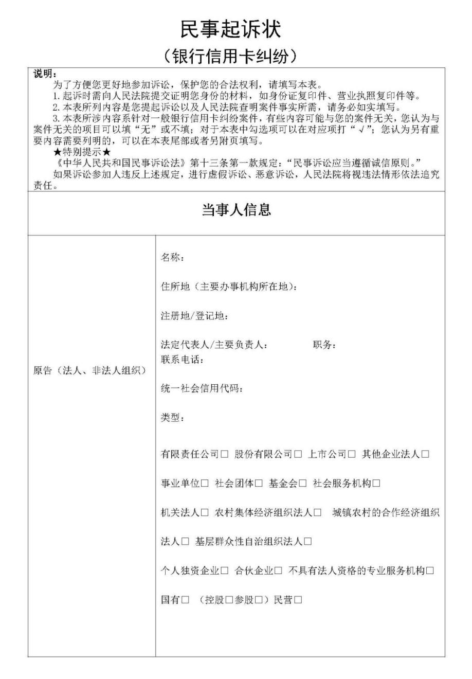
一、当事人信息


这一部分内容,您只需要按照表格所列内容,准确、完整地进行勾选和填写就可以了。银行信用卡纠纷原被告主体信息要与信用卡申领合约保持一致。关于委托代理人原告可以根据自身实际情况,委托1至2人作为诉讼代理人。在填写委托诉讼代理人信息时,要完整填写其姓名、所在单位、职务、联系电话等。同时,明确代理权限,若选择一般授权,代理人只能进行一般性诉讼行为,如参与庭审、陈述事实等;若选择特别授权,应以列举方式将对其的授权写全面,例如代为承认、放弃、变更诉讼请求,进行调解、和解等。
关于送达地址原告在填写送达地址和联系方式时,要保证信息真实、有效且常用,若填写的信息不准确或无效,可能导致当事人无法及时知晓诉讼进程,错过开庭时间等重要节点,进而影响自身权益。推荐原告选择一种电子送达方式,如常用的手机号码用于接收短信送达,或提供常用的电子邮箱用于接收电子文书,以便自身能够及时确认案件所处环节,接收相关法律文书。
二、诉讼请求和依据
诉讼请求是法院审理的核心内容,直接关系到判决结果。银行信用卡纠纷在填写诉讼请求和依据时,要将申领人透支的本金和欠付的利息、违约金等其他费用分别填入表格的对应项中。在第2项费用明细部分,对于利息、违约金、手续费等起诉时能够确定数额的,要写明具体数额;对于逾期利息等无法确定数额的,需写明计算标准。最后,不要忘记将所有诉请金额之和填入第7项“标的总额”中。三、约定管辖和诉讼保全
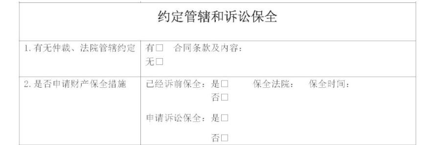
在填写约定管辖时,为了避免诉累,一定要根据合同约定的内容如实填写。填写保全内容时,已经做了诉前保全的,要把保全信息根据保全裁定书填全;没有进行诉前保全,又拟进行诉讼保全的,要进行勾选,并另附保全申请材料。四、事实和理由部分

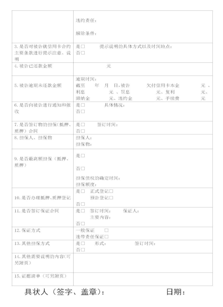
该部分内容示范文本归纳比较详细,当事人根据实际情况逐项填写即可,当事人提供信息越全面,证据越充分,越便于案件事实的认定。填写时不仅要准确填写诉讼请求对应的合同依据(包括信用卡合约关于利息、违约金等各项费用计算标准、违约情形及责任的约定等),还要准确填写合同的履行情况(包括被告的已还款金额、逾期未还款金额以及原告的催收情况等)。五、银行信用卡纠纷案件立案材料清单
1.当事人身份证明材料:
需要提供原告和被告身份证明材料,自然人需提供身份证、居住证、户口簿、护照等有效身份证件。法人需提交营业执照复印件、法定代表人身份证明、法人身份证复印件并加盖公章。若有委托诉讼代理人,需提交委托诉讼代理人的相关材料。
2.证明原告主张的相关证据材料:
信用卡申请和使用情况证明:包括信用卡申请表的复印件、信用卡领用合约以及信用卡的使用记录(如交易明细、对账单等)。
催收记录:如果信用卡欠款经过催收,需要提供催收记录,包括催收电话记录、短信、微信聊天记录、催款函等。
还款记录:提供信用卡的还款记录,包括本金还款、利息支付等详细信息。
3.确定管辖权的证明文件:
如果合同中有管辖约定,需要提供相应的管辖证明。
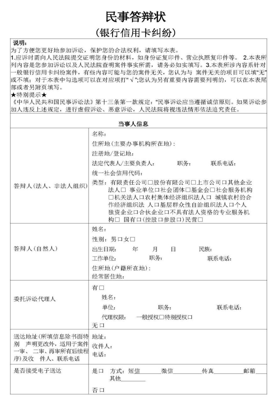
二、答辩状
答辩状示范文本包含当事人信息、答辩事项和依据、事实和理由三部分。


填写答辩状时除当事人信息要求与填写起诉状一致外,还需要注意两点:第一,填写答辩事项和依据时,要针对原告的诉讼请求逐项表达认可或异议。认可原告诉讼请求的,勾选“确认”;有异议的,勾选“异议”,并在相应栏目中写明异议的内容。
第二,填写事实和理由时,对原告的主张有异议的,要写明“异议”所依据的合同约定或者法律规定,比如原告主张的相关费用是否符合合同约定,原告作为格式条款提供方是否履行了提示说明义务,原告主张的已还款金额、逾期未还款金额是否属实等。
三、重要提示
1.填表之前仔细阅读填表说明和特别提示。
2.填表之后不要忘记签名或盖章。
3.“其他需要说明的内容”“证据清单”可以另加附页。
此次发布的示范文本已在我院诉讼服务中心投放纸质版,同步上线移动微法院电子版,您还可以扫码查看:
原标题:《便民新举措!手把手教您规范填写起诉状、答辩状示范文本之银行信用卡纠纷》
本文为澎湃号作者或机构在澎湃新闻上传并发布,仅代表该作者或机构观点,不代表澎湃新闻的观点或立场,澎湃新闻仅提供信息发布平台。申请澎湃号请用电脑访问http://renzheng.thepaper.cn。





- 报料热线: 021-962866
- 报料邮箱: news@thepaper.cn
互联网新闻信息服务许可证:31120170006
增值电信业务经营许可证:沪B2-2017116
© 2014-2026 上海东方报业有限公司




