- +1
这家宠物独角兽企业宣布关闭所有线下店
“真的很遗憾,没想到布卡星门店会走到这一步。” 回忆起布卡星门店往昔的热闹场景,多位消费者仍满是感慨。
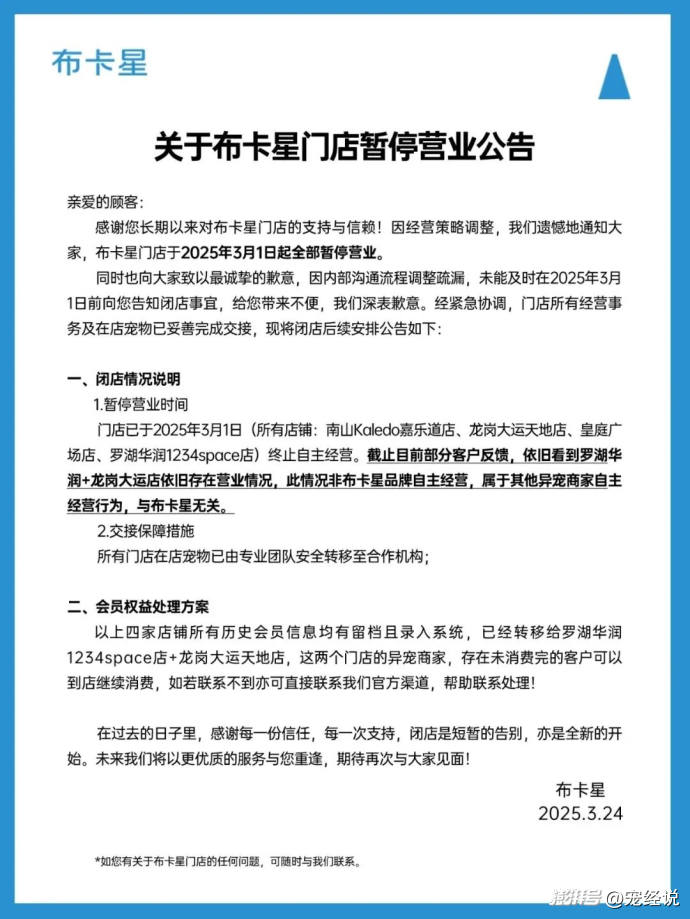
布卡星在官方账号发布了一则公告,2025年3月1日,因经营策略调整,布卡星旗下南山Kaledo嘉乐道店、龙岗大运天地店、皇庭广场店、罗湖华润 1234space店等所有门店全部暂停营业。

此前,布卡星凭借“高品质、高颜值、高创新、高体验”等赢得了不少消费者的青睐,其线下门店一度成为宠物爱好者的热门打卡地。

融资过亿的独角兽,在线下也难以前行
谈及小宠用品及食品,布卡星是绕不过的大山。
2019年,布卡星成立,定位于小宠市场,初期以仓鼠类目为核心,但志在打造除猫狗外一切家养小动物的全产业链。品牌从二次元文化汲取灵感,主打少女心,传递小宠物需可爱宜人居住环境理念。用五彩斑斓配色营造符合女性喜好的小宠居住环境,从而提升产品吸引力与顾客包容性。
创业初期,布卡星聚焦线上业务,凭借小众细分品类的先发优势,销量表现亮眼。公司将营销费用控制在10%以下,注重公域常规营销,同时深耕私域流量。利用小宠饲养者社交刚需,运营数十个活跃微信群,涵盖讨论、福利、产品、战略等类型,布卡星满足了小宠饲养者的社交刚需,增强了用户粘性。
随着业务扩张,布卡星迎来多轮融资:2021年获天使轮融资;2022年8月完成数千万元Pre-A轮融资,同年9月首家线下门店开业;2023年获Pre-A+轮融资;2024年8月完成近亿元A轮融资。

布卡星融资历程,图源:天眼查
几年时间,布卡星的线上业绩尤为突,2024年618期间,其在天猫、抖音、拼多多、京东等平台的小宠类目榜单中位居TOP1,此前已连续两年称霸天猫仓鼠类目。这一系列成就让布卡星成长为小宠赛道的独角兽企业。
然而,线上开花的布卡星,在线下的路却并没有那么好走,2022年至2025年间,布卡星开设了四家自营店及若干合作店铺。自营店有的面积较大、装修高档,运营成本也相对较高。亿元融资后,曾有媒体报道布卡星计划在大湾区增开直营门店,并探索合作及特许经营模式。
但实际情况并未如预期发展,直营店数量未见增长。或许是认识到核心业务仍需聚焦线上,同时面临线下运营的成本压力,布卡星最终决定关闭所有直营门店,与线下布局告一段落。

线下难,线下大店更难
近年来,面对线上电商的冲击,即使宠物经济高速增长,但线下宠物店却普遍面临“三高一低”的困境——高租金、高人力成本、高运营难度,但客单价和复购率却难以突破。尤其是大型宠物门店,尽管能提供更丰富的场景和服务,但投入成本陡增,盈利周期拉长,稍有不慎就会陷入“规模不经济”的怪圈。
这一困局在异宠赛道尤为突出,以布卡星为例,其核心产品是小宠用品及食品,这类标品天然适合电商(高频复购、物流便捷、比价透明)。但线下门店已经不同于早期的传统线下店,如今的品牌店需要靠体验和服务创造溢价。仓鼠笼、跑轮等商品即便陈列精美,也难以驱动消费者专程到店购买。

与猫狗门店可通过洗护、医疗等刚需服务引流不同,小宠互动性弱(如仓鼠寿命短、互动频次低),难以构建“到店理由”。即便布卡星尝试打造小宠主题乐园,但用户停留时长和二次传播力远不及猫咖、狗公园。场景想象力不足成为一大掣肘。
此外,线上会员注重价格敏感和便利性(如满减券、订阅制),而线下大店需要设计更高阶的会员权益(如专属活动、定制服务),两者的运营模式割裂导致用户迁移成本高。而布卡星在3年内完成4轮融资,资本催生的扩张压力可能使其过早布局线下。当单店模型未跑通时,大店的高固定成本会迅速吞噬现金流,线下坪效难以支撑品牌野心。
对于布卡星而言,关闭线下门店或许并不意味着放弃野心,而是将资源集中于更擅长的领域。未来,其可能通过供应链优化、产品创新以及与电商平台的深度合作,进一步巩固线上优势。同时,小宠市场的消费者对产品质量和个性化体验的要求日益提高,这也为布卡星提供了深耕品牌文化的机会。
布卡星从线下撤退的决定,既是宠物经济线下困境的一个缩影,也可能是其迈向新阶段的转折点。在宠物经济高速发展的浪潮中,线上与线下的博弈从未停止。布卡星选择聚焦线上,或许能为其他深陷线下泥潭的宠物品牌提供一些启示:认清自身优势,及时调整战略,才能在变幻莫测的市场中立于不败之地。
本文为澎湃号作者或机构在澎湃新闻上传并发布,仅代表该作者或机构观点,不代表澎湃新闻的观点或立场,澎湃新闻仅提供信息发布平台。申请澎湃号请用电脑访问http://renzheng.thepaper.cn。





- 报料热线: 021-962866
- 报料邮箱: news@thepaper.cn
互联网新闻信息服务许可证:31120170006
增值电信业务经营许可证:沪B2-2017116
© 2014-2026 上海东方报业有限公司




