- +1
清明踏青必看!出游安全提醒&鄂州交通预警
2025年清明节假期即将来临,文化和旅游部提醒广大游客:
一、合理安排出游。春季天气多变,早晚温差较大,出游前提前关注途经地、目的地天气预报,选择合适出行方式,及时增减衣物,预备必需物品和常用药品。合理规划旅游线路和时间,选择有经营资质的旅行社,不前往未开发开放、缺乏安全保障的区域。密切关注出境游目的地安全形势和注意事项,不前往高风险地区。
二、防范火灾风险。游览景区、公共文化场馆、文物保护单位等场所时,严格遵守消防安全管理规定,突发紧急情况下听从现场工作人员引导和指挥。入住宾馆时,不躺卧在沙发上、床上吸烟,主动了解应急疏散路线,掌握必要的应急避险知识。户外活动注意防火避灾,严格遵守消防安全等相关规定以及森林防火相关要求。
三、关注出行安全。自驾游前检查车况,做到安全驾驶、文明行车,杜绝疲劳驾驶和酒后驾车。驾乘机动车或乘坐公共交通工具出游时,全程系好安全带。乘坐观光游船时,按规定穿着救生衣,不乘坐未配备必要救生设备的观光游船。参加高空、高速、水上、潜水、探险等高风险项目时,根据自身状况量力而行,遵守安全操作规范,在专业人员指导下活动,不做可能危及自身及他人安全的举动。
四、文明理性出游。遵守法律法规和公序良俗。爱护生态环境,保护文物古迹,爱惜公共设施,维护公共秩序,不拥挤,不争抢,遵从场所参观游览提示,听从现场工作人员疏导指引。关注服务标准和品质,理性选择旅游产品,警惕“不合理低价游”。保持良好卫生习惯,积极践行“光盘行动”,倡导低碳节约,绿色出游。
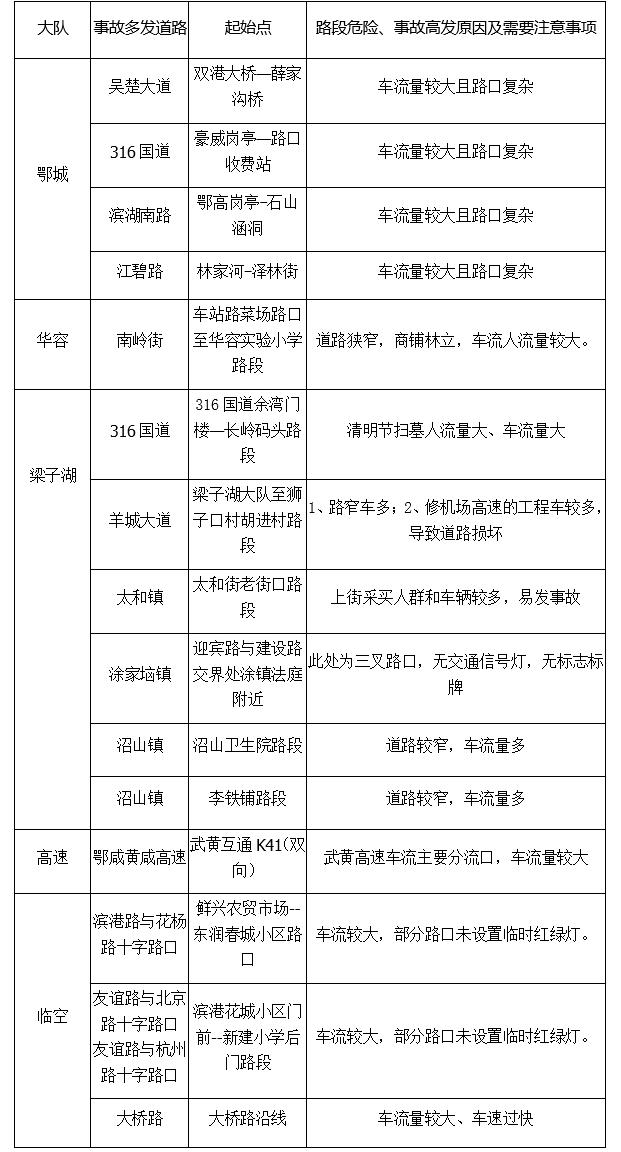
为保障2025年清明节期间我市道路交通安全畅通交警提前发布清明节出行攻略赶紧来看看吧:
2025年清明节4月4日至6日,放假3天。4月4日0时至4月6日24时,7座及以下小型客车高速公路免费通行。天气情况:
一、易拥堵路段
二、施工路段
三、危险路段或事故高发路段
来源 文旅之声 鄂州交警原标题:《清明踏青必看!出游安全提醒&鄂州交通预警》
本文为澎湃号作者或机构在澎湃新闻上传并发布,仅代表该作者或机构观点,不代表澎湃新闻的观点或立场,澎湃新闻仅提供信息发布平台。申请澎湃号请用电脑访问http://renzheng.thepaper.cn。





- 报料热线: 021-962866
- 报料邮箱: news@thepaper.cn
互联网新闻信息服务许可证:31120170006
增值电信业务经营许可证:沪B2-2017116
© 2014-2026 上海东方报业有限公司




