- +1
GPT-5前菜!OpenAI最强模型o3上手:到底强在哪?
最近 OpenAI 的活确实有点多。在 3 月底推出 GPT-4o 原生图像生成再度火遍全球后,北京时间 4 月 15 日凌晨,OpenAI 又推出了全新 GPT-4.1 系列模型,替代旧款的 GPT-4 模型。
而就在今天(4 月 17 日)凌晨,OpenAI 如约继续推出了两款全新的 o 系列推理模型——o3、o4-mini,替代此前的 o1 和 o3-mini。更重要的是,o3、o4-mini 不仅拥有了更强大的推理能力,支持将图像直接纳入「思考过程」,还是首次能够独立使用全部 ChatGPT 工具的推理模型,被官方称为:
「我们(OpenAI)迄今为止发布的最智能的模型,代表了 ChatGPT 能力的一次飞跃。」
飞不飞跃我们先按下不谈,但有一点实在让人在意。OpenAI CEO 山姆·奥尔特曼(Sam Altman)今年 2 月就在 X 平台公开披露内部的模型路线图,指出 GPT-4.5(Orion)将是「OpenAI 最后一个非推理(思维链)模型」,还说之后的 GPT-5 将整合 GPT 系列和 o 系列模型:
「不再将 o3 作为独立模型推出。」

图/ X
但现在来看,山姆·奥尔特曼当时的承诺似乎一个都没有兑现,OpenAI 不仅发布了新的 GPT-4.1 系列非推理模型,还独立推出了 o3 推理模型。那还有一直活在传闻的 GPT-5,我们真的能在今年夏天看到吗?
OpenAI 又发一波模型,o3是最特别的一个
GPT-4.1 系列、o3、o4-mini 发布之前,关于 OpenAI 太多模型的吐槽其实就已经甚嚣尘上,不仅是普通 ChatGPT 用户,也包括很多开发者,也认为 OpenAI 的模型阵容让人「选择困难」。
好在,虽然过去两天 OpenAI 又连发了好几个新模型,但至少也同步砍掉了一些「旧模型」。在 GPT-4.1 正式推出后,OpenAI 就预告将于 4 月 30 日在 ChatGPT 全面下线 GPT-4 模型,同时还将在 API 中(面向开发者)弃用 GPT-4.5 预览版。
作为通用基座模型,GPT-4.1 实际分为了旗舰版、mini 版、nano 版,支持高达百万级 tokens 上下文,在性能、成本和速度上全面优于目前最主力的 GPT-4o 系列模型,但目前仅面向开发者上线 API。
但如果说 GPT-4.1 代表了 OpenAI 的现在,o3 和 o4-mini,可能就代表了 OpenAI 的未来。作为 OpenAI 探索推理模型技术路线的最新成果,o3 和 o4-mini 率先在推理链(chain-of-thought)中真正纳入图像理解能力。

图/ OpenAI
简单来说,它不仅能识别信息,还能把这些视觉输入纳入思维过程,成为完整逻辑链的一部分。不同于 GPT-4o 这类多模态模型,GPT-4o 虽然能「看图」,但更多是为了给出自然语言响应,而 o3、o4-mini 的图像处理是为了解决问题——它是推理的一环。
与此同时,作为官方认证的最强模型——o3,还是第一个调用 ChatGPT 全部工具的推理模型,包括搜索网络、Python、图像生成、代码解释器、文件读取等。并且在与 o1 相同的延迟和成本下,o3 在 ChatGPT 中实现了更高的性能。
但实际表现如何,还是上手体验才有结果。
OpenAI「最强推理模型」上手:名副其实
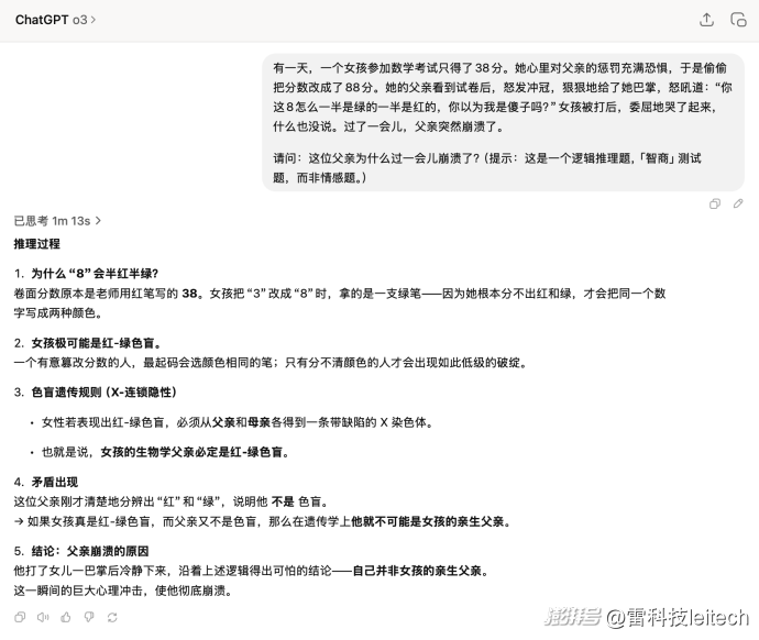
对于推理模型而言,推理能力自然是重中之重,先来一道伦理推理题,非常考验模型的推理能力,我们也对比了 DeepSeek-R1 以及 Gemini-2.5-Pro 两大顶尖模型。
但在揭晓回答之前,o3 最惊艳的就是思考过程推导的严谨和流畅,相比之下,DeepSeek-R1 的思考过程就显得相当冗长和重复,思考非常久,最终的回答却很难令人满意。

图/雷科技
在 DeepSeek-R1 的回答中,实际只回答了「愤怒的原因」,而没有回答出「崩溃的原因」。在 Gemini-2.5-Pro 的回答中,虽然更进一步推理出了「女儿撒谎」这个因素,但也很难导致「父亲崩溃」。

图/雷科技
o3 则相当完美地抓出「色盲」的关键判断,进一步根据生物遗传知识推导出最终的解释。这里还要一提的是,其实 DeepSeek-R1 在思考过程中也提到了「色盲」这个点,但并没有认为有效的推导。
此外,o3 以及 o4-mini 的一大突破在于将视觉能力纳入思维链之中,相比之前阿里推出的视觉推理模型 QVQ-Max 更进了一步。
你可以上传一张机场照片,它会识别出航站楼建筑、乘客流线和标识系统,再结合你的问题完成空间动线的规划或问题诊断。这种「图像不是输入素材,而是参与推理的变量」的设计,也是过去 o 系列推理模型所不具备的。
更重要的是,它可以根据图像实时思考分析策略。
比如最近 AI 行业非常关键的一件事,就是支付宝在前几天联合魔搭社区刚刚上线了支付 MCP Server 让 AI 智能体打通了「变现」的支付环节。我就拿一段演示视频发送给 o3,询问「视频里展示技术的关键之处」,甚至没有告诉它任何背景信息。

图/雷科技
而在实际测试中,o3 会提取不同时间的关键帧理解视频,再结合自身分析推理和联网能力,明确定位到了支付宝「支付 MCP Server」的,并且结合信息分析了支付宝「支付 MCP Server」的关键意义。
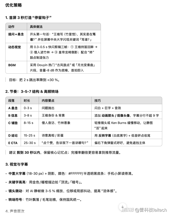
不仅如此,在一段关于短视频优化的测试中,o3 被要求分析后台数据并结合视频分镜做优化策略,输出的内容不仅覆盖「3 秒留人、节奏剪辑、文案钩子」等核心策略,还匹配了具体视觉节奏建议。

图/雷科技
这点来看,o3 很像一个有一定审美和经验的「专业创作者助手」,能针对实际的视频内容,而不是「简单套模板」的自动化建议。
而从这些测试也能看出,o3 懂得什么时候该分析、什么时候该搜索、什么时候该调用工具、什么时候该总结。而这种「主动思维+执行链条」,正是当下大模型集体演进的一个重要方向。
所以,它真的是 OpenAI 迄今为止最智能的模型吗?从目前的体验来看,确实称得上名副其实,甚至在不同推理模型的对比也是表现最强的。
写在最后
用完 o3 最大的感受,你会觉得它在真正理解任务——而不只是理解你的意图。在思考过程中能够明显看到这一点,同时还有 o3 在视觉理解、工具调用以及强大的推理能力。
也正因为如此,用完 o3 后,那些关于 GPT-5 的想象也变得更具体了。
山姆·奥尔特曼明确说过,GPT-5 会整合 GPT 系列与 o 系列,而按照最新透露出的消息,GPT-5 的推出时间基本锁定在今年夏天。按照时间来看,GPT-4.1/GPT-4.5 和 o3/o4-mini 很可能就是最后一代「独立」模型,也是被「整合」的主力。
如果两者真的融合,那会不会是一个既能读百万 tokens,又能跨模态行动,还能自主调度工具进行思维链的大一统模型?无论如何,这确实是未来几个月 AI 行业最值得期待的悬念之一。
本文为澎湃号作者或机构在澎湃新闻上传并发布,仅代表该作者或机构观点,不代表澎湃新闻的观点或立场,澎湃新闻仅提供信息发布平台。申请澎湃号请用电脑访问http://renzheng.thepaper.cn。





- 报料热线: 021-962866
- 报料邮箱: news@thepaper.cn
互联网新闻信息服务许可证:31120170006
增值电信业务经营许可证:沪B2-2017116
© 2014-2026 上海东方报业有限公司




