- +1
科学家揭示雌二醇通过雌激素受体β信号介导雄性大脑中的压力易感性
正常奖励处理过程在心理压力下的失调会促进精神疾病的发展。雌激素在女性的奖励处理中起作用,尽管雄性大脑中雄激素大量转化为雌激素,这种效应在雄性中的研究仍不充分。
近日,马里兰州退伍军人事务医疗保健系统Todd D. Gould研究团队在Molecular Psychiatry杂志发表了“Estradiol, via estrogen receptor β signaling, mediates stress-susceptibility in the male brain”揭示了雌二醇通过雌激素受体β信号传导,介导雄性大脑中的压力易感性。
在本研究中,作者结合基因敲除、行为学检测、药理学、神经回路解析、电生理学、光线记录以及光遗传学/化学遗传学方法探究了雌激素:17β-雌二醇在雄性应激诱导的奖励处理功能障碍中的作用。作者发现雌激素受体(ER)β的缺失使得雄性小鼠(而非雌性小鼠)对应激诱导的适应不良奖励处理行为变得易感。证明了从基底外侧杏仁核到伏隔核投射的 ERβ神经元的激活在雄性小鼠中产生了奖励效应,而在雌性小鼠中则没有。此外,还发现在受到应激的低促性腺激素雄性小鼠中,从基底外侧杏仁核投射到伏隔核的 ERβ表达神经元的活动减弱;而激活这一神经回路可以逆转应激诱导的适应不良奖励处理行为,抑制该回路则导致对应激的易感性。17β-雌二醇(而非睾酮本身)的缺乏是导致奖励行为对应激介导的功能障碍易感的基础。通过脑部选择性递送雌二醇或向基底外侧杏仁核注射 ERβ特异性激动剂,可以预防低促性腺激素雄性小鼠的适应不良奖励处理行为。这些研究结果揭示了一种基于雌激素的应激易感性机制,并为治疗与低促性腺激素状态相关的奖励相关障碍提供了新的治疗策略。

图一 低促性腺激素症诱导雄性小鼠的应激易感性
作者首先使用“双重打击”模型测试了循环性腺激素在适应不良的应激敏感行为中的参与程度,采用的是亚阈值社交挫败应激范式。“双重打击”模型包括第一重打击:性腺激素水平降低,以及第二重打击:一次轻度急性应激,这两者协同作用(而非单独作用)导致了适应不良表型的发展。亚阈值社交挫败程序是一种单日心理社交应激程序,实验小鼠被引入一个分隔的攻击者笼子的一侧持续两分钟,然后被分隔到另一侧持续15分钟,这一过程连续重复三次。与较长的社交挫败应激程序不同,亚阈值挫败不会在对照组小鼠中引发任何适应不良的行为变化,从而研究可能增加应激易感性的因素。野生型 C57BL/6J雄性小鼠接受了去势手术(ORX)以减少内源性睾酮及其由睾酮转化而来的雌二醇(E2)并接受亚阈值社交挫败应激。非应激对照组则与一只无攻击性的同伴一起双笼饲养,并用带孔透明有机玻璃分隔,持续三个周期,每周期15分钟。发现ORX增加了雄性小鼠发展出社交互动缺陷和快感缺失的易感性。ORX非应激对照组表现出正常的社交偏好和对雌性尿液的偏好,表明研究结果并非由于激素丧失导致的化学感官嗅探能力下降所致。此外,在ORX雄性小鼠接受轻度应激之前急性给予E2可预防社交能力缺陷和快感缺失的发展,而应激后给予E2仅逆转了快感缺失表型。
图二 ERβ是雄性应激易感性的基础
接下来,作者通过测试携带ERα或ERβ基因缺失的雄性小鼠探究不同雌激素受体(ERα和ERβ)在适应不良的应激敏感行为中的作用。在非应激条件下,发现无论是缺乏ERα还是缺乏ERβ,都不会在性腺完整的雄性小鼠中引发明显的行为变化。发现携带ERα基因缺失的雄性小鼠对应激诱导的社交互动缺陷更易感,但不会导致快感缺失,这一结果通过偏好雌性与雄性小鼠尿液气味的测试得出。非社交应激(不可逃避的足部电击)对雄性ERα敲除(KO)小鼠的社交互动没有影响,这表明这是特定于社交应激的缺陷。不可逃避的足部电击应激不会在雄性或雌性小鼠中诱导糖水偏好缺陷。相比之下,ERβ的基因缺失增加了雄性小鼠发展出社交互动缺陷和快感缺失的易感性,这表明ERβ在社交应激易感性方面可能比ERα起更重要的作用。这些适应不良的表型并未在未受到应激的对照组ERα KO或ERβ KO小鼠中观察到,这表明急性社交应激事件对于揭示由ERβ缺失引起的抑郁易感表型至关重要。未受应激的ERβ KO雄性小鼠表现出预期的对雌性尿液的偏好,这表明缺乏偏好是由于应激而非其他混杂因素所致。足部电击应激也会在雄性ERβ KO小鼠中诱导社交互动缺陷和快感缺失,这表明ERβ介导的应激易感性并非仅限于社交应激。作者之前已经表明,ERβ KO小鼠(而非ERα KO小鼠)在足部电击应激后表现出蔗糖偏好的减少,这表明观察到的效果并非由于ERβ对化学感官嗅探能力的影响。未受应激的ERβ KO雄性小鼠表现出预期的对雌性尿液的偏好,这表明缺乏偏好是由于应激经历而非其他混杂因素所致。虽然证明了ERβ在雄性中促进应激易感性的作用,但作者发现雌性小鼠中缺乏ERβ则赋予其对应激的恢复力,例如在不可逃避的足部电击后,即在不可逃避的电击后出现逃避缺陷的情况,这表明存在性别依赖性表型。这些数据揭示了E2可能通过ERβ介导雄性小鼠对亚阈值社交应激的易感性。
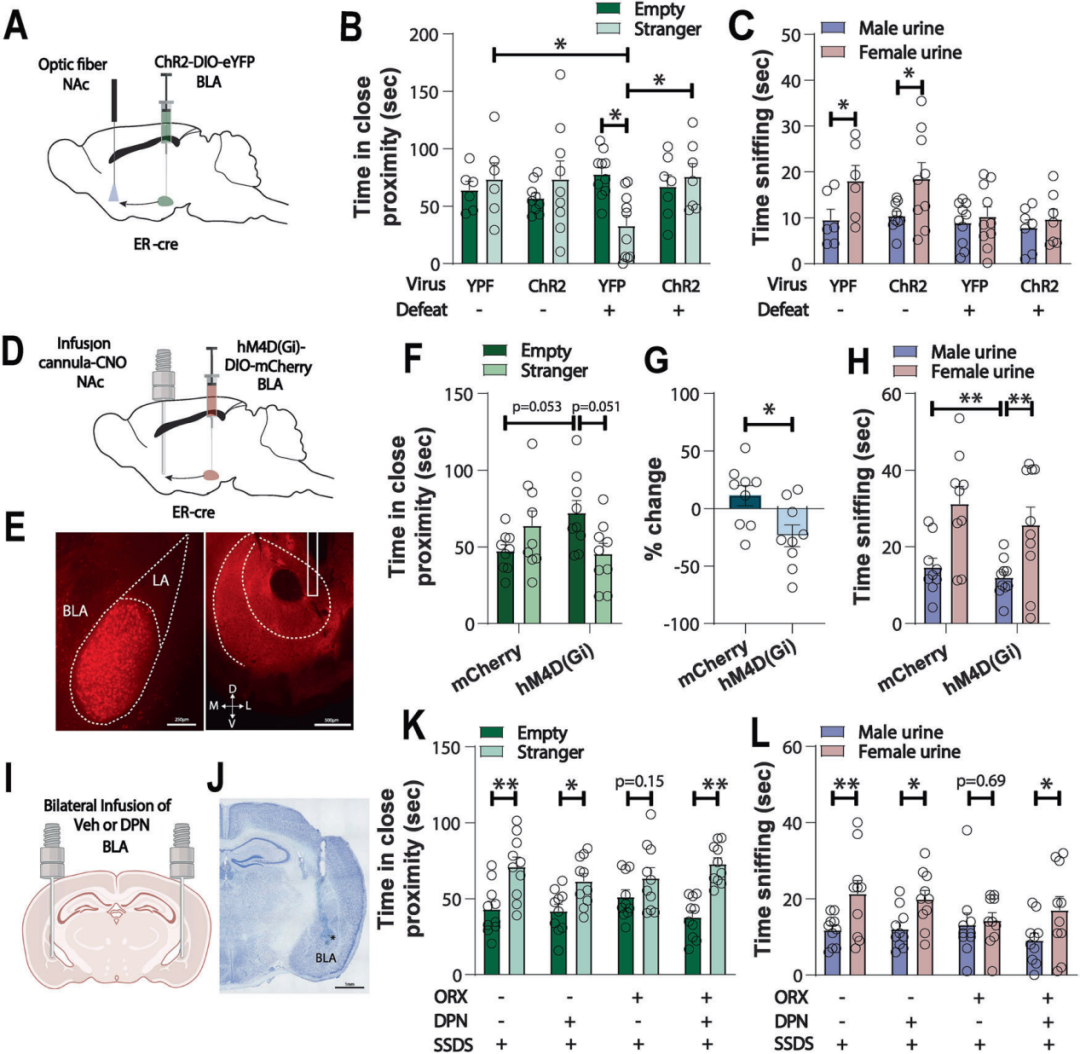
图三 表达ERβ的BLA投射到NAc的神经元介导了应激诱导的社交缺陷
为了研究激活这一神经投射是否能够减轻观察到的行为应激脆弱性,小鼠在基底外侧杏仁核(BLA)接受ChR2或YFP的注射并在亚阈值社交挫败前进行了ORX。通过光激活表达ERβ的BLA到NAc的通路,可以防止ORX小鼠中应激诱导的社交回避行为,而在非应激对照组或通过雌性尿液偏好测量的快感缺失中未观察到任何影响。此外,抑制这一投射导致了社交缺陷的出现,但对快感缺失没有影响。为了测试药理学激活BLA中的ERβ是否会产生与光遗传学激活相同的效果,在ORX小鼠暴露于亚阈值社交挫败之前,将ERβ特异性激动剂DPN注入BLA,结果观察到社交互动和快感缺失缺陷均得到了挽救。
图四 雌二醇E2介导雄性小鼠的应激易感性
通过氟他胺阻断雄激素受体(这是睾酮作用的唯一位点)在完整小鼠中既未诱导社交缺陷也未诱导应激后的快感缺失。与睾酮通过转化为雌二醇(E2)发挥作用的机制一致,作者发现,使用来曲唑处理会导致完整雄性小鼠出现应激易感表型,表现为社交互动缺陷和快感缺失。这些内表型与在低促性腺激素状态下的观察结果一致,表明E2在调节雄性适应不良应激诱导缺陷的发展中具有直接作用。通过硅胶管植入物进行慢性E2治疗逆转了低促性腺激素雄性小鼠中的应激诱导社交回避和快感缺失。此外,急性给药数据表明,E2可以作为一种预防性治疗手段并在疾病发展后部分作为抗抑郁治疗。类固醇给药和阻断的效果通过体重、睾丸和精囊重量的变化得到了验证。重要的是,激素和其他操作并未影响CD1小鼠在社交挫败过程中的攻击性,表现为攻击次数相似。先前的研究表明,10β,17β-二羟基雌甾-1,4-二烯-3-酮(DHED)可作为前药通过NADPH依赖性还原酶的作用选择性地在脑内递送E2,从而避免E2的外周副作用。在标记的(d3)-DHED外周给药后,对雄性小鼠的脑和血清进行了确认性药代动力学分析,结果发现由标记DHED衍生的E2定位于脑部。与E2治疗相比,慢性DHED治疗并未增加体重和精囊重量,进一步表明DHED缺乏E2的外周效应。更重要的是,还发现慢性DHED治疗逆转了应激与低促性腺激素共同诱导的社交互动和享乐缺陷。
总结
作者的研究为男性抑郁症的潜在治疗策略提供了基础性一步,即调控BLA到NAc回路中的ERβ。尽管研究结果突显了该回路在应激脆弱性中的关键作用,但仍需进一步研究其他表达 ERβ的投射(例如来自前额叶皮层、岛叶皮层和扣带回皮层的投射)在不同条件下如何影响与应激相关的行为。这些回路可能在认知灵活性、情绪调节或内感受意识等过程中发挥不同的作用。此外,探索ERβ信号通路与其他分子通路(包括ERα和 GPER)之间的相互作用,可能会揭示更多与应激恢复力相关的作用机制。通过建立ERβ信号传导、应激脆弱性和奖励处理之间的因果联系,作者的研究为开发具有显著临床潜力的靶向、性别特异性治疗方法提供了可能性。
文章来源:https://doi.org/10.1038/s41380-025-03027-8
本文为澎湃号作者或机构在澎湃新闻上传并发布,仅代表该作者或机构观点,不代表澎湃新闻的观点或立场,澎湃新闻仅提供信息发布平台。申请澎湃号请用电脑访问http://renzheng.thepaper.cn。





- 报料热线: 021-962866
- 报料邮箱: news@thepaper.cn
互联网新闻信息服务许可证:31120170006
增值电信业务经营许可证:沪B2-2017116
© 2014-2026 上海东方报业有限公司




