- +1
“广州第一芯”启动IPO!超级独角兽有望“芯”想“市”成
#重磅消息
“广州第一芯”粤芯半导体
正式吹响A股冲锋号!
4月25日
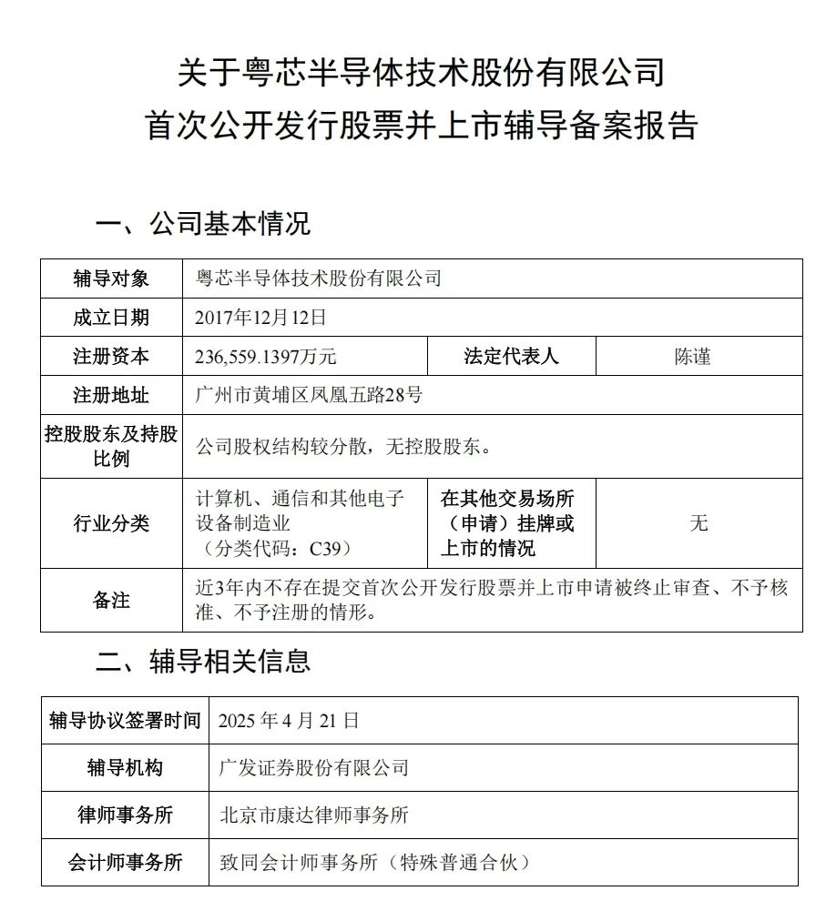
证监会IPO辅导公示系统显示
粤芯半导体技术股份有限公司
向广东证监局提交IPO辅导备案
正式启动A股上市进程
辅导机构为广发证券
这将是广东全力打造
中国集成电路“第三极”的标志性事件
从“缺芯”到“造芯”粤芯创下 “广州速度”!
这家诞生于2017年的
本土高新技术创新企业
是广东省最早全面进入
规模量产的12英寸芯片生产平台
实现了广州自主培养集成电路制造
从“0”到“1”的突破
7年多以来粤芯从“小步快跑”到“快速迭代”
从消费级芯片起步
逐步延伸发展至工业级和车规级芯片
目前,企业专注于物联网、汽车电子、工业控制、5G等应用领域。根据规划,粤芯半导体项目计划分为三期进行,待全部完成投产后,将实现月产近8万片12英寸晶圆的高端模拟芯片制造产能规模,满足大湾区制造业的功率分立器件、电源管理芯片、混合信号芯片、图像传感器、射频芯片、微控制单元等芯片需求。
在半导体产业中晶圆厂的“链主”效应显著
产业链上下游企业
会聚拢在晶圆厂周围
形成一个完整的生态链
进而形成产业优势
明星股东力捧
与当地产业协同效应显著
粤芯半导体表示,其具有天时地利人和及策略等四大优势。而在多位业内人士看来,以广州为代表的珠三角,是中国电子整机产业最为发达的地区。但长期以来,珠三角本地不具备芯片制造能力,芯片设计公司往往要远赴长三角或海外进行芯片制造。粤芯半导体的出现,补齐了当地产业链的空白,且与当地整机制造企业如广汽等形成了产业闭环,具有显著的协同效应,有望助推珠三角电子产业发展更上一层楼。
在2022年“缺芯”潮时,广汽集团时任党委书记、董事长曾庆洪一行到访粤芯半导体,与粤芯半导体共同商议在车规级芯片生产上的战略布局。事实上,作为广东半导体制造的“拓荒者”,粤芯半导体也吸引了众多资本的目光,其背后投资方阵容非常强大,既包括广州产投、广汽、上汽、北汽这类国有资本,也包括盈科资本、新鼎资本、越秀产业基金、华登国际、兰璞创投等产业资本。
其最近期的一次融资发生在2022年11月29日,为B+轮,投资方包括建信投资、农银投资、广州产投基团等。值得注意的是,粤芯半导体在2022年06月30完成的B轮融资中获得45亿元融资金额,投资方为广发证券、上汽投资、北汽产投等。
2022年
粤芯半导体
首度登榜《胡润全球独角兽榜单》
成为集成电路行业的超级独角兽
并连续三年稳坐榜单
作为广州第一条
12英寸晶圆生产线的拥有者
粤芯半导体
被誉为“广州第一芯”
不仅改写了广州缺“芯”的历史
还带动了
当地半导体产业的集聚发展
✨
黄埔 “万亩芯园” 崛起
150+企业筑巢引凤
在粤芯的引领带动下,截至去年年中,广州开发区、黄埔区已集聚超 150家集成电路企业,数量占全市近九成,集“芯片设计—晶圆制造—封装测试—设备材料零部件—终端应用”于一体的全产业链更加完善。
产业生态加速成形
在粤芯所在的中新广州知识城,正着力打造芯片产业制造区,已规划建设13.2平方公里的湾区集成电路产业园,形成“万亩芯园、一心三园”规划布局,粤芯、深南电路、兴森半导体等重大制造项目相继落地,产业生态正加速成形。
科研机构加速落户
广州开发区、黄埔区积极构建具有核心竞争力的创新发展体系,粤港澳大湾区国家技术创新中心、大湾区集成电路与系统应用研究院、广东粤港澳大湾区黄埔材料研究院、大湾区纳米科技创新研究院、广州第三代半导体创新中心等重大科研机构纷纷落地黄埔。
专业人才加速集聚
同时,该区还引进许宁生院士、赵宇亮院士、郝跃院士、谢毅院士、张洪杰院士等10余个专家团队,集聚集成电路专业人才超三千名;与西安电子科技大学共建研究院、研究生院,聚焦微电子、信息通信等重点学科,形成三年两千名专业人才培养规模。
半导体与集成电路
属于“12218”现代化产业体系
其中一项战略先导产业
广州在2020年以来
先后出台多项措施
支撑产业发展
目前,广州已初步形成
以黄埔为核心
南沙、增城为两极的
“一核两极多点”产业布局
2024年集成电路产业
全年实现规上工业增加值
同比增长25.8%
模拟芯片、集成电路圆片产量
分别增长23.7%、68.9%
产业向新力不断增强
区域内集聚了泰斗微电子、高云半导体、安凯微等行业领先企业
粤芯、增芯、芯粤能
……
这些“芯”势力
正助力广州打造
国家集成电路产业发展
“第三极”核心承载区
广州科技创新摘编自广州日报新花城、科创板日报、上海证券报、羊城派、广东科技杂志
原标题:《“广州第一芯”启动IPO!超级独角兽有望“芯”想“市”成》
本文为澎湃号作者或机构在澎湃新闻上传并发布,仅代表该作者或机构观点,不代表澎湃新闻的观点或立场,澎湃新闻仅提供信息发布平台。申请澎湃号请用电脑访问http://renzheng.thepaper.cn。





- 报料热线: 021-962866
- 报料邮箱: news@thepaper.cn
互联网新闻信息服务许可证:31120170006
增值电信业务经营许可证:沪B2-2017116
© 2014-2026 上海东方报业有限公司




