- +1
海南明确台风、暴雨天气停课标准→
日前
海南省教育厅联合海南省气象局印发
《海南省教育系统应对台风暴雨
极端天气停课指导意见》的通知
(以下简称《指导意见》)
明确台风、暴雨达到停课级别期间
对于已到校的学生
除家长主动要求外
学校不得强制或变相要求
家长到学校接回学生
据悉,《指导意见》适用于指导全省各地气象部门发布台风红色、橙色、黄色预警信号,暴雨红色、橙色预警信号(以下统称“台风暴雨预警信号”)两类极端天气对应区域内各级各类学校(含幼儿园)及校外培训机构的停课安排及安全防范工作,但不适用于发布台风暴雨预警信号后的国家和省的统一考试安排。
台风、暴雨达到停课级别期间,对于已到校的学生,除家长主动要求外,学校不得强制或变相要求家长到学校接回学生。对于因特殊情况需要留在学校的学生,学校要指派专人负责照护,并做好基本的生活保障。
停课期间,原则上学校不安排上新课,确保未到校学生有同等接受教育的机会,同时,学校不得因停课对学生作迟到或旷课记录。各地各校要注重停课的灵活性,弹性安置学生,最大程度降低对家长的额外负担。家长可在停课信号开始后到学校接学生回家。
台风
《指导意见》指出,由于台风形成时间较长,影响较为持久,各地学校(省、厅直属学校实行属地管理)停复课应根据本地气象部门发布及解除的预警信号作出安排。总的原则是“安全第一,生命至上”。
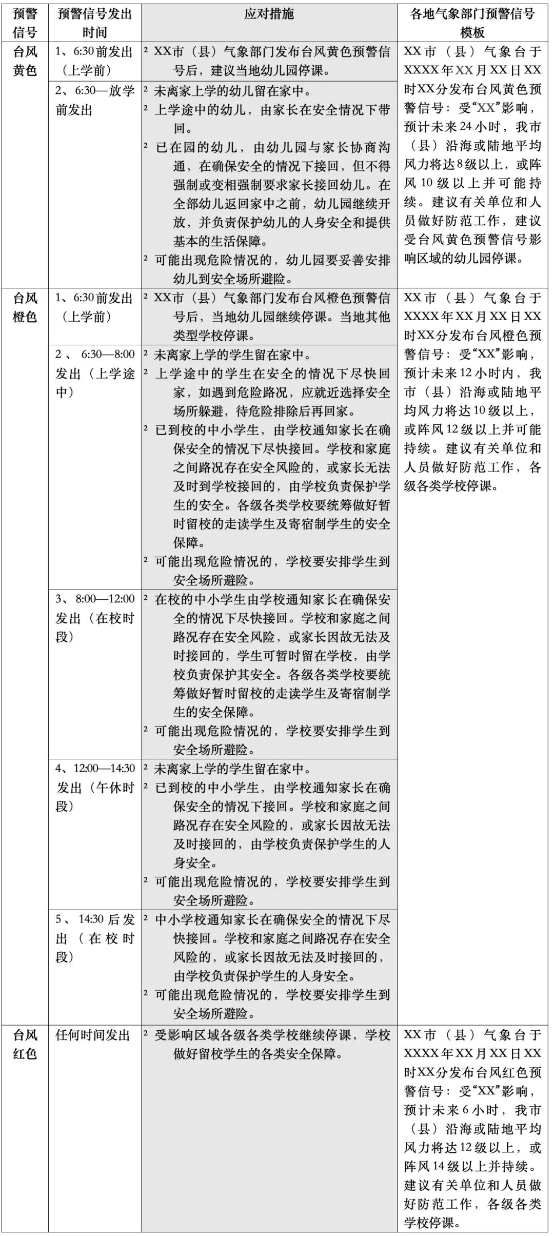
建议停课条件:幼儿园以台风黄色及以上级别预警信号为停课条件;中小学(含中等职业学校)、高等院校以台风橙色及以上级别预警信号为停课条件;校外培训机构根据培训学段参照幼儿园和中小学停课条件执行。
建议复课条件:各地学校在当地气象部门解除相应停课级别预警信号后,且在学校水、电、通讯、道路畅通的前提下结合其他安全保障条件科学制订复课方案。各地教育行政部门须将本地学校停复课情况及时上报省教育厅学校安全工作处备案。省、厅直属学校停复课情况及时报省教育厅各业务处室及学校安全工作处。
停课安排和应对措施。海南省教育厅供图暴雨
《指导意见》明确,因本省暴雨具有过程强度强、时效短的明显特点,暴雨预警信号生效期及结束后短期内可能直接致灾或诱发次生灾害,为保障学生生命安全,各市县要建立暴雨预警信号自动停课机制。关于复课安排,各地各校应根据本地本校的实际情况,在确保安全的情况下复课,各地各校停复课情况应及时上报省教育厅备案。
建立气象—教育信息快速联动机制。一是短信通知机制,当本市县发布台风、暴雨预警信号时,气象部门应第一时间向相关责任人发送手机短信。二是电话“叫应”机制,各市县气象局、教育局建立高级别预警叫应机制。当发布台风及暴雨橙色、红色预警信号(不含台风黄色预警信号),启动电话“叫应”机制,气象部门电话告知教育部门责任人、值班室,市县教育部门同步启动相应的应急响应。
建立多部门联动机制。各市县教育局及学校应与本地应急、气象、公安交警、自然资源和规划、水务等部门建立常态化联动机制,以保障第一时间获取灾害点分布情况,掌握学校内部及周边现有地质灾害点及风险隐患点。每年动态更新。
《指导意见》还提出,建立暴雨分级停课机制:
暴雨橙色预警信号叫应。市县气象部门发布暴雨橙色预警信号后,学校应通过家长群或其他方式将预警信息、学校内部和周边现有地质灾害点及风险隐患点分布情况第一时间告知家长和学生。学校和家长根据实际情况,灵活安排学生在校、离校和返校。学校不得因此对学生作迟到或旷课记录。
暴雨红色预警信号叫应。市县气象部门发布暴雨红色预警信号后,学校应通过家长群或其他方式将预警信息、学校内部和周边现有地质灾害点及风险隐患点分布情况第一时间告知家长和学生。受影响区域学校自动停课。已到校学生服从学校安排;未启程上学的学生不必到校上课;上学途中的学生应就近选择安全场所躲避。学校不得因此对学生作迟到或旷课记录。
原标题:《海南明确台风、暴雨天气停课标准→》
本文为澎湃号作者或机构在澎湃新闻上传并发布,仅代表该作者或机构观点,不代表澎湃新闻的观点或立场,澎湃新闻仅提供信息发布平台。申请澎湃号请用电脑访问http://renzheng.thepaper.cn。





- 报料热线: 021-962866
- 报料邮箱: news@thepaper.cn
互联网新闻信息服务许可证:31120170006
增值电信业务经营许可证:沪B2-2017116
© 2014-2026 上海东方报业有限公司




