- +1
“学法免罚减罚”惠企便民!厦门消防推行柔性执法新举措
为深入贯彻落实国务院办公厅《关于严格规范涉企行政检查的意见》、国家消防救援局《消防救援机构便民利企八项措施》,进一步优化全市营商环境,落实便民利企措施,厦门市消防救援支队在全省率先推出消防领域“学法免罚减罚”新举措,发布消防领域“学法免罚减罚”事项清单。
01
什么是“学法免罚减罚”?
厦门市消防救援支队推行的消防领域“学法免罚减罚”机制,是指针对监督检查中发现的社会单位或个人符合“学法免罚减罚”事项清单的消防安全违法行为,坚持教育与处罚结合、包容审慎监管原则,引导其通过“闽政通”智慧消防“消博士”系统完成指定消防知识学习,并在规定期限内整改违法行为,依法不予处罚或从轻、减轻处罚的柔性执法举措。
02
执法有温度 学法有效用
此次消防领域“学法免罚减罚”事项清单在充分考虑违法行为危害后果和当事人主观过错的基础上,明确规定10项“轻微免罚”事项、12项“首违不罚”事项、2项“无主观过错不罚”事项以及“从轻处罚”事项,并将根据工作实际,实施动态调整。
通过委托、赋权等形式实施消防行政处罚的镇街、公安派出所等单位也将参照执行。
厦门市消防救援支队将通过“学法免罚减罚”机制,积极引导广大社会企业及个人主动学法守法,自觉落实消防安全责任,整改消防安全违法行为,以减少消防执法处罚,有效降低企业经营合规成本,优化企业营商环境。
那么
什么是“轻微免罚”?
什么又是“首违不罚”?
究竟有哪些情形
将适用于“学法免罚减罚”政策?
广大企业及市民朋友看过来!
划重点!
03
消防领域“学法免罚减罚”事项清单
(一)“轻微免罚”事项
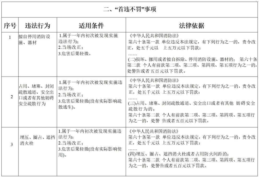
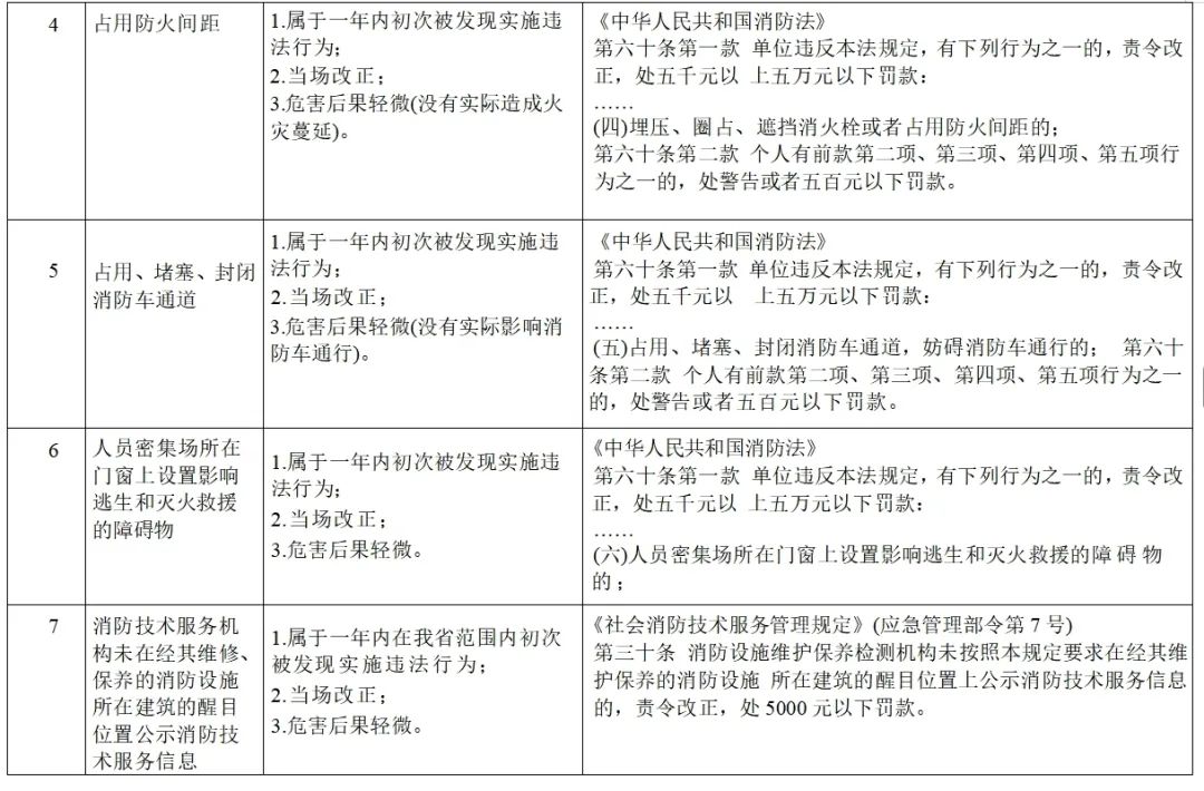
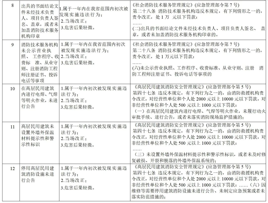
(二)“首违不罚”事项

(三)“无主观过错不罚”事项
(四)“从轻处罚”事项
日常生活中我们又该如何主动学法?
闽政通app智慧消防
“消博士”系统
1、登录闽政通app,从首页进入【智慧消防】专区
2、选择【消防应用】模块下的“消博士”系统
3、从“我要学消防”及“我爱学消防”入口开启学习
消防领域“学法免罚减罚”政策是厦门消防创新消防执法方式
落实惠企便民措施
优化营商环境的一项重要举措
推动消防执法
从“事后惩戒”向“事前预防”转变
实现消防执法与为民服务相融合
让坚守消防底线与促进企业发展“双赢”
我们相信在广大社会企业和个人的共同努力下
厦门市的消防安全环境将变得更加美好
让我们携手共进
为创建平安、和谐的城市环境
推动城市高质量发展
贡献自己的一份力量!
审核丨姜志清 陈荣亮编辑 | 陈沈楠
✏ 文案丨陈雅真
- 厦门市消防救援支队全媒体中心出品 -

分享收藏点赞在看继续滑动看下一个轻触阅读原文
厦门消防向上滑动看下一个原标题:《“学法免罚减罚”惠企便民!厦门消防推行柔性执法新举措》
本文为澎湃号作者或机构在澎湃新闻上传并发布,仅代表该作者或机构观点,不代表澎湃新闻的观点或立场,澎湃新闻仅提供信息发布平台。申请澎湃号请用电脑访问http://renzheng.thepaper.cn。





- 报料热线: 021-962866
- 报料邮箱: news@thepaper.cn
互联网新闻信息服务许可证:31120170006
增值电信业务经营许可证:沪B2-2017116
© 2014-2026 上海东方报业有限公司




