- +1
6.88亿,上半年宠物行业最大收购案要来了?
一场持续两月的资本大戏终于迎来关键进展。
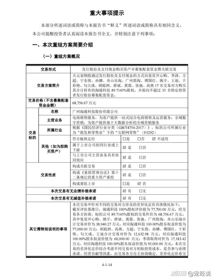
近日,杭州天元宠物用品股份有限公司(证券代码:301335,下称“天元宠物”)发布重大资产重组公告,宣布拟通过发行股份及支付现金方式,向复星开心购等17名交易对方购买广州淘通科技股份有限公司(下称“淘通科技”)89.7145%股权,并同步向不超过35名特定投资者募集配套资金。本次交易作价约6.88亿元,标的公司淘通科技100%股权评估值为7.77亿元。

交易完成后,淘通科技将成为天元宠物控股子公司。这不仅是今年国内宠物行业颇具影响力的一笔跨界并购,更被视为一家传统制造巨头在“中年危机”边缘,寻求“第二春”的关键一跃。
天元此举,究竟是深思熟虑的战略升级,还是迫于压力的豪赌?而淘通科技,又凭何魅力引得行业龙头重金“下注”?

营收高增长、利润却下滑,天元宠物 6.88 亿并购淘通科技图什么?
提及天元宠物,业内熟知其在宠物用品出口代工领域的地位。过去,企业主营猫爬架、宠物窝垫、宠物玩具,是“外贸订单+OEM”的代表。但现在的收入结构显示,公司正在脱离这一身份。2024年的境内收入已经超过境外了,成功将大头拉回了国内。此外,宠物食品业务成为了营收主力,达到11.75亿元,占比超过四成,原本的“老本行”反而沦为配角。
然而,荣光之下,隐忧渐显。2024年,天元宠物实现净销售额27.64亿元,同比增长35.69%,再次创下历史新高。但归属于上市公司股东的净利润,仅为4596万元,同比下滑40.13%。这已是公司连续第二年利润腰斩。2023年净利润7677万元,同比下滑40.33%。换句话说,2024年的天元宠物还不如2017年赚钱。

从数字看,天元宠物2024年净利率仅1.66%。高增长,低利润,这不仅是商业模型的问题,也是战略重心正在重新排布的信号。

这便是天元面临的“中年危机”。面对迷局和品牌焦虑,天元宠物将目光投向了资本市场,试图通过一系列的并购动作,直接“购买”通往线上线下新世界的船票。继2025年2月宣布完成对宠物行业B2B供应链平台“它品”的战略收购,意图强化其线下渠道布局后, 天元宠物进一步加大了在线上领域的投入。
此前,天元宠物已先行以7700万元对价收购了淘通科技10%的股权。紧接着,便是此次引发市场高度关注的重大资产重组——拟斥资6.88亿元(通过发行股份及支付现金方式)收购淘通科技剩余89.7145%的股权。这张合计投入巨大的“船票”,其背后锚定的是标的公司淘通科技100%股权高达7.77亿元的整体评估值。
根据公告信息,淘通科技100%股权的评估值较其账面净资产溢价约320%,这反映出市场对其渠道价值、无形资产与增长潜力的高度认可。

传统制造巨头的电商转型豪赌与基因融合大考
淘通科技,一家在电商江湖摸爬滚打多年的“老兵”,早已修炼出一身“内功”。强大的品牌服务能力与矩阵,其已深度合作品牌包括玛氏箭牌、百事、雀巢、皇家宠物食品等国际一线大牌,覆盖宠物食品、快消品等多个领域。
根据已披露信息,在2024年1—11月期间,淘通科技主营业务收入达到19.21亿元,净利润为6237.76万元,足见其代运营业务的成熟与盈利能力。这意味着淘通拥有服务大品牌的经验和能力,这正是天元自主品牌走向成熟所急需的。
在流量成本日益高企的今天,淘通科技早已不是单纯的“开店帮手”。它构建了横跨淘宝天猫、京东、抖音、小红书等主流平台的立体式渠道网络。更为关键的是,其运营着超2000万的私域用户,并打通了“公域引流-私域沉淀-精准转化”的流量闭环。这2000万用户,特别是其中的宠物主人群体,对天元而言无疑是一座亟待开发的“金矿”。

在宠物领域,淘通科技公司己拥有宠物食品品牌“皇家”的成功运营经验,但目前获得代理授权的宠物食品品牌数量相对较少,而天元宠物目前获得授权销售“渴望”“爱肯拿”等国际知名宠物食品品牌产品。若本次收购成功完成,上市公司将充分发挥标的公司的线上运营优势,大力拓展包括宠物食品、宠物用品在内的线上销售渠道,增强公司盈利能力。
并购的完成只是第一步。传统制造基因与互联网电商基因的融合,并非一蹴而就。组织架构的调整、企业文化的兼容、运营团队的磨合、以及业绩承诺下(根据公告,交易对方李涛、广州悠淘等作出业绩对赌承诺:淘通科技在2025年、2026年、2027年实现的考核净利润分别不低于7000万元、7500万元、8000万元)的业绩压力,都是摆在天元面前的现实考验。
天元宠物斥资6.88亿元收购淘通科技近90%股权,无疑是其在发展十字路口上一次大胆的自我革新。这不仅是一场资本的运作,更是一家传统制造企业对未来生存与发展模式的深度思考和积极探索。
这艘曾经在OEM/ODM的海洋中平稳航行的巨轮,正试图通过接入强劲的“电商引擎”,调转船头,驶向更广阔的品牌与渠道新蓝海。未来,天元能否如愿破解困局,焕发“第二春”,市场将拭目以待。而这一案例,也为更多面临相似转型挑战的传统企业,提供了一个值得观察和深思的样本。
本文为澎湃号作者或机构在澎湃新闻上传并发布,仅代表该作者或机构观点,不代表澎湃新闻的观点或立场,澎湃新闻仅提供信息发布平台。申请澎湃号请用电脑访问http://renzheng.thepaper.cn。





- 报料热线: 021-962866
- 报料邮箱: news@thepaper.cn
互联网新闻信息服务许可证:31120170006
增值电信业务经营许可证:沪B2-2017116
© 2014-2026 上海东方报业有限公司




