- +1
“LABUBU”带火盲盒热潮,现象级IP出圈背后有哪些隐忧?
苗建信息分析发现
热度超越《黑神话:悟空》,“文化出海”“情绪消费”成热词:前有游戏《黑神话:悟空》和电影《哪吒2》,LABUBU的出圈爆火则展现了中国文化出海的另一种形态。明星带货+社媒分享+盲盒机制+情感连接+本土化表达......LABUBU在多重因素推动下成为又一现象级IP,让中国潮玩成为“可触摸的文化符号”走向世界。
警惕狂欢背后的潜在风险:目前,品牌已出现门店冲突、线上诈骗、假货猖獗、价格崩盘等风险,部分企业因借势营销翻车也引发争议。承载泼天流量的同时,品牌仍面临黄牛炒作、品控缺陷等隐忧,极易诱发次生舆情,也可能形成流量反噬。
热度终会降温,延长IP生命周期成挑战:品牌旗下珠宝品牌POPOP,近日在上海开启全国首店,被分析为跨界珠宝首饰行业,把IP价值做宽做深。热度之下存在一系列隐忧,伴随“能火多久”的质疑声不断,品牌如何保障IP长红,如何在负面舆情损耗消费者信任根基后维持品牌口碑,还需持续关注。
01
热度透视
(一)传播热度概览

苗建信息舆情监测数据显示,2025年4月24日至2025年6月15日,全网涉及“泡泡玛特”“Labubu”的相关信息累计传播超356.62万篇次(“Labubu”相关话题占比:68.16%),各大平台热搜话题超600条,热搜在榜时长累计超3000小时,传播内容潜在触达超3360亿人次。

与《黑神话:悟空》《哪吒2》热度情况进行对比发现,“Labubu现象级爆火”的整体热度介于两者之间,而在互动总量方面则远超两者,高达17.58亿次。
(二)传播走势及主要节点

6月4日起,品牌相关内容发文量明显增加,传播趋势逐步走高,于6月12日抵达峰值。“Labubu”相关话题与品牌总传播量走势吻合,IP爆火助力品牌出圈。
(三)热搜话题:“108万竞拍”和“河南首富”引热议
在舆论场热议话题方面,苗建信息梳理了4月24日至6月15日各大平台热搜数据,共有610个与“泡泡玛特”相关的讨论话题登上了微博、百度、今日头条等10大平台热搜榜单,累计在榜时长3412小时。

4月底,泡泡玛特LABUBU3.0“前方高能”系列发布,品牌的海外销售情况和资本市场表现引发关注。5月中旬开始,热搜话题开始聚焦“Labubu”这一IP,其销售情况、爆火原因、明星联动、热点联动等话题持续引发热议。
6月8日,话题“创始人王宁成河南首富”登上热搜,紧跟6月10日“薄荷色初代LABUBU拍出108万元天价”引发热议,品牌曝光度大幅提升。
此外,敏感话题也有上榜:Labubu的爆火波及至其他行业,企业借势营销风险指数上升——“银行存5万定期送Labubu”被质疑存在合规风险,“上海一餐厅使用LABUBU图案做甜品装饰”也引发了是否侵权的争议。“广州抢泡泡玛特出人命系谣言”也反映出门店销售的外溢风险。
02
各方舆论怎么看?
(一)主流媒体:聚焦品牌出圈路径,“文化出海”是核心议程
主流媒体观点口径较为统一,多聚焦Labubu爆火原因、中国IP出海、IP产权保护三个角度,且多篇评论文章对以上三点均有涉及,“情绪消费”“情感需求”也多次被提及。此外,部分媒体还关注到价格炒作、跟风购买现象,呼吁消费者理性衡量自身需求。还有媒体对“银行Labubu营销活动”反映的银行业现状进行了分析。
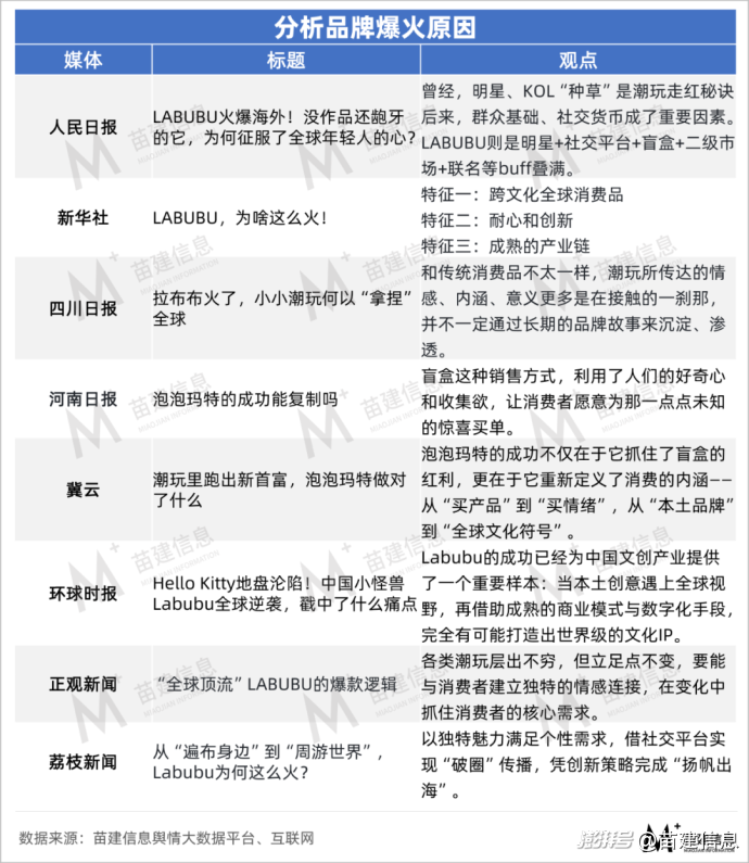
1.分析品牌爆火原因

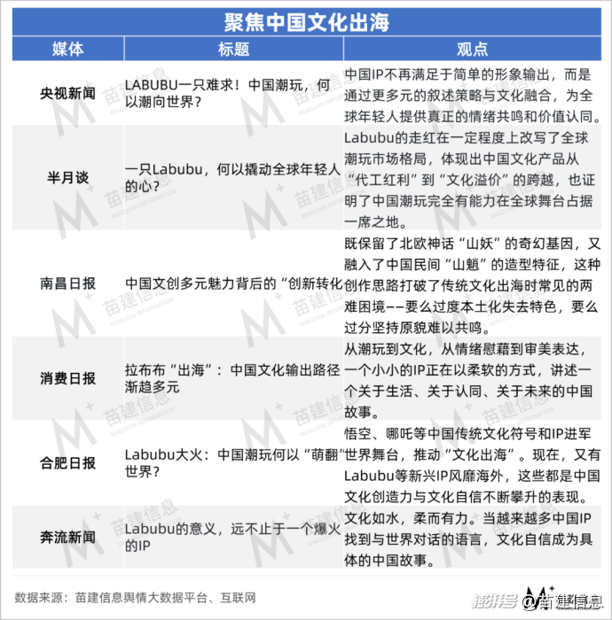
2.聚焦中国文化出海

3.聚焦IP产权保护

4.点评非理性消费

5.延伸分析其他行业现状

(二)自媒体/专业人士:较为多元化,以解读爆火原因为主
专业人士多解读品牌爆火原因和自身优势。自媒体除了分析品牌爆火原因,还对盲盒机制和背后风险进行了解读。
1.自媒体

2.专业机构/人士

(三)网民:调侃居多,吃瓜、看戏心态为主
网民观点受媒体报道和事件发展(如新品发售、黄牛倒卖、门店冲突)影响,呈动态变化。整体来看,排除社媒平台上大量KOC/KOL种草、推广等商业导向内容下的正面评论,高互动内容下网民对“Labubu”多持疑问或调侃态度,主要聚焦于不理解爆火原因、调侃抢购行为、认为存在炒作、点赞中国文创出海等方面,也有部分声音理性分析品牌成功的商业逻辑。

不理解爆火原因:
真是火得有点莫名其妙 大多数都是跟风的罢了;
这个娃娃也不好看啊,为什么那么火;
已经无法理解现在人喜欢的东西。。。哎
调侃类言论:
一代猴有一代猴的栓法;
巴西:我要举报,我贩毒利润1000%,这玩意3000%;
不仅要有钱,还得要有病才能买
认为存在炒作:
只要跟限量挂钩就必火;
反复营销、推广和运营;
玩具届的茅台,就是一回事。
点赞中国文创出海:
希望泡泡玛特能跟乐高一样成为国际硬通货;
labubu好样的,jellycat大仇已报;
不管labubu好不好看 能赚外国人的米就是好企业
03
潜在舆情风险
(一)泡泡玛特:品控质量、门店管理、二级市场风险
1.品控波动、质量缺陷风险:据媒体报道,多地门店已断货Labubu搪胶系列,补货时间未定。销量激增将给生产带来较大压力,瑕疵品、包装破损等品控问题的发生概率或将上升。消费者前期等待时间较长,若无法满足产品质量预期,易引发品控吐槽甚至投诉,同时增加售后退换货压力。
2.线下门店安全风险:6月15日,泡泡玛特杭州一门店因黄牛“端盒”引发不满,开业不久后闭店。此前,英国、韩国线下门店也均因同类问题暂停销售。线下门店风险防控需引起重视,尤其在新品发售、补货阶段,极易出现通宵排队、插队纠纷、肢体冲突等情况,降低消费者购买体验感,引发门店管理不足等投诉。若引发踩踏等重大安全事故,将严重损害品牌形象。
3.二级市场风险: 黄牛加价倒卖现象猖獗,普通消费者可能因高价而无法购买、产生不满情绪。若将矛头指向品牌,可能引发品牌间接助长黄牛倒卖行为、与二级市场合作以牟利等负面猜测。此外,山寨LABUBU虽然已被官方打击,但仍存在“漏网之鱼”扰乱市场秩序——据新京报报道,直播间暗藏山寨LABUBU,29.9元标榜外贸,隐藏款随意买。受骗消费者可能指责品牌打假不力,损害正品口碑。
4.线上渠道诈骗波及品牌:据人民日报16日报道,目前已有不法分子利用粉丝的焦急心理和官方渠道“一娃难求”的现状实施诈骗行为,山寨APP、钓鱼网站、不明二维码等所谓的“官方内部通道”混迹于各类交易网站中,给消费者权益和个人信息安全带来极大隐患,甚至波及品牌本身的口碑。
5.流量反噬、负面标签化风险:近日,李佳琦在直播中表示LABUBU的正版产品现在货特别少,他建议大家可以稍微等一等,没有必要加钱买。据媒体报道,6月17日泡泡玛特股价一路走低,截至港股收盘下跌6.04%,市值蒸发约223亿港元。民间舆论场也有声音质疑品牌饥饿营销、诱导非理性消费,存在资本炒作、“割韭菜”之嫌。叠加一些盲目跟风、非理性购买行为的曝光,极易形成流量反噬风险,被贴上助长过度消费、赌博心理等负面标签。
(二)其他品牌:营销翻车、侵权风险
1.借势营销翻车风险:近日某银行支行推出“存款5万元即送LABUBU盲盒”活动,目前已被叫停。法治日报点评该营销行为破坏存款市场的正常竞争秩序,存在法律风险和合规风险,若被监管部门认定违规,银行可能面临罚款等行政处罚。企业需根据行业法规和品牌调性,审慎使用该类借势营销行为,避免因形象不符、虚假宣传、违反行业规章制度等问题引发消费者的反感、批评甚至抵制,损害企业形象。
2.侵权风险:近日,上海一餐厅因使用“LABUBU”图案做甜品装饰引发争议;Labubu造型的蛋糕也风靡网络,律师解读为“该形象具备辨识度,即使没有标明是Labubu,也存在侵权情况”。品牌若未经授权使用Labubu形象、名称或设计元素,可能面临法律诉讼风险。
本文为澎湃号作者或机构在澎湃新闻上传并发布,仅代表该作者或机构观点,不代表澎湃新闻的观点或立场,澎湃新闻仅提供信息发布平台。申请澎湃号请用电脑访问http://renzheng.thepaper.cn。





- 报料热线: 021-962866
- 报料邮箱: news@thepaper.cn
互联网新闻信息服务许可证:31120170006
增值电信业务经营许可证:沪B2-2017116
© 2014-2026 上海东方报业有限公司




