- +1
2025年国家医保药品目录及商保创新药目录调整方案公布!
2025-07-10 19:46
来源:澎湃新闻·澎湃号·媒体
字号
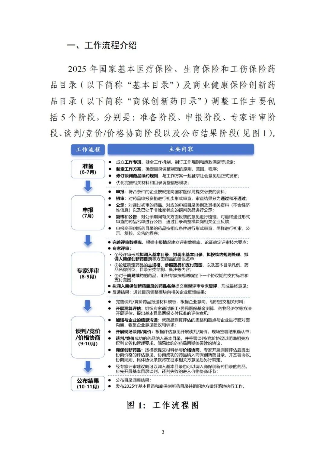
根据工作安排,现将《2025年国家基本医疗保险、生育保险和工伤保险药品目录及商业健康保险创新药品目录调整工作方案》《2025年国家基本医疗保险、生育保险和工伤保险药品目录及商业健康保险创新药品目录调整申报指南》《谈判药品续约规则》以及《非独家药品竞价规则》正式公布。同时,为使社会各界对政策理解更加深入,我们组织编印了《国家基本医疗保险、生育保险和工伤保险药品目录及商业健康保险创新药品目录调整常用问答》(2025年版),在此一并发布。2025年7月11日—20日在我局国家医保服务平台(网址:https://fuwu.nhsa.gov.cn/)开通网上申报系统。请符合条件的申报主体予以关注。
附件:1.2025年国家基本医疗保险、生育保险和工伤保险药品目录及商业健康保险创新药品目录调整工作方案
2.2025年国家基本医疗保险、生育保险和工伤保险药品目录及商业健康保险创新药品目录调整申报指南
3.谈判药品续约规则
4.非独家药品竞价规则
5.国家基本医疗保险、生育保险和工伤保险药品目录及商业健康保险创新药品目录调整常用问答(2025年版)
国家医疗保障局
2025年7月10日
附件1:2025年国家基本医疗保险、生育保险和工伤保险药品目录及商业健康保险创新药品目录调整工作方案
附件2:2025年国家基本医疗保险、生育保险和工伤保险药品目录及商业健康保险创新药品目录调整申报指南
附件3:谈判药品续约规则
附件4:非独家药品竞价规则
附件5:国家基本医疗保险、生育保险和工伤保险药品目录及商业健康保险创新药品目录调整常用问答(2025年版)






















原标题:《2025年国家医保药品目录及商保创新药目录调整方案公布!》
特别声明
本文为澎湃号作者或机构在澎湃新闻上传并发布,仅代表该作者或机构观点,不代表澎湃新闻的观点或立场,澎湃新闻仅提供信息发布平台。申请澎湃号请用电脑访问http://renzheng.thepaper.cn。
+1
收藏
我要举报





查看更多
澎湃矩阵
新闻报料
- 报料热线: 021-962866
- 报料邮箱: news@thepaper.cn
互联网新闻信息服务许可证:31120170006
增值电信业务经营许可证:沪B2-2017116
© 2014-2026 上海东方报业有限公司
反馈




