- +1
滴滴等多个网约车平台降抽成,司机称:跑长单收入更高

8月15日晚,滴滴出行、曹操出行、T3出行等多家网约车集体发布降低抽成通知,其中滴滴出行、T3出行都将最高抽成降低至27%,曹操出行则降低至22.5%。
中国消费经济学会副理事长、北京工商大学商业经济研究所所长洪涛表示,网约车平台降低抽成比例是维护市场健康生态的有效举措,但需结合长效机制保障实施效果。
“平台降低抽成比例对提升司机接单意愿有一定作用,特别是在短期具有积极作用。”洪涛称,但司机实际收入受多重因素影响,包括动态抽成、奖励机制(如冲单奖)、附加费等。
多个网约车平台发布降低抽成通知
滴滴出行宣布将通过三项新举措,多维度降抽成。分别为:降低每笔订单的最高抽成;上线“返佣宝”,即月完成50单及以上的司机月均抽成上限不超过25%;降低高抽成订单比例。

降低抽成通知。图源:滴滴官方账号
滴滴表示将在今年年底前,把每笔订单最高抽成上限从29%降至27%,超出27%的部分将随单返还。
同时,针对每月在平台完成订单达到50单的司机,将通过“返佣宝”保障其当月月均抽成上限不超过25%,超过部分将在次月自动返还至司机账户。该功能及新版司机账单目前已在21个城市试点,后续将在全国其他城市陆续试行上线。
此外,在降低每笔订单最高抽成上限的基础上,滴滴致力于提升司机收入,通过主动加大补贴力度、优化派单等方式,优化抽成分布结构,重点解决个别高抽成场景问题,在年底前进一步降低高抽成订单比例。
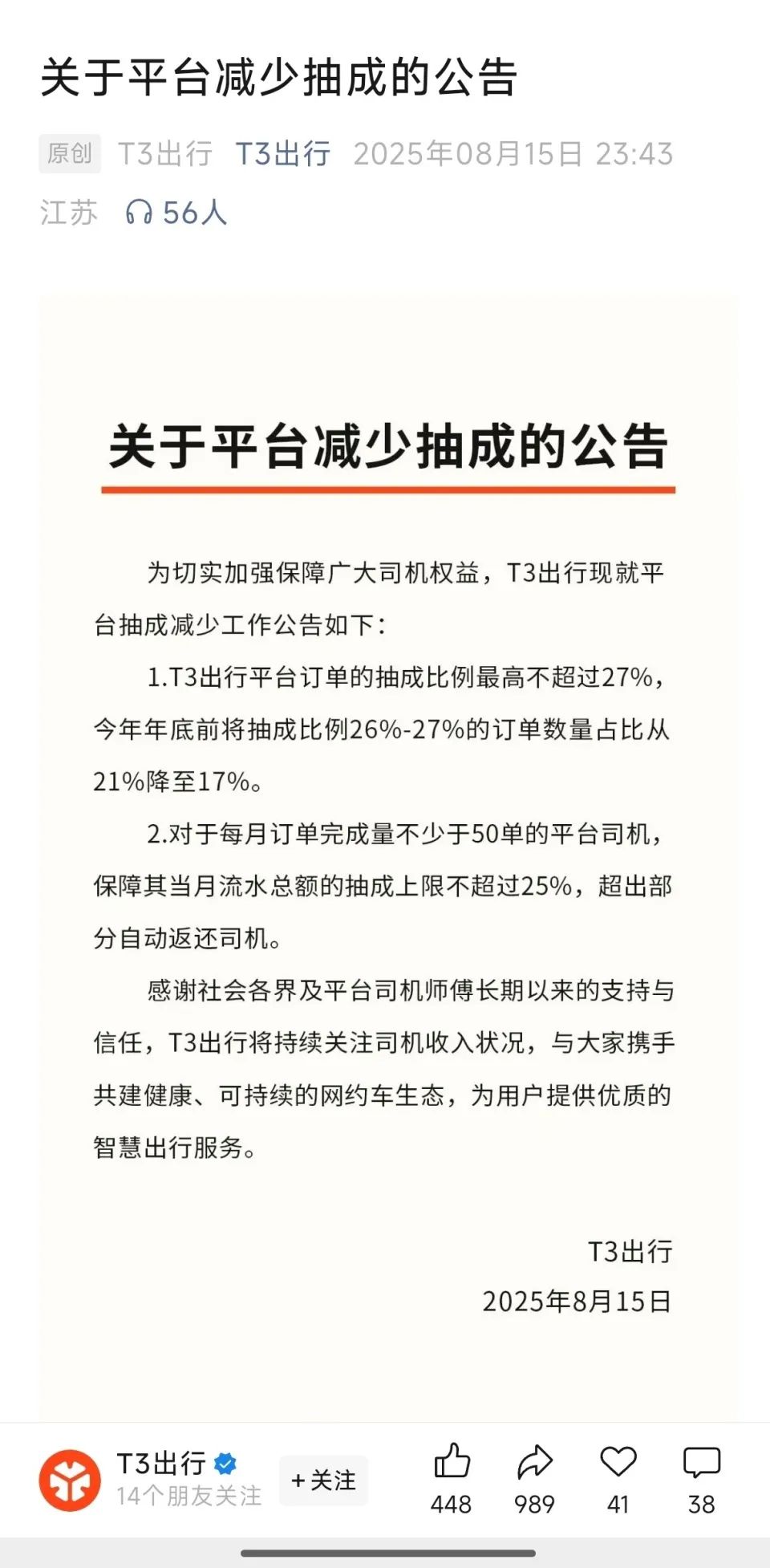
同日,T3出行发布公告称,平台订单的抽成比例最高不超过27%,今年年底前将抽成比例26%-27%的订单数量占比从21%降至17%。对于每月订单完成量不少于50单的平台司机,保障其当月流水总额的抽成上限不超过25%,超出部分自动返还司机。

图源:T3出行官方账号
曹操出行亦发布公告表示,曹操出行APP、小程序订单的抽成比例上限将由原来的22.7%下调至22.5%,主动将发展红利更多分享给司机。

图源:曹操出行官方账号
8月18日,高德打车表示,高德打车联合网约车平台合作伙伴,支持司机权益保障。一是推动不少于80家合作网约车平台的抽成比例上限不超过27%(含高德平台向合作网约车平台收取的信息服务费,司机收入不低于乘客实付费用的73%),惠及超百万司机;二是高德打车信息服务费上限全部降至9%,并通过减免佣活动、专项奖励等方式推动合作平台综合成本降低2%;三是督促合作网约车平台落实抽成上限承诺,配合主管部门监督曝光。
网约车司机:降低最高抽成有利于多跑长途单的司机增加收入
据九派新闻,其就多家网约车平台降低抽成比例举措咨询了多名网约车司机。
其中滴滴司机刘师傅(化姓)表示,他是一名专职网约车司机,每天工作时间为早上8点至晚上8点,一个月休息4天。其认为降低抽成短时间内对自身影响不是特别大。
刘师傅介绍,平均每个月他的到手收入为1万元左右,平台的抽成比例大约在20%。
“我主要跑城市里的小单,很少会接到最高抽成的100块钱以上的大单。”刘师傅说,他接到的顾客,很多会使用优惠券,而使用优惠券后,平台的抽成会固定在10%左右,不会再增加也不会降低。
刘师傅认为,降低最高抽成比例、保证月均抽成不高于25%,长期会更有利于多跑长途单的司机增加收入。
兼职跑T3出行的小陈(化名)会在每天晚上下班后,跑4小时的网约车。每次跑之前,他都会在平台上买免佣卡,“免佣卡13块钱一张,一天能买两张,4个小时内免收佣金。”
小陈说,买免佣卡后,跑单赚到的免去抽成部分的费用,都高于免佣卡的13块,“没有过赚不回来的情况,有时候一单就可以赚回来。”
他曾查过后台,如不买免佣卡,每月平台的平均抽成比例在20%左右。小陈认为,平台降低抽成比例,能利好全职网约车司机。
专家:降抽成是维护市场健康生态的有效举措,需结合长效机制保障实施效果
中国消费经济学会副理事长、北京工商大学商业经济研究所所长洪涛表示,降低抽成比例是维护市场健康生态的有效举措,但需结合长效机制保障实施效果。
“网约车平台降低抽成比例对提升司机接单意愿有一定作用,特别是在短期具有积极作用。”洪涛称,司机实际收入受多重因素影响,包括动态抽成、奖励机制(如冲单奖)、附加费等,单纯降低基础抽成可能难以显著提升实际收入。
而多家网约车平台(如滴滴、T3出行、曹操出行)通过降低抽成比例、优化派单机制等措施,可以有效缓解司机收入波动的问题。如滴滴将订单最高抽成上限从29%降至27%,并推出“返佣宝”政策,对完成50单以上的司机次月返还超额抽成。此类政策可以保障司机收入的稳定性,透明化的账单则可以提升司机的信任度。
洪涛表示,总体而言,降低抽成比例直接提升了司机收入透明度,但实际效果受平台运营策略、司机接单量及市场供需关系影响。
新闻链接
此前,各主要网约车平台也曾下调过抽成比例。
2023年9月消息,交通运输部相关负责人介绍,截至7月底,各主要网约车平台已公告下调抽成比例,下调幅度普遍在1%~3%。2023年4月,交通部发布《2023年推动交通运输新业态平台企业降低过高抽成工作方案》,推动主要网约车平台公司降低平台过高的抽成比例上限。对此,有受访网约车司机表示,下调是好事,但感受不明显;还有司机反映,因平台不断推出优惠活动导致收入不升反降。
“每一单的抽成比例都不一样,下调两三个点,根本感觉不到。”从业两年多的安徽合肥网约车司机陈师傅展示了他9月3日的订单收费明细,乘客支付金额为8.25元、32.92元、85.45元的订单抽成比例分别为21.2%、25.6%、29%。网约车平台客服表示,受订单距离、时间长短、拼车等因素影响,每笔订单会收取不同比例的服务费。“抽成比例还是很高。”陈师傅说。
与陈师傅有同样感受的不在少数。有受访司机表示,抽成比例虽然下降了,但实际到手的收入不升反降。一位天津的网约车司机在社交平台上发布的视频里算了一笔账:一单100.46元运费的订单,平台显示抽成比例为11.3%,按理说司机应收入89.11元,但由于平台给乘客优惠了24.77元,乘客实际支付75.69元,司机获得的实际报酬仅为67.14元。“我不理解,平台搞优惠,为什么要司机来买单。”该司机说。
“一单乘客支付80多元的行程,我到手才50多元,算下来扣掉的钱超过30%。”北京网约车司机赵师傅表示,他所在的网约车平台挂靠在聚合平台上,在网约车平台抽成的基础上聚合平台还要抽取服务费,他的收入也不升反降了。
对此,陈师傅也反映,近期优惠单变多,有平台还强制派单。“有的特价单每公里司机只收入1.2元,基本不怎么挣钱,但不接特价单平台就不给你派其他单。”
此后,交通运输部于2024年发布了《关于印发2024年适老化无障碍交通出行服务扩面提质增效等5件民生实事工作方案的通知》。
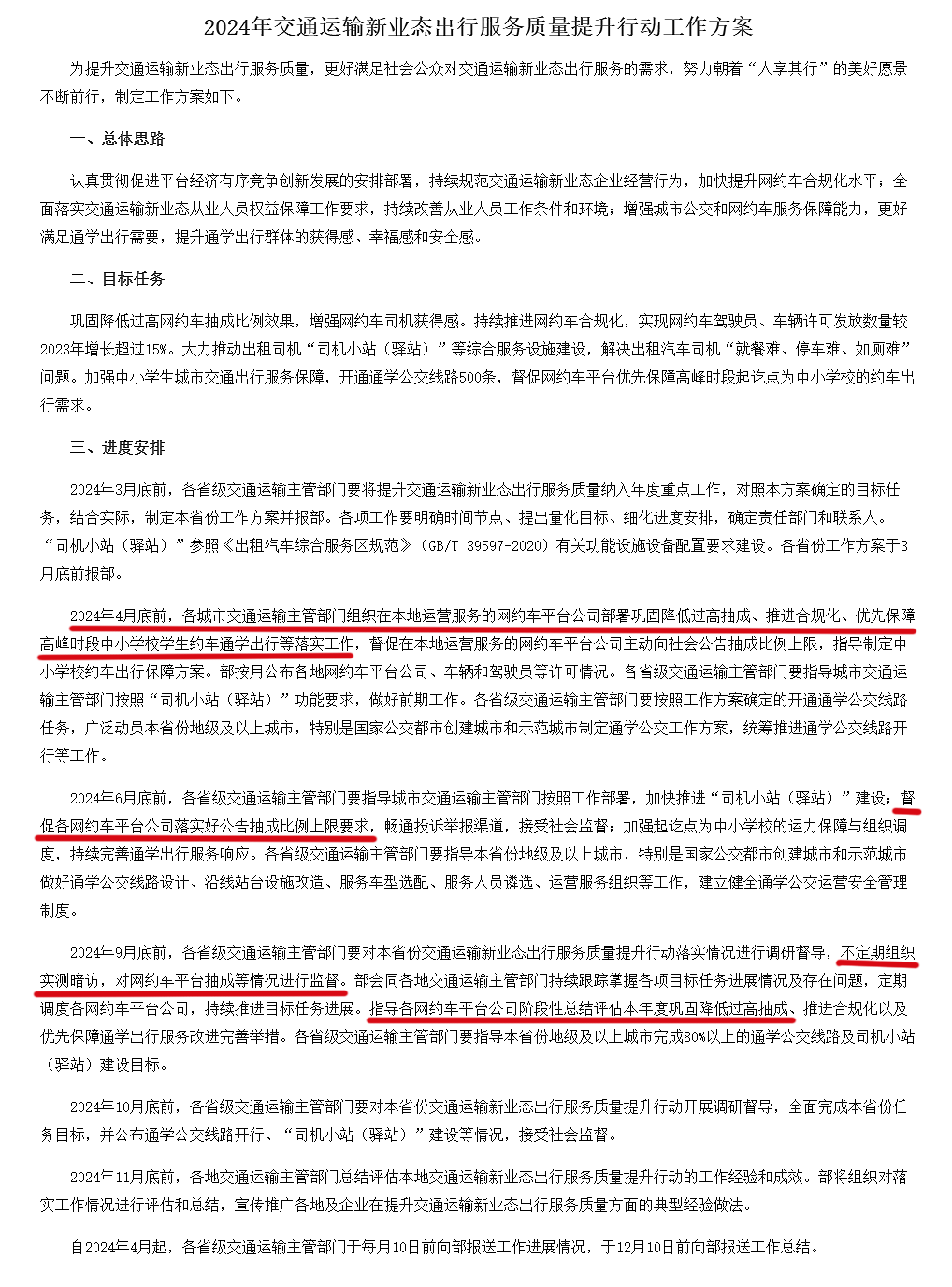
其中,2024年交通运输新业态出行服务质量提升行动工作方案中提到,持续规范交通运输新业态企业经营行为,全面落实从业人员权益保障,改善从业人员工作条件和环境,降低网约车平台过高抽成。

截图自中国政府网。
方案明确,2024年4月底前,各城市交通运输主管部门组织本地运营的网约车平台公司部署巩固降低过高抽成;
2024年6月底前,督促各网约车平台落实好公告抽成比例上限要求,畅通投诉举报渠道,接受社会监督;
2024年9月底前,不定期组织实测暗访,对网约车平台抽成情况进行监督,指导各网约车平台公司阶段性总结评估本年度巩固降低过高抽成。
对于网约车平台抽成调整等问题,中国劳动关系学院法学院教授肖竹认为,抽成比例的调整牵涉平台、网约车司机与消费者三方的利益平衡,应该建立公开、透明与合理的决定机制。
对此,肖竹建议,由行业主管部门牵头,建成包括订单分配、抽成比例、劳动定额、工作时间、奖惩制度等在内的平台劳动者收入的合理形成机制。同时,由相关工会组织与行业协会、企业代表组织等进行积极的平等协商,并不断探索行业(区域)职工代表大会、劳资恳谈会等适合新业态用工群体特点的民主管理形式,为新业态劳动者劳动收入增长等劳动权益的实现建立制度化、常态化的形成机制。
■综合自九派新闻、工人日报、交通运输部网站
■编辑:越玥、张阿嫱
本文为澎湃号作者或机构在澎湃新闻上传并发布,仅代表该作者或机构观点,不代表澎湃新闻的观点或立场,澎湃新闻仅提供信息发布平台。申请澎湃号请用电脑访问http://renzheng.thepaper.cn。





- 报料热线: 021-962866
- 报料邮箱: news@thepaper.cn
互联网新闻信息服务许可证:31120170006
增值电信业务经营许可证:沪B2-2017116
© 2014-2026 上海东方报业有限公司




