- +1
《建设工程施工现场消防安全技术标准》,2025年11月1日正式施行!
前 言
《建设工程施工现场消防安全技术标准》(GB/T 50720-2011,2025年版)是对原《建设工程施工现场消防安全技术规范》(GB 50720-2011)的局部修订,由住房和城乡建设部于2025年6月30日批准,并将于2025年11月1日起实施 。
主要调整和亮点如下↓↓↓一、标准性质与名称调整
由强制性标准改为推荐性标准。
旧版为强制性国家标准《建设工程施工现场消防安全技术规范》(GB50720-2011),新版调整为推荐性国家标准《建设工程施工现场消防安全技术标准》(GB/T50720-2011,2025年版),意味着原规范中所有强制性条文,包括未被《建筑防火通用规范》(GB 55037-2022 废止的)均不再强制执行;名称中“规范”改为“标准”,编号新增“/T”,且明确要求与其他条文一并实施,核心执行标准未降低。
二、总则新增与术语调整
总则:新版在“自防自救”基础上,新增“纳入安全生产管理体系”与“智慧消防”,强调消防安全与安全生产融合;新增“宜采用信息化消防安全管理技术和智能化消防设施”,引入智慧消防理念。
术语调整:“临时消防设施”中“疏散指示标识”统一改为“疏散指示标志”,与现行《建筑设计防火规范》GB 50016术语一致表述更规范;“临时设施”中“围墙”细化为“临时围墙”,强调其临时属性,避免与永久性工程围墙混淆。
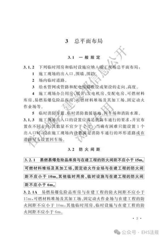
三、总平面布局变化
一般规定:施工现场出入口设置,旧版要求“设置环形道路”,新版调整为“应设置环形道路,或在道路尽头设置回车场”,体现环形道路“不再唯一”;总平面布局新增“回车场”为必含要素,完善布局规划。
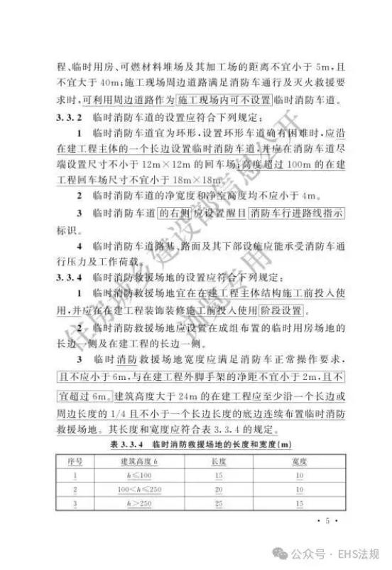
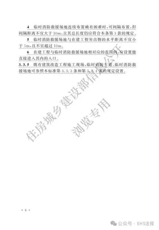
消防车道与救援场地:超100米在建工程回车场尺寸从旧版12m×12m扩大至18m×18m;救援场地按建筑高度分档规定(15m/20m/25m长,10m/10m/15m宽),允许间隔布置(间隔≤30m),明确与在建工程突出物距离5-10m,且“宜在主体结构施工前投入使用”;新增既有建筑改造工程可参照执行相关规定。
四、建筑防火要求升级
一般规定:施工现场出入口设置,旧版要求“设置环形道路”,新版调整为“应设置环形道路,或在道路尽头设置回车场”,体现环形道路“不再唯一”;总平面布局新增“回车场”为必含要素,完善布局规划。
消防车道与救援场地:超100米在建工程回车场尺寸从旧版12m×12m扩大至18m×18m;救援场地按建筑高度分档规定(15m/20m/25m长,10m/10m/15m宽),允许间隔布置(间隔≤30m),明确与在建工程突出物距离5-10m,且“宜在主体结构施工前投入使用”;新增既有建筑改造工程可参照执行相关规定。
五、临时消防设施完善
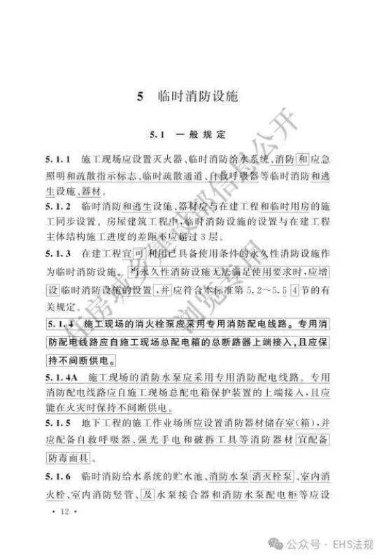
一般规定:新增“自救呼吸器、强光手电、破拆工具”为应配器材(地下工程须设消防器材储存室,并宜增配防毒面具);明确“临时疏散通道”强制要求;消防水泵专用配电线路范围扩大,强调“火灾时持续供电”;地下工程需设消防器材储存室,配备自救呼吸器。
灭火器:全面升级配置基准——易燃易爆场所及临时动火作业点的单具灭火器最小灭火级别均由旧版3A/2A统一提升至4A,单位灭火级别最大保护面积全部收紧至40m⊃2;/A;液体火灾最小级别提高至89B,保护面积1.0m⊃2;/B。
新增室内消火栓栓口动压>0.50MPa时设减压装置。
应急照明:疏散通道照度从0.5lx提升至3.0lx,临时避难场所≥10.0lx;高度超100m在建工程应急照明持续供电≥1.5h,其他工程≥1.0h。
临时避难场所(新增部分):新增高度超100m工程需设临时避难场所,结合永久避难层;临时避难场所应配乙级防火门窗并配备相应设置等,距作业面垂直距离≤50m。
六、防火管理强化
责任主体:从旧版“施工单位负责”扩展为“建设、施工、监理等其他与安全生产相关的单位依法承担责任”。
管理制度:新增“临时消防设施管理和维护制度”,完善体系。
可燃物管理:限制易燃易爆危险品在施工作业区存放及用量;可燃气体场所宜设探测报警或视频监控,易燃材料库房宜设局部自动喷水设施。
用火用电用气:动火后监护延长至30min,设不燃材料接火装置;人员密集场所营业期间禁动火,冷库、地下工程动火有专项要求;爆炸危险场所电气设备需符合《爆炸危险环境电力装置设计规范》GB 50058标准。
七、标准原文






























拉萨消防关注“西藏拉萨消防视频号”
原标题:《《建设工程施工现场消防安全技术标准》,2025年11月1日正式施行!》
本文为澎湃号作者或机构在澎湃新闻上传并发布,仅代表该作者或机构观点,不代表澎湃新闻的观点或立场,澎湃新闻仅提供信息发布平台。申请澎湃号请用电脑访问http://renzheng.thepaper.cn。





- 报料热线: 021-962866
- 报料邮箱: news@thepaper.cn
互联网新闻信息服务许可证:31120170006
增值电信业务经营许可证:沪B2-2017116
© 2014-2026 上海东方报业有限公司




