- +1
济南2025-2026采暖季供暖收费已启动,居民办理指南请查收
为做好今冬供暖准备工作,保障市民居家温暖无忧,济南能源集团所属热力集团已正式启动 2025-2026 采暖季缴费工作,市民可通过线上和线下多种渠道缴纳采暖费,于 2025 年 10 月 15 日前缴纳采暖费的用户,还可免费获得一份保额 12 万元的 “家庭财产保险”。市民如有咨询需求,可随时拨打济南能源集团 24 小时客户服务热线 96969。

其中,线上可通过微信公众号、微信、支付宝等渠道进行缴费,具体缴费方式如下:微信公众号交费
进入“济南热力集团”微信公众号→温心服务→服务大厅→采暖费交纳→在线缴费→按提示完成缴费。
微信“生活缴费”
首页“我”→服务→在生活服务中选择“生活缴费”→采暖费→济南热力集团有限公司→按提示完成缴费。
支付宝“生活缴费”
首页“更多”→在便民生活中选择“生活缴费”→暖气费→济南热力集团有限公司→按提示完成缴费。
线下可前往济南能源集团热力燃气客户服务中心、各银行网点办理缴费业务,具体路线及方式如下:
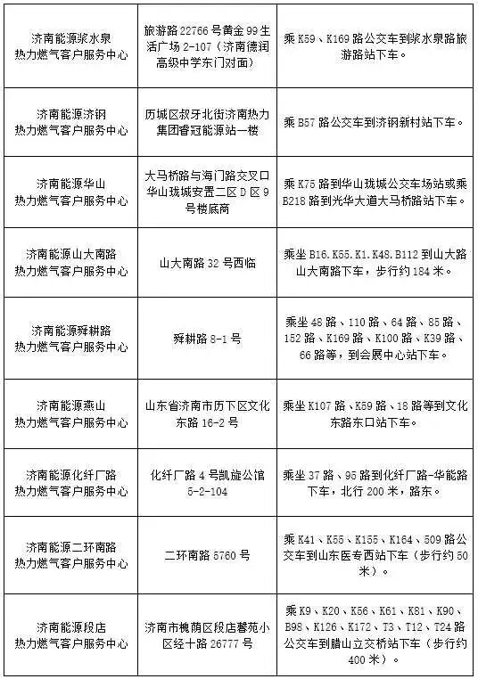
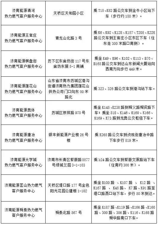
1.济南能源集团热力燃气客户服务中心



2.银行缴费
此外,具备分户控制条件的居民,若申请报停,可在当年11月15日前30天内,通过以下方式办理报停业务:(1)通过济南热力集团微信公众号“温心服务-服务大厅”中的“在线报停”功能进行办理。
(2)登录济南热力集团官网“零跑腿”板块中的“在线报停”选项进行办理。
(3)直接拨打济南能源集团24小时客户服务热线96969进行办理。
济南热力集团温馨提示,近年来,有不法分子通过网络和社交媒体平台实施诈骗行为,请您务必提高警惕,选择济南热力集团官方缴费渠道缴纳采暖费,切勿轻信不明来源的优惠信息,以免造成经济损失。如有供热诉求,请拨打济南能源集团24小时客户服务热线96969进行咨询。
原标题:《济南2025-2026采暖季供暖收费已启动,居民办理指南请查收》
本文为澎湃号作者或机构在澎湃新闻上传并发布,仅代表该作者或机构观点,不代表澎湃新闻的观点或立场,澎湃新闻仅提供信息发布平台。申请澎湃号请用电脑访问http://renzheng.thepaper.cn。





- 报料热线: 021-962866
- 报料邮箱: news@thepaper.cn
互联网新闻信息服务许可证:31120170006
增值电信业务经营许可证:沪B2-2017116
© 2014-2026 上海东方报业有限公司




