- +1
【微普法】强制执行要素式申请书示范文本填写实例
强制执行
要素式申请书示范文本
填写实例
最高人民法院、司法部、中华全国律师协会于2025年5月28日联合印发《关于印发部分案件起诉状答辩状示范文本的通知》(法〔2025〕82号),对第一批11类要素式起诉状答辩状试行示范文本进行修改完善的同时,又针对刑事(自诉)、民事、商事、知识产权、海事、行政、环境资源、国家赔偿、执行等9个领域常见多发诉讼案件研究制定了56类新的示范文本,自2025年7月14日起全面推广使用。
今天,就带您了解强制执行要素式申请书的填写方式及填写实例。
如何填写强制执行
要素式申请书?
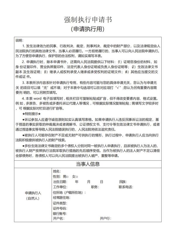
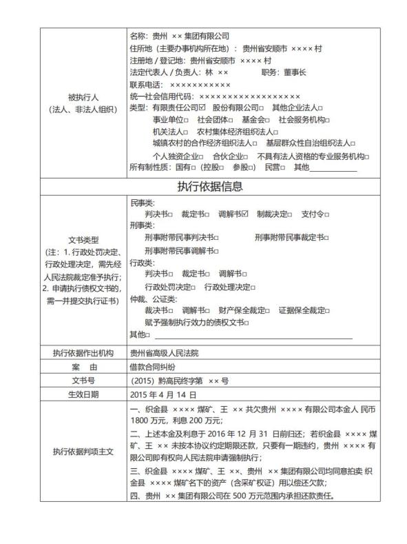
(一)当事人信息部分。该部分应准确写明申请执行人及被执行人的身份基本情况”。自然人在对应栏填写姓名、性别、出生日期、住所地、证件号码等自然信息;法人和非法人组织注意应根据工商登记信息在对应栏进行填写、勾选。
(二)执行依据部分。文书类型栏按照实际执行类别选择“民事类”“刑事类”“行政类”及“仲裁公证类”,并根据文书内容填写作出机构、案由、文书号、生效日期及判项主文相关内容。
(三)申请执行事项部分。该部分在填写时应根据要素式申请书提示,金钱给付的填写本金及利息的具体数额,行为执行的填写具体行为。在诉前、诉中有保全的填写保全案号及保全措施最早到期时间。如能够提供被执行人财产线索,即在对应栏填写具体财产情况。
(四)落款部分。要素式申请书落款包括申请执行人、日期两部分,申请执行人为自然人的由本人签字,是法人或者其他组织的加盖单位公章,日期应填写向法院提交申请书的日期。
强制执行要素式申请书
示范文本填写示范实例







下一步,通辽铁路运输法院将秉承“如我在诉”的理念,持续做好要素式起诉状、答辩状的宣传、推广和应用,不断推进司法审判工作现代化,为当事人提供更加优质高效的司法服务。文字、排版:任巧玲
原标题:《【微普法】强制执行要素式申请书示范文本填写实例》
本文为澎湃号作者或机构在澎湃新闻上传并发布,仅代表该作者或机构观点,不代表澎湃新闻的观点或立场,澎湃新闻仅提供信息发布平台。申请澎湃号请用电脑访问http://renzheng.thepaper.cn。





- 报料热线: 021-962866
- 报料邮箱: news@thepaper.cn
互联网新闻信息服务许可证:31120170006
增值电信业务经营许可证:沪B2-2017116
© 2014-2026 上海东方报业有限公司




