- +1
东帝汶的可持续发展合作
(文:李博伦,Diinsider联合创始人)
10月26日,第47届东盟峰会及相关会议在吉隆坡会议中心举行。此次峰会由现任主席国马来西亚主办。东盟正式接纳东帝汶为第11个成员国,这是东盟26年来首次扩大成员国规模。随着东帝汶加入东盟,其在国际上的可持续发展合作将面临新机会。
根据相关数据,2000-2019年间,东帝汶获得国际社会的官方发展援助(ODA)金额稍有减少,从2.31亿美元(2000年)下降至2.29亿美元(2019年),但总体变化不大。随着东帝汶经济复苏,ODA占GDP比重从63%(2000年)下降至11.39%(2019年)。
同期其获得国际社会赠款显著增加,从0.01美元(2005年)上升至29.94美元(2019年)。

图:东帝汶获得的官方发展援助与其占GDP的百分比(百万美元)
近年来,包括中国在内的国际社会为东帝汶提供了不同领域的发展援助支持,其中最多的是澳大利亚和日本。

图:东帝汶官方发展援助前十大提供方(百万美元)
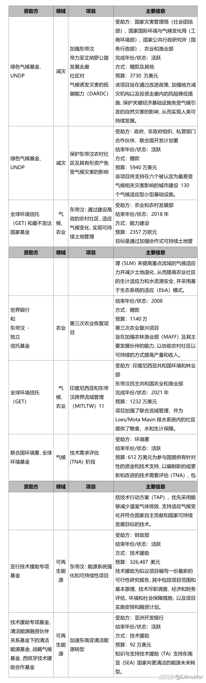
国际社会为东帝汶提供的官方发展援助主要集中于农业、可再生能源、健康、减灾、气候适应等领域,其中一些代表性项目如下表。
表1:国际社会为东帝汶提供的官方发展援助项目举例

尽管与日本和澳大利亚等其他捐助国相比,中国的援助额非常少,但中国有自身的特点和优势。中国成功赢得了部分重要的东帝汶基础设施建设合同;2014年,中国超过印尼和新加坡,成为东帝汶第三大商品供应国,总价值达4100万美元;中国提出作为平等伙伴与东帝汶合作,共同发展;中国派遣农业专家前往东帝汶,协助其改良咖啡品种及其加工工艺;中国还协助东帝汶建设粮食加工和仓储设施,以提高其产能;中国还与葡萄牙等国合作,在东帝汶举办海水养殖技术培训班。部分中国在东帝汶的发展援助项目如下表。
表2:中国在东帝汶发展援助项目举例

本文为澎湃号作者或机构在澎湃新闻上传并发布,仅代表该作者或机构观点,不代表澎湃新闻的观点或立场,澎湃新闻仅提供信息发布平台。申请澎湃号请用电脑访问http://renzheng.thepaper.cn。





- 报料热线: 021-962866
- 报料邮箱: news@thepaper.cn
互联网新闻信息服务许可证:31120170006
增值电信业务经营许可证:沪B2-2017116
© 2014-2026 上海东方报业有限公司




