- +1
流感季来袭:奥司他韦、速福达销量翻倍,国产仿制药低至1元一粒
(记者陆鹏鹏)近期,随着全国多地气温下降,流感病毒进入活跃期,相关药物需求同步增长。不同于往年扎堆抢购某一款药物的景象,今年市场上的选择显著增多。
流感季提前,奥司他韦、速福达销量翻倍
线下药店抗流感药供货充足
中国疾病预防控制中心发布的流感监测报告显示,2025年第46周(11月10日-2025年11月16日),南方省份哨点医院报告的ILI%(流感样病例就诊百分比)为6.7%,高于前一周的5.5%,同时也高于2022年、2023年和2024年同期水平(3.1%、6.4%和3.5%)。北方省份哨点医院报告的ILI%为7%,高于前一周水平的6.2%,也高于2022年、2023年和2024年同期水平(2.1%、5.8%和3.9%)。

从监测数据来看,今年的流感高发期较往年提前约一个月。
值得注意的是,今年流行的流感病毒以甲型H3N2亚型为主,占比超过95%。与去年流行的甲型H1N1相比,毒株发生了变化,但H3N2并非新亚型,而是流感病毒自然轮替的结果。

专家指出,流感病毒在不同流行季出现亚型和型别的交替比较常见。
症状方面,甲型H3N2的症状与其他流感类型相似,都表现为发热、咳嗽、咽痛、肌肉酸痛、乏力、头痛。由于毒株变化,人群对H3N2的免疫力相对较低,感染率可能增加。
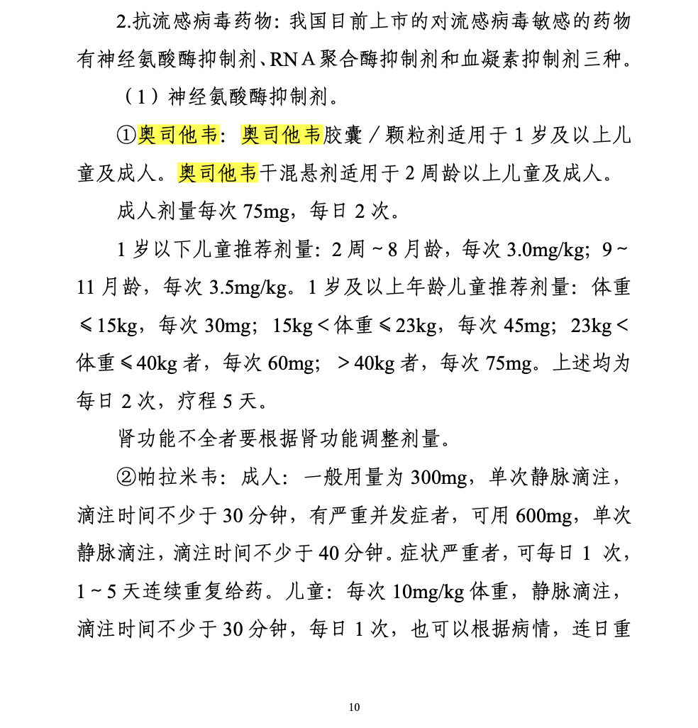
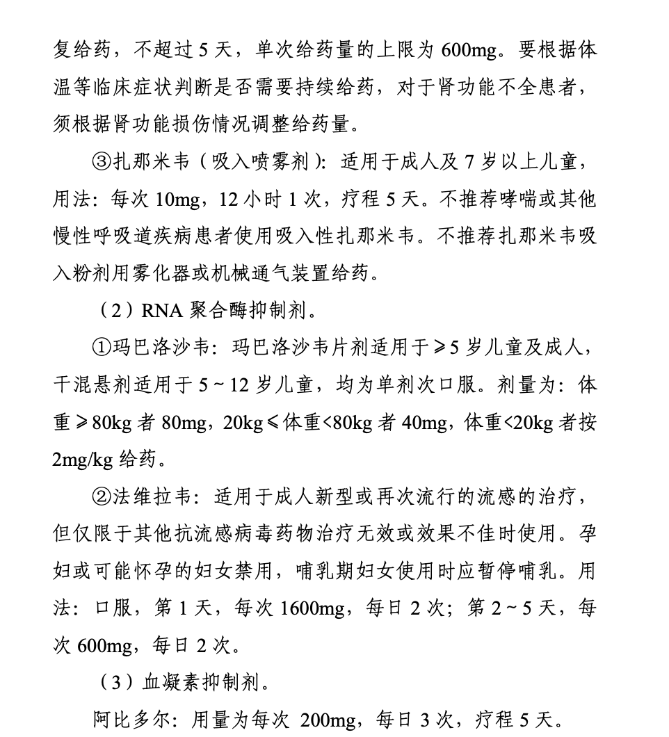
用药方面,2025年1月国家卫健委发布新版《流感诊疗方案》显示,目前国内可用的流感抗病毒药物主要有奥司他韦、玛巴洛沙韦、扎那米韦、法维拉韦和帕拉米韦等。


随着流感感染人数增多,抗流感药物的销量近期也持续增长。
据叮当快药数据显示,奥司他韦和玛巴洛沙韦两种药品销量上涨明显,其中奥司他韦近7天销量上涨率达237%,玛巴洛沙韦销量上涨率达180%。
在阿里健康榜单上,“万汉”磷酸奥司他韦胶囊销量超过5万单,占据销量榜首,“速福达”玛巴洛沙韦销量超2万单,排名第6,“万汉靓力”磷酸奥司他韦胶囊销量超1万单,排名第7。

线下方面,蓝鲸记者走访药店了解到,抗流感药物的销量也出现明显增长。
多家药店工作人员告诉记者,近期购买抗流感药物的顾客显著增多,主要是奥司他韦和玛巴洛沙韦。
在供应方面,除个别门店的玛巴洛沙韦品库存偏紧外,大部分门店抗流感药物供应充足,足以应对流感季人们的用药需求。

药店在售的玛巴洛沙韦蓝鲸记者摄
抗流感药物卷低价
国产仿制药低至1元一粒
过去两年里,玛巴洛沙韦因见效快一度成为“流感神药”。
玛巴洛沙韦又称为“速福达”,通过抑制病毒基因转录所需特异性酶的活性,从根源抑制病毒复制,发挥抗流感病毒作用。从临床来看,玛巴洛沙韦是一次用药,奥司他韦一般是3-5天用药。因此对比下来,玛巴洛沙韦比奥司他韦更受欢迎。
速福达是罗氏制药旗下的原研药,该药品于2021年在我国获批上市,2023年国内终端销售额达6.3亿元。2024年1月,国家药监局颁布上市药物补充说明,5岁以上孩子,如单纯感染了甲流、乙流,也可服用玛巴洛沙韦。
随着使用人数的不断增长,速福达逐渐成为新一代“流感神药”,价格一度被炒至500多元一盒。但与往年相比,今年的抗流感药市场选择更多,不少国产仿制药以极致的性价比吸引了大量消费者选购。

蓝鲸记者浏览电商平台发现,东阳光旗下的可威磷酸奥司他韦胶囊(75mg*6粒)售价60元/盒,万汉靓力旗下(万汉靓力为万汉制药旗下药品品牌)的磷酸奥司他韦胶囊(75mg*10粒)售价17.37元/盒,万汉制药旗下的磷酸奥司他韦胶囊(75mg*7粒)更是低至9.9元/盒,折算下来每颗的售价仅1.4元。

相比之下,罗氏旗下的达菲磷酸奥司他韦胶囊(75mg*10粒)售价181元/盒,折算下来每颗18元。玛巴洛沙韦(20mg*2粒)的价格更是高达200多元,折算下来每颗超100元。

关于药物选择,药师告诉记者:“9.9元/盒的奥司他韦是国产仿制药,不同药物在疗效和价格上各有不同,奥司他韦胶囊需要连用5天,速福达一般服用一次即可,另外原研药一般制作工艺和杂质更纯一些,相比仿制药效果会好些。但仿制药的价格更具优势,建议消费者根据自身情况及医生指导进行选择。”
原标题:《流感季提前来袭:奥司他韦、速福达销量翻倍,国产仿制药低至1元一粒》
本文为澎湃号作者或机构在澎湃新闻上传并发布,仅代表该作者或机构观点,不代表澎湃新闻的观点或立场,澎湃新闻仅提供信息发布平台。申请澎湃号请用电脑访问http://renzheng.thepaper.cn。





- 报料热线: 021-962866
- 报料邮箱: news@thepaper.cn
互联网新闻信息服务许可证:31120170006
增值电信业务经营许可证:沪B2-2017116
© 2014-2026 上海东方报业有限公司




