- +1
《中华人民共和国企业破产法(修订草案)》(附条文对照表)
“”企业破产法(修订草案)征求意见
十四届全国人大常委会第十七次会议对《中华人民共和国企业破产法(修订草案)》进行了审议。现将《中华人民共和国企业破产法(修订草案)》公布,社会公众可以直接登录中国人大网(www.npc.gov.cn)或国家法律法规数据库(flk.npc.gov.cn)提出意见,也可以将意见寄送全国人大常委会法制工作委员会(北京市西城区前门西大街1号,邮编:100805。信封上请注明企业破产法修订草案征求意见)。征求意见期限为30日。
全国人大常委会法制工作委员会
2025年9月12日
中华人民共和国企业破产法(修订草案)
目 录
第一章 总则
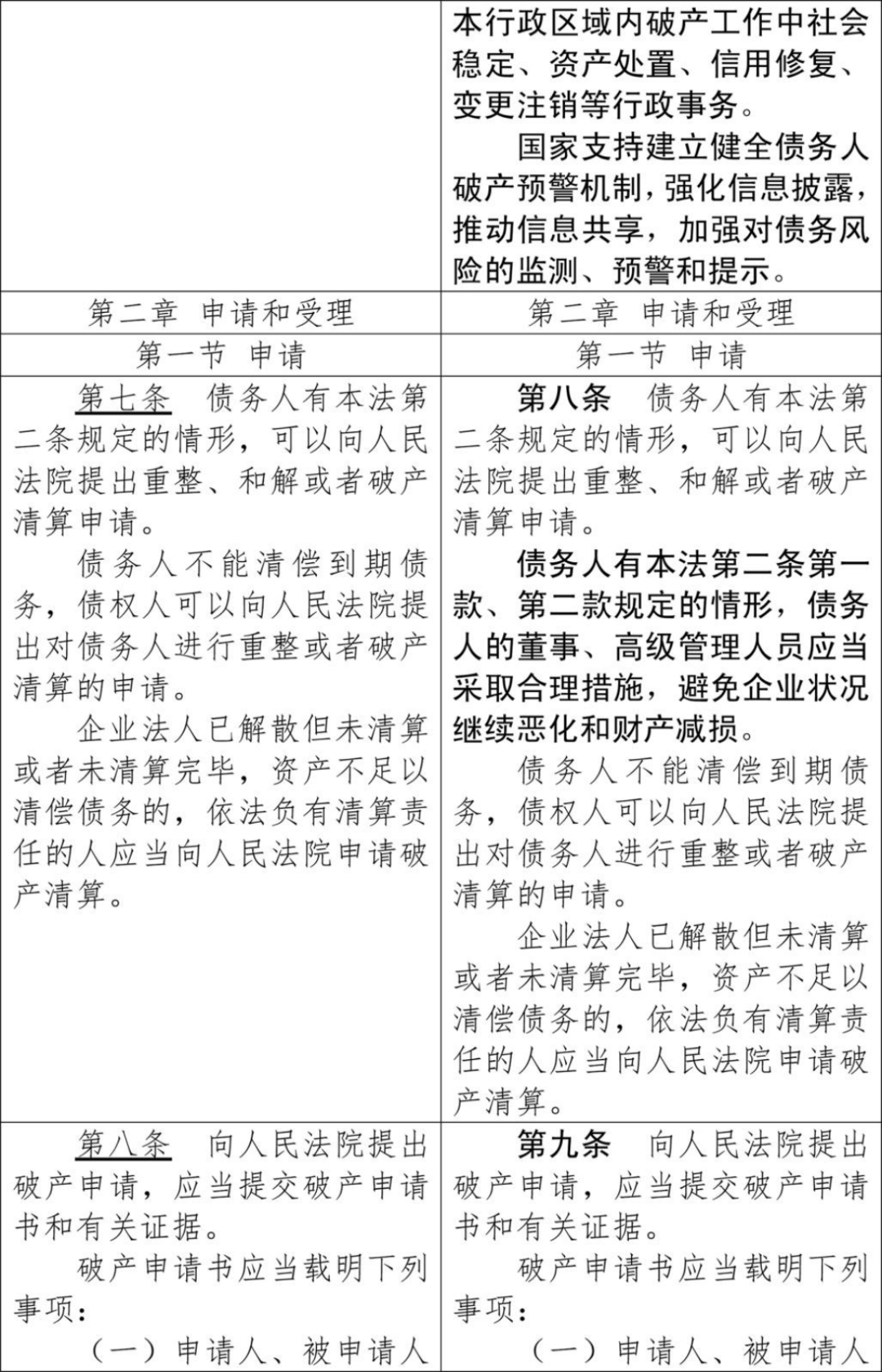
第二章 申请和受理
第一节 申请
第二节 受理
第三章 管理人
第四章 债务人财产
第五章 破产费用和共益债务
第六章 债权申报
第七章 债权人会议
第一节 一般规定
第二节 债权人委员会
第八章 重整
第一节 重整申请和审查
第二节 重整期间
第三节 重整计划的制定和批准
第四节 重整计划的执行和监督
第九章 和解
第十章 破产清算
第一节 破产宣告
第二节 变价和分配
第三节 破产程序的终结
第十一章 小型微型企业破产程序的特别规定
第十二章 合并破产
第十三章 金融机构破产
第十四章 跨国破产的司法合作
第十五章 法律责任
第十六章 附则
第一章 总则
第一条 为规范企业破产程序,公平清理债权债务,保护债权人和债务人的合法权益,促进市场经营主体优胜劣汰和资源优化配置,防范化解重大风险,维护社会主义市场经济秩序,制定本法。
第二条 企业法人不能清偿到期债务,并且资产不足以清偿全部债务或者明显缺乏清偿能力的,依照本法规定清理债务。
企业法人有前款规定情形,或者有明显丧失清偿能力可能的,可以依照本法规定进行重整。
企业法人已经进入破产程序,该企业的自然人股东,因为企业债务承担连带责任而出现前两款情形的(以下称连带个人债务人),可以依照本法规定清理债务。
第三条 破产案件由债务人住所地人民法院管辖,本法另有规定的除外。
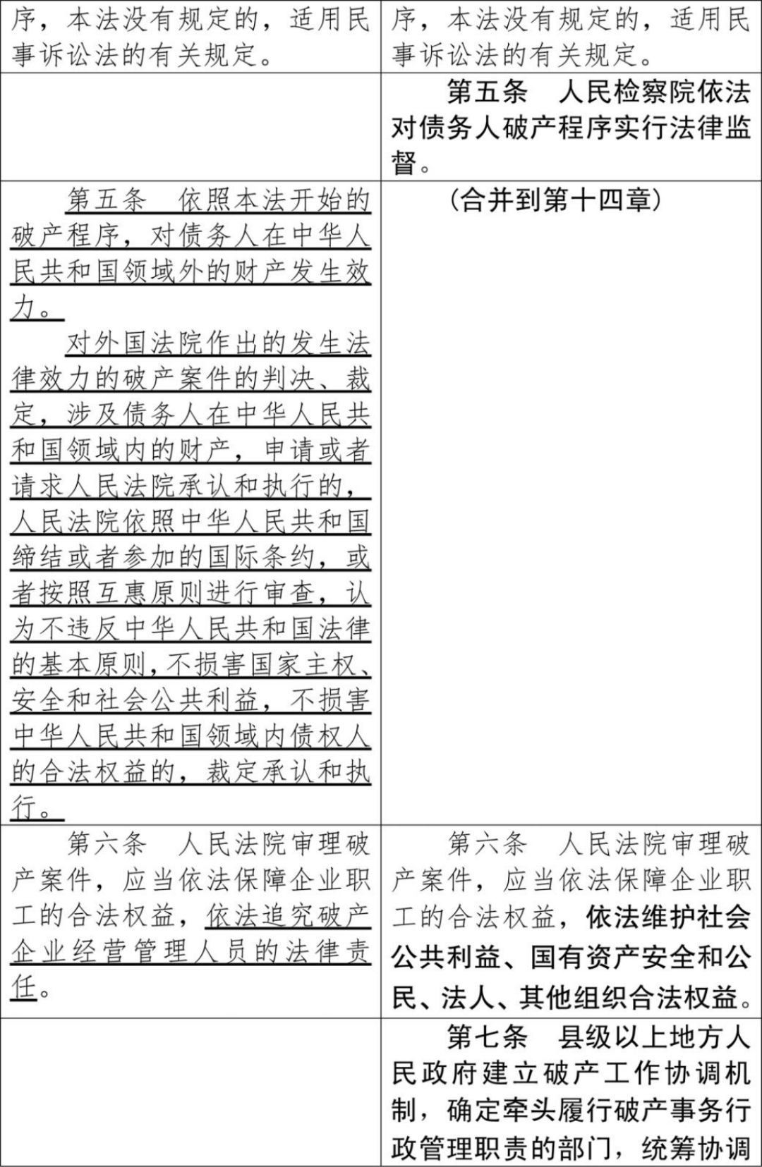
第四条 债务人破产程序,本法没有规定的,适用民事诉讼法的有关规定。
第五条 人民检察院依法对债务人破产程序实行法律监督。
第六条 人民法院审理破产案件,应当依法保障企业职工的合法权益,依法维护社会公共利益、国有资产安全和公民、法人、其他组织合法权益。
第七条 县级以上地方人民政府建立破产工作协调机制,确定牵头履行破产事务行政管理职责的部门,统筹协调本行政区域内破产工作中社会稳定、资产处置、信用修复、变更注销等行政事务。
国家支持建立健全债务人破产预警机制,强化信息披露,推动信息共享,加强对债务风险的监测、预警和提示。
第二章 申请和受理
第一节 申请
第八条 债务人有本法第二条规定的情形,可以向人民法院提出重整、和解或者破产清算申请。
债务人有本法第二条第一款、第二款规定的情形,债务人的董事、高级管理人员应当采取合理措施,避免企业状况继续恶化和财产减损.
债务人不能清偿到期债务,债权人可以向人民法院提出对债务人进行重整或者破产清算的申请。
企业法人已解散但未清算或者未清算完毕,资产不足以清偿债务的,依法负有清算责任的人应当向人民法院申请破产清算。
第九条 向人民法院提出破产申请,应当提交破产申请书和有关证据。
破产申请书应当载明下列事项:
(一)申请人、被申请人的基本情况;
(二)申请目的;
(三)申请的事实和理由;
(四)人民法院认为应当载明的其他事项。
债务人提出申请的,还应当向人民法院提交财产状况说明、债务清册、债权清册、有关财务会计报告、职工安置预案、公司工会的意见以及职工工资的支付和社会保险费用的缴纳情况。
第十条 人民法院受理破产申请前,申请人可以请求撤回申请。
第十一条 申请人提出破产申请后至人民法院作出裁定前,债务人的财产存在贬值或者被恶意转移等紧急情况的,债权人、债务人可以申请对债务人财产采取中止执行或者保全措施。人民法院应当及时作出是否批准的裁定。必要时,人民法院可以要求提出上述中止申请的债权人、债务人提供担保。
人民法院作出裁定后,利害关系人可以向人民法院提出异议。异议成立的,人民法院应当裁定恢复执行或者解除保全。
人民法院裁定不受理破产申请的,依照本条第一款中止的执行程序自动恢复,采取的保全措施应予解除。
第二节 受理
第十二条 债权人提出破产申请的,人民法院应当自收到申请之日起五日内通知债务人。债务人对申请有异议的,应当自收到人民法院通知之日起七日内向人民法院提出。人民法院应当自异议期满之日起十日内裁定是否受理。
除前款规定的情形外,人民法院应当自收到破产申请之日起十五日内裁定是否受理。
有特殊情况需要延长前两款规定的裁定受理期限的,经上一级人民法院批准,可以延长十五日。
企业借用国际金融组织和外国政府主权贷款的,在落实还款责任前,人民法院暂不受理针对该企业的破产申请。
第十三条 人民法院受理破产申请的,应当自裁定作出之日起五日内送达申请人。
债权人提出申请的,人民法院应当自裁定作出之日起五日内送达债务人.债务人应当自裁定送达之日起十五日内,向人民法院提交财产状况说明、债务清册、债权清册、有关财务会计报告以及职工工资的支付和社会保险费用的缴纳情况等材料。
第十四条 人民法院裁定不受理破产申请的,应当自裁定作出之日起五日内送达申请人并说明理由.申请人对裁定不服的,可以自裁定送达之日起十日内向上一级人民法院提起上诉。
人民法院受理破产申请后至破产宣告前,经审查发现债务人在破产申请受理时不符合本法第二条规定情形的,可以裁定驳回申请.但是,破产案件受理后债务人符合本法第二条规定情形的除外。
申请人对前款规定的裁定不服的,可以自裁定送达之日起十日内向上一级人民法院提起上诉。
第十五条 人民法院裁定受理破产申请的,应当同时指定管理人。
第十六条 人民法院应当自裁定受理破产申请之日起二十五日内通知已知债权人和债务人主管税务机关,并予以公告。
通知和公告应当载明下列事项:
(一)申请人、被申请人的名称或者姓名;
(二)人民法院受理破产申请的时间;
(三)申报债权的期限、地点和注意事项;
(四)管理人的名称或者姓名及其处理事务的地址;
(五)债务人的债务人或者财产持有人应当向管理人清偿债务或者交付财产的要求;
(六)第一次债权人会议召开的时间和地点;
(七)人民法院认为应当通知和公告的其他事项.
第十七条 自人民法院受理破产申请的裁定送达债务人之日起至破产程序终结之日,债务人的有关人员承担下列义务:
(一)妥善保管其占有和管理的财产、印章和账簿、文书等资料并按规定移交管理人;
(二)根据人民法院、管理人的要求进行工作,并如实回答询问;
(三)列席债权人会议并如实回答债权人的询问;
(四)未经人民法院许可,不得离开住所地;
(五)不得新任其他企业的董事、监事、高级管理人员.
前款所称有关人员,是指企业的法定代表人;经人民法院决定,可以包括企业的财务管理人员和其他经营管理人员。
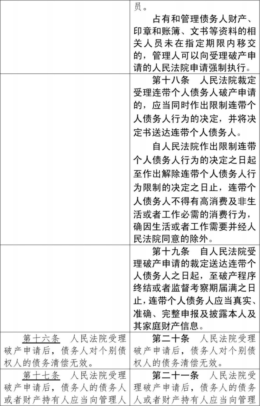
占有和管理债务人财产、印章和账簿、文书等资料的相关人员未在指定期限内移交的,管理人可以向受理破产申请的人民法院申请强制执行。
第十八条 人民法院裁定受理连带个人债务人破产申请的,应当同时作出限制连带个人债务人行为的决定,并将决定书送达连带个人债务人.
自人民法院作出限制连带个人债务人行为的决定之日起至作出解除连带个人债务人行为限制的决定之日止,连带个人债务人不得有高消费及非生活或者工作必需的消费行为,确因生活或者工作需要并经人民法院同意的除外。
第十九条 自人民法院受理破产申请的裁定送达连带个人债务人之日起,至破产程序终结或者监督考察期届满之日止,连带个人债务人应当真实、准确、完整申报及披露本人及其家庭财产信息。
第二十条 人民法院受理破产申请后,债务人对个别债权人的债务清偿无效。
第二十一条 人民法院受理破产申请后,债务人的债务人或者财产持有人应当向管理人清偿债务或者交付财产。
债务人的债务人或者财产持有人故意违反前款规定向债务人清偿债务或者交付财产,使债权人受到损失的,不免除其清偿债务或者交付财产的义务。
第二十二条 人民法院受理破产申请后,管理人对破产申请受理前成立而债务人和对方当事人均未履行完毕的合同有权决定是否继续履行,并通知对方当事人。管理人自破产申请受理之日起二个月内未通知对方当事人,或者自收到对方当事人催告之日起三十日内未答复的,视为拒绝履行,但双方协商一致的除外。
许可人进入破产程序的知识产权许可合同,出租人进入破产程序的用于生活居住的房屋租赁合同、对承租人营业有重大影响的不动产租赁合同,不适用前款规定。
管理人决定继续履行合同的,对方当事人应当履行;但是,对方当事人有权要求管理人提供担保。管理人不提供担保的,视为拒绝履行。
经对方当事人同意,管理人可以一并转让合同的权利义务。
第二十三条 人民法院受理破产申请后,管理人决定停止债务人营业的,对债务人与职工订立的未到期劳动合同有权决定是否继续履行;拒绝履行的,应当通知当事人。
第二十四条 人民法院受理破产申请后,有关债务人财产的保全措施应当解除,执行程序应当中止。管理人可依据受理破产裁定书和指定管理人决定书申请解除保全措施和中止执行,相关机关应当向管理人移交债务人财产或者其处分权。
前款规定的保全措施、执行程序包括人民法院在民事、行政诉讼中采取的保全措施和执行程序,人民法院、行政机关行政强制中为实现债务人财产给付的强制措施和强制执行,税务机关、海关采取的税收保全措施、强制执行。
第二十五条 人民法院受理破产申请后,已经开始而尚未终结的有关债务人的民事诉讼或者仲裁应当中止;在管理人接管债务人的财产后,该诉讼或者仲裁继续进行。
第二十六条 人民法院受理破产申请后,有关债务人财产的民事诉讼,只能向受理破产申请的人民法院提起。
当事人之间存在仲裁协议的,按照约定申请仲裁,但仲裁协议无效的除外。
人民法院受理破产申请后,有关债务人的税收争议及劳动争议,应当直接向受理破产申请的人民法院提起诉讼。
第二十七条 相关主体依照本法对管理人提起的损害赔偿诉讼,应当向受理破产申请的人民法院提起。
第二十八条 自人民法院受理破产申请之日起,债务人对外享有债权的诉讼时效中断。
第三章 管理人
第二十九条 管理人是在破产程序中管理债务人破产事务的主体。管理人依照本法规定独立执行职务,维护债权人、债务人以及利害关系人的合法权益和社会公共利益,向人民法院报告工作,并接受债权人会议和债权人委员会的监督。
履行破产事务行政管理职责的部门或者其工作人员可以在债务人财产不足以支付破产费用的破产案件中担任管理人,但相关工作人员不得领取报酬。
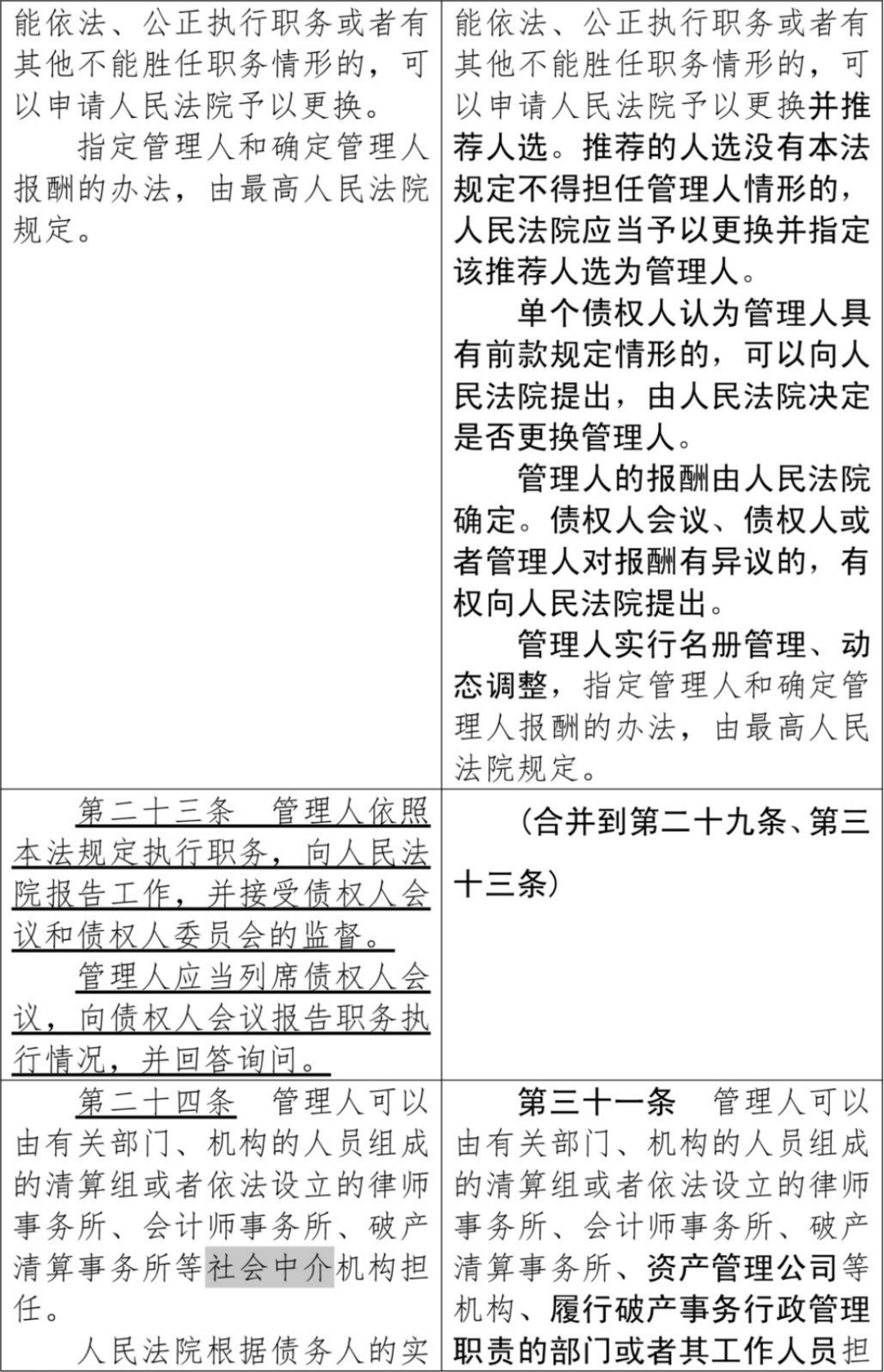
第三十条 管理人由人民法院指定。
债权人会议认为管理人不能依法、公正执行职务或者有其他不能胜任职务情形的,可以申请人民法院予以更换并推荐人选.推荐的人选没有本法规定不得担任管理人情形的,人民法院应当予以更换并指定该推荐人选为管理人。
单个债权人认为管理人具有前款规定情形的,可以向人民法院提出,由人民法院决定是否更换管理人。
管理人的报酬由人民法院确定.债权人会议、债权人或者管理人对报酬有异议的,有权向人民法院提出。
管理人实行名册管理、动态调整,指定管理人和确定管理人报酬的办法,由最高人民法院规定。
第三十一条 管理人可以由有关部门、机构的人员组成的清算组或者依法设立的律师事务所、会计师事务所、破产清算事务所、资产管理公司等机构、履行破产事务行政管理职责的部门或者其工作人员担任。
人民法院根据债务人的实际情况,可以在征询有关机构的意见后,指定该机构具备相关专业知识并取得执业资格的人员担任管理人。
有下列情形之一的,不得担任管理人:
(一)因故意犯罪受过刑事处罚;
(二)曾被吊销相关专业执业证书;
(三)具有严重失信不良记录且尚未修复;
(四)与本案有利害关系;
(五)人民法院认为不宜担任管理人的其他情形。
个人担任管理人的,应当参加执业责任保险。
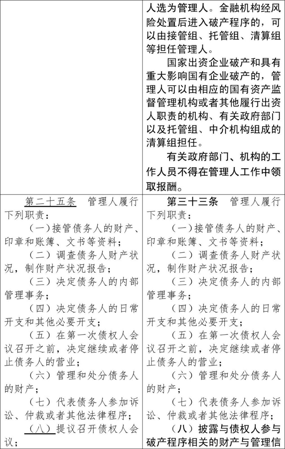
第三十二条 金融机构、国家出资企业和具有重大影响国有企业破产的,人民法院指定管理人应当听取相关国务院金融管理部门、国有资产监督管理机构或者其他履行出资人职责的机构的意见,结合案件具体情况,采取适当方式指定。
金融机构破产的,国务院金融管理部门可以向人民法院推荐管理人,推荐人选没有本法规定不得担任管理人情形的,人民法院应当指定该推荐人选为管理人。金融机构经风险处置后进入破产程序的,可以由接管组、托管组、清算组等担任管理人。
国家出资企业破产和具有重大影响国有企业破产的,管理人可以由相应的国有资产监督管理机构或者其他履行出资人职责的机构、有关政府部门以及托管组、中介机构组成的清算组担任。
有关政府部门、机构的工作人员不得在管理人工作中领取报酬。
第三十三条 管理人履行下列职责:
(一)接管债务人的财产、印章和账簿、文书等资料;
(二)调查债务人财产状况,制作财产状况报告;
(三)决定债务人的内部管理事务;
(四)决定债务人的日常开支和其他必要开支;
(五)在第一次债权人会议召开之前,决定继续或者停止债务人的营业;
(六)管理和处分债务人的财产;
(七)代表债务人参加诉讼、仲裁或者其他法律程序;
(八)披露与债权人参与破产程序相关的财产与管理信息;
(九)提议召开债权人会议;
(十)代表债务人依法履行纳税申报、开具发票等涉税义务;
(十一)列席债权人会议,向债权人会议报告职务执行情况,并回答询问;
(十二)本法规定或者人民法院认为管理人应当履行的其他职责.
管理人依法履行职责,有关单位和个人应当配合.
本法对管理人的职责另有规定的,适用其规定.
第三十四条 在第一次债权人会议召开之前,管理人决定继续或者停止债务人的营业或者有本法第九十四条规定行为之一的,应当经人民法院许可.
第三十五条 管理人应当勤勉尽责,忠实执行职务.
第三十六条 管理人经人民法院许可,可以聘用必要的工作人员.
第三十七条 管理人没有正当理由不得辞去职务.管理人辞去职务应当经人民法院许可.
第三十八条 国务院及县级以上地方人民政府有关部门按照职责对担任管理人的机构和个人依法加强监督管理.
第三十九条 县级以上人民政府根据需要设立破产保障基金,用于保障债务人财产不足以支付破产费用的案件的破产费用支付.破产保障基金由下列资金构成:
(一)政府财政资金;
(二)管理人报酬中按一定比例提取的资金;
(三)自然人、法人或者非法人组织自愿捐赠的资金;
(四)基金利息;
(五)基金其他合法收入.
破产保障基金的管理和使用办法由最高人民法院会同有关国家机关制定.
第四章 债务人财产
第四十条 破产申请受理时属于债务人的全部财产,以及破产申请受理后至破产程序终结前债务人取得的财产,为债务人财产.
第四十一条 债务人被宣告破产的,共有财产应当分割.债务人重整或者和解的,基于重整或者和解的需要,共有财产可以分割.
第四十二条 人民法院受理破产申请前一年内,涉及债务人财产的下列行为,管理人有权请求人民法院予以撤销:
(一)放弃债权的;
(二)放弃债权担保的;
(三)无偿转让财产的;
(四)延长到期债权履行期限的;
(五)无偿处分财产权益的其他行为。
受益人与债务人存在关联关系的,本条规定的可撤销期间为人民法院受理破产申请前二年内。
第四十三条 人民法院受理破产申请前一年内,涉及债务人财产的下列行为,管理人有权请求人民法院予以撤销:
(一)以明显不合理的价格进行交易的;
(二)为他人债务提供担保或者加入他人债务的。
受益人与债务人存在关联关系的,本条规定的可撤销期间为人民法院受理破产申请前二年内。
第四十四条 人民法院受理破产申请前一年内,涉及债务人财产的下列行为,管理人有权请求人民法院予以撤销:
(一)为自身没有财产担保的债务提供财产担保的;
(二)对未到期的债务提前清偿的。
债务人为自己提供纳税担保的,不属于前款规定的可撤销范围。
债务人订立合同的同时约定以自身财产提供担保,担保权设立或者对抗效力的取得发生在本条第一款规定的期限内,但未超过合理期限的,不属于本条第一款第一项规定的情形。
第四十五条 人民法院受理破产申请前六个月内,债务人有本法第二条第一款规定的情形,仍对个别债权人进行清偿的,管理人有权请求人民法院予以撤销.但是,个别清偿不损害其他债权人利益的除外。
债务人经诉讼、仲裁、执行程序对债权人进行的个别清偿,不属于前款规定的可撤销行为.但是,债务人与债权人恶意串通损害其他债权人利益的除外。
受益人与债务人存在关联关系的,本条规定行为的可撤销期间为人民法院受理破产申请前一年内。
第四十六条 有下列情形之一的,属于本法第四十五条规定的个别清偿不损害其他债权人利益的情形:
(一)在本法第四十五条规定的可撤销期间内,债务人与债权人订立双务合同并已履行完毕;
(二)债务人为维系正常生产经营而作出的清偿;
(三)债务人对以自有财产设定担保物权的债权在担保物的价值内进行清偿;
(四)债务人依法支付职工的工资、医疗、伤残补助、抚恤费用以及经济补偿、赔偿金的;
(五)债务人依法支付人身损害赔偿金、抚养费、赡养费、扶养费的;
(六)债务人缴纳社会保险费和税款的;
(七)其他不损害其他债权人利益的个别清偿行为。
第四十七条 撤销权自管理人知道或者应当知道撤销事由之日起一年内行使。
管理人未行使撤销权的,债权人知道或者应当知道管理人未行使撤销权之日起一年内有权提起诉讼,请求撤销债务人上述行为,追回的财产应当归入债务人财产。
第四十八条 涉及债务人财产的下列行为无效:
(一)为逃避债务而隐匿、转移财产的;
(二)虚构债务或者承认不真实的债务的.
第四十九条 因本法第四十二条、第四十三条、第四十四条、第四十五条或者第四十八条规定的行为而取得的债务人的财产,管理人有权追回。
第五十条 人民法院受理破产申请后,债务人的出资人尚未完全履行出资义务的,管理人应当要求该出资人缴纳所认缴的出资,而不受出资期限的限制。
第五十一条 债务人的董事、监事和高级管理人员从企业获取的非正常收入和侵占的企业财产,管理人应当追回。
第五十二条 人民法院受理破产申请后,管理人可以通过清偿债务或者提供为债权人接受的担保,取回质物、留置物。
前款规定的债务清偿或者替代担保,在质物或者留置物的价值低于被担保的债权额时,以该质物或者留置物当时的市场价值为限。
第五十三条 人民法院受理破产申请后,债务人占有的不属于债务人的财产,该财产的权利人可以通过管理人取回.但是,本法另有规定的除外。
第五十四条 债务人占有的他人财产毁损、灭失,因此获得的保险金、赔偿金、代偿物尚未交付给债务人,或者虽已交付给债务人但能与债务人财产区分的,权利人有权取回就此获得的保险金、赔偿金、代偿物。
保险金、赔偿金、代偿物已经交付给债务人且不能与债务人财产区分的,按照以下规定处理:
(一)财产毁损、灭失发生在破产申请受理前的,权利人因财产损失形成的债权,作为普通破产债权清偿;
(二)财产毁损、灭失发生在破产申请受理后的,因管理人或者相关人员执行职务导致权利人损害产生的债务,作为共益债务清偿。
债务人占有的他人财产毁损、灭失,没有获得相应的保险金、赔偿金、代偿物,或者保险金、赔偿金、代偿物不足以弥补其损失的部分,按照本条第二款处理。
第五十五条 人民法院受理破产申请时,出卖人已将买卖标的物向作为买受人的债务人发运,债务人尚未收到且未付清全部价款的,出卖人可以取回在运途中的标的物.但是,管理人可以支付全部价款,请求出卖人交付标的物。
第五十六条 债权人在破产申请受理前对债务人负有债务的,可以向管理人主张抵销.但是,有下列情形之一的,不得抵销:
(一)债务人的债务人在破产申请受理后取得他人对债务人的债权的;
(二)债权人已知债务人有不能清偿到期债务或者破产申请的事实,对债务人负担债务的;但是,债权人因为法律规定或者有破产申请一年前所发生的原因而负担债务的除外;
(三)债务人的债务人已知债务人有不能清偿到期债务或者破产申请的事实,对债务人取得债权的;但是,债务人的债务人因为法律规定或者有破产申请一年前所发生的原因而取得债权的除外;
(四)因债权人侵害债务人生命权、身体权、健康权而负有的惩罚性赔偿之外的债务。
第五十七条 下列债务不得与债务人对其负有的债务抵销:
(一)债务人的股东因欠缴出资或者抽逃出资对债务人所负的债务;
(二)债务人的股东、实际控制人滥用股东权利或者关联关系损害公司利益对债务人所负的债务。
第五十八条 依法采取终止净额结算的合格金融交易,不适用本法第二十二条、第四十三条至第四十五条的规定.合格金融交易范围由法律、行政法规规定或者国务院金融管理部门确定.
第五十九条 人民法院裁定受理破产申请当日,债务人通过银行等机构已向支付、清算结算系统提交并进入清算、结算程序的支付指令不得撤销,银行等机构应当按照指令支付.但是,银行等机构已经接到受理破产申请裁定的除外。
第五章 破产费用和共益债务
第六十条 人民法院受理破产申请后发生的下列费用,为破产费用:
(一)破产案件的诉讼费用;
(二)调查、归集、管理、变价和分配债务人财产的费用;
(三)管理人经人民法院许可聘用的工作人员的费用,债权人会议同意其作为破产费用的;
(四)管理人报酬;
(五)破产程序终结后为追收破产财产、追加分配而支出的费用。
下列为保障破产程序顺利进行而支出的费用,参照破产费用处理:
(一)人民法院裁定受理破产申请时,债务人尚未支付的公司强制清算费用;
(二)人民法院裁定受理破产申请时,未终结的执行程序中产生的评估费、公告费、保管费等执行费用,其利益为债权人在破产程序中所承受的部分。
第六十一条 人民法院受理破产申请后发生的下列债务,为共益债务:
(一)因管理人或者债务人请求对方当事人履行双方均未履行完毕的合同所产生的债务;
(二)债务人财产受无因管理所产生的债务;
(三)因债务人不当得利所产生的债务;
(四)因债务人继续营业而产生的债务、劳动报酬和社会保险费用;
(五)管理人或者相关人员执行职务造成损害所产生的债务;
(六)债务人财产致人损害所产生的债务;
(七)委托合同的委托人进入破产程序,受托人知道该事实,委托合同终止将损害委托人利益的,受托人继续履行委托事务而产生的债务;
(八)其他因维护债权人共同利益而发生的债务。
第六十二条 破产申请受理后,为债务人继续营业而产生的借款及其他融资债务属于共益债务。经对债务人特定财产享有担保权的权利人同意,本条规定的共益债务债权人可以优先于该担保权人受偿。
第六十三条 破产费用和共益债务由债务人财产随时清偿。
债务人财产不足以清偿所有破产费用和共益债务的,先行清偿破产费用。
债务人财产不足以清偿所有破产费用或者共益债务的,按照比例清偿。
债务人财产不足以清偿破产费用的,管理人应当提请人民法院宣告债务人破产并终结破产程序。人民法院应当自收到请求之日起十五日内裁定宣告债务人破产,终结破产程序,并予以公告。
第六章 债权申报
第六十四条 因人民法院受理破产申请前发生的法律事实而成立的债权,其债权人依照本法规定的程序行使权利。
第六十五条 人民法院受理破产申请后,应当确定债权人申报债权的期限.债权申报期限自人民法院发布受理破产申请公告之日起计算,最短不得少于三十日,最长不得超过三个月。
债权人申报债权或者补充申报债权后,管理人应当及时进行审查。
第六十六条 未到期的债权,在破产申请受理时视为到期。
第六十七条 附条件、附期限的债权和诉讼、仲裁未决的债权,债权人可以申报。
第六十八条 债权人应当在人民法院确定的债权申报期限内向管理人申报债权。
债务人所欠职工的工资和医疗、伤残补助、抚恤费用,所欠的社会保险费用,以及法律、行政法规规定应当支付给职工的经济补偿、赔偿金,不必申报,由管理人调查后列出清单并予以公示。
职工、债权人、债务人对管理人调查公示的前款规定的费用金额有异议的,有权要求管理人更正;管理人不予更正的,上述主体有权向人民法院提起诉讼。
第六十九条 债权人申报债权时,应当书面说明债权的数额和有无财产担保,并提交有关证据。申报的债权是连带债权的,应当说明。
第七十条 连带债权人可以由其中一人代表全体连带债权人申报债权,也可以共同申报债权。
第七十一条 债务人的担保人或者其他连带债务人已经代替债务人清偿债务的,以其对债务人的求偿权申报债权。
债务人的担保人或者其他连带债务人尚未代替债务人清偿债务的,以其对债务人的将来求偿权申报债权。但是,债权人已经向管理人申报全部债权的除外。
第七十二条 连带债务人数人被裁定适用本法规定的程序的,其债权人有权就全部债权分别在各破产案件中申报债权。
第七十三条 管理人或者债务人依照本法规定拒绝履行合同的,对方当事人以因合同拒绝履行所产生的损害赔偿请求权申报债权。
第七十四条 债务人是委托合同的委托人,被裁定适用本法规定的程序,受托人不知该事实,继续处理委托事务的,受托人以由此产生的请求权申报债权。
第七十五条 债务人是票据的出票人,被裁定适用本法规定的程序,该票据的付款人继续付款或者承兑的,付款人以由此产生的请求权申报债权。
第七十六条 人民法院受理对债务人、抵押人的破产申请时,最高额抵押权人的债权确定。
最高额质权、最高额保证的债权确定适用前款规定。
第七十七条 依照民法典第三百九十六条规定设定的抵押,人民法院受理对抵押人的破产申请时,动产抵押财产确定。
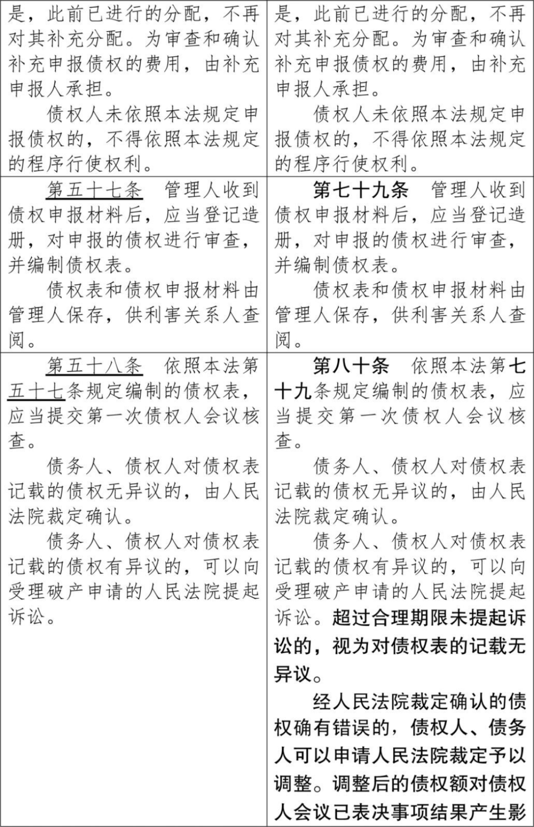
第七十八条 在人民法院确定的债权申报期限内,债权人未申报债权的,可以在破产财产最后分配前补充申报;但是,此前已进行的分配,不再对其补充分配.为审查和确认补充申报债权的费用,由补充申报人承担。
债权人未依照本法规定申报债权的,不得依照本法规定的程序行使权利。
第七十九条 管理人收到债权申报材料后,应当登记造册,对申报的债权进行审查,并编制债权表。
债权表和债权申报材料由管理人保存,供利害关系人查阅。
第八十条 依照本法第七十九条规定编制的债权表,应当提交第一次债权人会议核查。
债务人、债权人对债权表记载的债权无异议的,由人民法院裁定确认。
债务人、债权人对债权表记载的债权有异议的,可以向受理破产申请的人民法院提起诉讼.超过合理期限未提起诉讼的,视为对债权表的记载无异议。
经人民法院裁定确认的债权确有错误的,债权人、债务人可以申请人民法院裁定予以调整.调整后的债权额对债权人会议已表决事项结果产生影响的,人民法院应当重新计算表决结果。
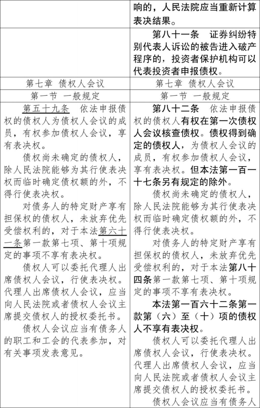
第八十一条 证券纠纷特别代表人诉讼的被告进入破产程序的,投资者保护机构可以代表投资者申报债权。
第七章 债权人会议
第一节 一般规定
第八十二条 依法申报债权的债权人有权在第一次债权人会议核查债权.债权得到确定的债权人,为债权人会议的成员,有权参加债权人会议,享有表决权.但本法第一百一十七条另有规定的除外。
债权尚未确定的债权人,除人民法院能够为其行使表决权而临时确定债权额的外,不得行使表决权。
对债务人的特定财产享有担保权的债权人,未放弃优先受偿权利的,对于本法第八十四条第一款第七项、第十项规定的事项不享有表决权。
本法第一百六十二条第一款第(六)至(十)项的债权人不享有表决权。
债权人可以委托代理人出席债权人会议,行使表决权.代理人出席债权人会议,应当向人民法院或者债权人会议主席提交债权人的授权委托书。
债权人会议应当有债务人的职工和工会的代表参加,对有关事项发表意见。
第八十三条 债权人会议设主席一人,由债权人推选并经人民法院指定;推选不成的,由人民法院从债权人中直接指定。
债权人会议主席主持债权人会议。
第八十四条 债权人会议行使下列职权:
(一)核查债权;
(二)申请人民法院更换管理人并推荐人选,审查管理人的费用和报酬;
(三)监督管理人;
(四)选任和更换债权人委员会成员;
(五)决定继续或者停止债务人的营业,为继续营业借款;
(六)通过重整计划;
(七)通过和解协议;
(八)通过债务人财产的管理方案;
(九)通过破产财产的变价方案;
(十)通过破产财产的分配方案;
(十一)决定对债权人利益有重大影响的债务人财产的处分;
(十二)人民法院认为应当由债权人会议行使的其他职权。
债权人会议应当对所议事项的决议作成会议记录。
第八十五条 第一次债权人会议由人民法院召集,自债权申报期限届满之日起十五日内召开。债权债务关系复杂的破产案件,经管理人申请,人民法院可以决定延长至三十日。
以后的债权人会议,在人民法院认为必要时,或者管理人、债权人委员会、占债权总额四分之一以上的债权人向债权人会议主席提议时召开。
第八十六条 召开债权人会议,管理人应当提前十五日通知已知的债权人,并将需审议、表决事项的具体内容提前三日告知已知债权人。
债权人会议以现场方式或者在线网络视频方式召开。经第一次债权人会议同意,以后的债权人会议也可以以其他方式召开。
采用非现场方式表决的,管理人应当在表决后三日内,将表决结果以信函、电子邮件等方式告知债权人。
第八十七条 债权人会议的决议,由出席会议的对相关事项有表决权的债权人过半数通过,并且其所代表的债权额占对相关事项有表决权的债权总额二分之一以上。但是,本法另有规定的除外。
债权人认为债权人会议的决议违反法律规定,损害其利益的,可以自债权人知道或者应当知道会议决议之日起十五日内,请求人民法院裁定撤销该决议并责令债权人会议依法重新作出决议。
债权人会议的决议,对于全体债权人均有约束力。
第八十八条 本法第八十四条第一款第八项、第九项所列事项,经债权人会议表决未通过的,由人民法院裁定。
本法第八十四条第一款第十项所列事项,经债权人会议二次表决仍未通过的,由人民法院裁定。
对前两款规定的裁定,人民法院可以在债权人会议上宣布或者另行通知债权人。
第八十九条 债权人对人民法院依照本法第八十八条第一款作出的裁定不服的,债权额占无财产担保债权总额二分之一以上的债权人对人民法院依照本法第八十八条第二款作出的裁定不服的,可以自裁定宣布之日或者收到通知之日起十五日内向该人民法院申请复议。复议期间不停止裁定的执行。
第九十条 单个债权人有权查阅债务人财产状况报告、债权人会议决议、债权人委员会决议、管理人监督报告等参与破产程序所必需的债务人财产和经营信息资料。管理人无正当理由不提供的,债权人可以请求人民法院作出决定;人民法院应当在五日内作出决定。
上述信息资料涉及商业秘密的,债权人应当依法承担保密义务或者签署保密协议;涉及国家秘密的应当依照相关法律规定处理。
第二节 债权人委员会
第九十一条 债权人会议可以决定设立债权人委员会。债权人委员会由债权人会议选任的债权人代表和一名债务人的职工代表或者工会代表组成。债权人委员会成员为三至十九人。
人民法院受理破产申请前已经成立金融机构债权人委员会的,法院可以指定金融机构债权人委员会成员担任债权人委员会成员,指定的人数不得超过债权人委员会成员的三分之一。
债权人委员会成员应当经人民法院书面决定认可。
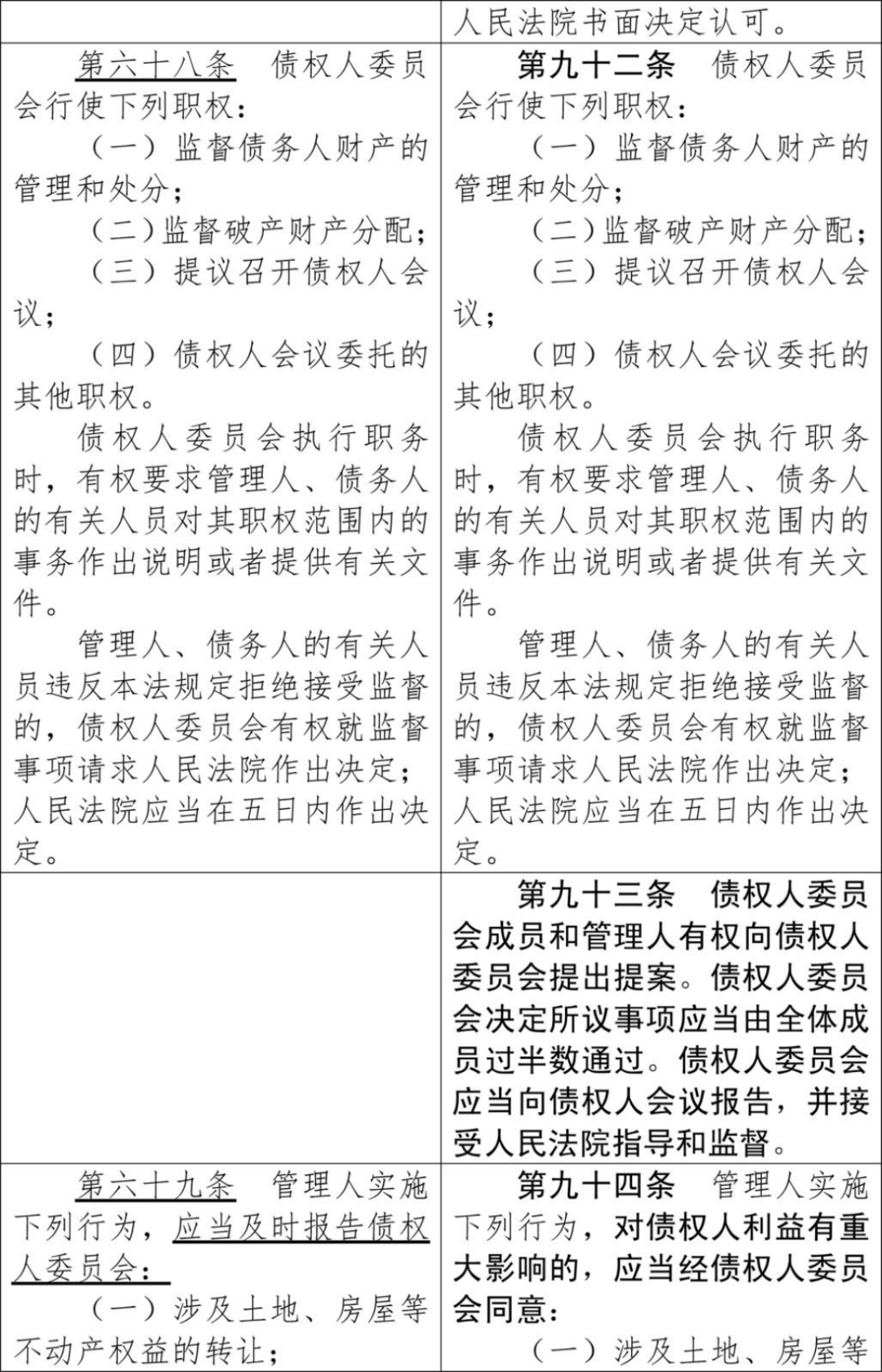
第九十二条 债权人委员会行使下列职权:
(一)监督债务人财产的管理和处分;
(二)监督破产财产分配;
(三)提议召开债权人会议;
(四)债权人会议委托的其他职权。
债权人委员会执行职务时,有权要求管理人、债务人的有关人员对其职权范围内的事务作出说明或者提供有关文件。
管理人、债务人的有关人员违反本法规定拒绝接受监督的,债权人委员会有权就监督事项请求人民法院作出决定;人民法院应当在五日内作出决定。
第九十三条 债权人委员会成员和管理人有权向债权人委员会提出提案.债权人委员会决定所议事项应当由全体成员过半数通过.债权人委员会应当向债权人会议报告,并接受人民法院指导和监督。
第九十四条 管理人实施下列行为,对债权人利益有重大影响的,应当经债权人委员会同意:
(一)涉及土地、房屋等不动产权益的转让;
(二)探矿权、采矿权、知识产权、数据资产等财产权益的转让;
(三)全部库存或者营业的转让;
(四)借款;
(五)设定财产担保;
(六)债权和有价证券的转让;
(七)履行债务人和对方当事人均未履行完毕的合同;
(八)放弃权利;
(九)担保物的取回;
(十)对债权人利益有重大影响的其他财产处分行为。
管理人应当于处分前十日书面报告债权人委员会,作出相应说明并提供依据。债权人委员会认为管理人实施的行为不符合债权人会议决议的,有权要求管理人纠正。管理人拒绝纠正的,债权人委员会可以请求人民法院作出决定。
未设立债权人委员会的,管理人实施本条第一款规定的行为应当及时报告人民法院。
第八章 重整
第一节 重整申请和审查
第九十五条 债务人或者债权人可以依照本法规定,直接向人民法院申请对债务人进行重整。
债权人申请对债务人进行破产清算的,在人民法院受理破产申请后、宣告债务人破产前,债权人、债务人或者出资额占债务人注册资本十分之一以上的出资人,可以向人民法院申请重整。
第九十六条 人民法院在审查重整申请时,可以组织申请人、被申请人听证。债权人、债务人的出资人、意向投资人等利害关系人经人民法院准许,可以参加听证。
听证期间不计入重整申请审查期限。
债务人为上市公司的,人民法院在受理重整申请前,应当听取国务院证券监督管理机构的意见。
第九十七条 申请人向人民法院提出重整申请时,除依照本法第九条规定提交材料外,还应当提交债务人具有重整价值和重整可行性的相关材料。
第九十八条 有未来可预期收入的连带个人债务人,可以向人民法院申请重整,同时提交重整可行性报告或者重整计划草案。
重整计划草案除应当包括本法第一百一十五条规定的相关内容以外,还应当包括不可免除的债务的清偿方案。重整计划执行期限不得超过五年。
第九十九条 人民法院经审查认为重整申请符合本法规定的,应当裁定债务人重整,并予以公告。
第一百条 申请重整前,债务人及其出资人与债权人、意向投资人以及其他利害关系人可以进行以重整为目的的协商,达成重整协议或者制定初步重整计划草案。
债务人应当及时向参与协商的各方当事人披露制定重整协议或者制定初步重整计划草案所需要的信息,并确保信息真实、准确、完整。
第一百零一条 经协商达成重整协议,或者制定初步重整计划草案后,债务人可以向人民法院提出重整申请,并将重整协议内容直接纳入重整计划草案或者请求人民法院裁定批准初步重整计划草案。
债务人提起前款重整申请的,还应当提交重整协议、初步重整计划草案、预先表决情况、债权人书面意见等材料。
第一百零二条 依照本法第一百条达成重整协议后,当事人申请债务人重整的,人民法院裁定受理重整申请后,除本法第一百二十条规定外,其余事项应当适用本法关于重整的程序规定。
债务人请求人民法院裁定批准初步重整计划草案,人民法院经审查认为信息披露、草案内容、预先表决程序及其结果符合本法规定,且债务人申请时提交的财务报告等材料能够证明草案具有可行性的,应当裁定批准,终止重整程序,并予以公告。
第二节 重整期间
第一百零三条 自人民法院裁定债务人重整之日起至重整程序终止,为重整期间。
重整期间,信息披露义务人为管理人.债务人自行管理的,信息披露义务人为债务人.信息披露义务人应当向债权人、债务人的出资人及其他利害关系人等披露其参与程序所必需的信息.信息披露应当及时、有效,并确保披露的信息真实、准确、完整。
债权人、债务人的出资人及其他利害关系人认为信息披露不充分的,可以要求债务人或者管理人接受询问或者补充完善。
信息披露义务人还应当遵守其他法律、行政法规以及国务院证券监督管理机构或者国务院授权部门、证券交易场所等规定的信息披露的要求.
第一百零四条 在重整期间,经债务人申请,人民法院经审查,认为不损害债权人利益的,可以批准债务人在管理人的监督下自行管理财产和营业事务.
有前款规定情形的,依照本法规定已接管债务人财产和营业事务的管理人应当向债务人移交财产和营业事务,本法规定的管理人的职权由债务人行使.债务人的董事、监事、高级管理人员应当勤勉尽责,忠实执行职务.
第一百零五条 存在下列情形之一的,经管理人申请,人民法院可以批准终止债务人自行管理财产和营业事务:
(一)债务人存在欺诈、恶意减少财产或者其他显著不利于债权人的行为;
(二)债务人造成程序迟延或者产生其他严重不利后果;
(三)债权人会议认为债务人自行管理损害债权人利益,作出撤销债务人自行管理的决议;
(四)其他不应当继续由债务人自行管理的情形.
存在前款规定的情形而管理人未申请人民法院作出终止决定的,债权人等利害关系人可以向人民法院提出申请.
第一百零六条 经人民法院许可,在重整期间,管理人负责管理财产和营业事务的,可以聘任经营管理人员负责营业事务.自行管理的债务人可以聘用具备法律、财务等专业知识的人员提供重整所必需的专业服务.
第一百零七条 在重整期间,对债务人的特定财产享有的担保权暂停行使.但是,担保物有损坏或者价值明显减少,危害担保权人权利且管理人、债务人未提供与减少价值相应的担保或者补偿的,或者担保物不是重整所必需的,担保权人可以向人民法院请求恢复行使担保权.
人民法院应当自收到恢复行使担保权申请之日起三十日内作出裁定,担保权人、其他债权人、管理人、债务人对裁定不服的,可以自收到裁定书之日起十五日内向作出裁定的人民法院申请复议.
在重整期间,债务人或者管理人为继续营业而借款的,可以为该借款设定担保.
第一百零八条 债务人合法占有的他人财产,该财产的权利人在重整期间要求取回的,应当符合事先约定的条件.
第一百零九条 在重整期间,债务人的出资人不得请求投资收益分配.
在重整期间,债务人的控股股东、董事、监事、高级管理人员不得向第三人转让其持有的债务人的股权.但是,经人民法院同意的除外.
第一百一十条 在重整期间,有下列情形之一的,经管理人或者利害关系人请求,人民法院应当裁定终止重整程序,并宣告债务人破产:
(一)债务人的经营状况和财产状况继续恶化,缺乏挽救的可能性;
(二)债务人有欺诈、恶意减少债务人财产或者其他显著不利于债权人的行为,导致重整无法继续进行的;
(三)由于债务人的行为致使管理人无法执行职务.
第三节 重整计划的制定和批准
第一百一十一条 债务人或者管理人应当自人民法院裁定债务人重整之日起六个月内,同时向人民法院和债权人会议提交重整计划草案.
前款规定的期限届满,经债务人或者管理人请求,有正当理由的,人民法院可以裁定延期三个月.
债务人或者管理人未按期提出重整计划草案的,人民法院应当在上述期限届满后十五日内裁定终止重整程序,并宣告债务人破产.
第一百一十二条 债务人自行管理财产和营业事务的,由债务人制作重整计划草案.
管理人负责管理财产和营业事务的,由管理人制作重整计划草案.
债务人或者管理人在制作重整计划草案过程中,应当与债权人、重整投资人等利害关系人沟通协商;债权人、重整投资人等利害关系人可以向债务人或者管理人提出制作重整计划草案的意见和建议.
第一百一十三条 重整投资人由负责制作重整计划草案的管理人或者债务人公开招募,但是债权人会议另有决议的除外.债权人、债务人的出资人等利害关系人可以向管理人或者债务人推荐重整投资人.
第一百一十四条 意向投资人可以查阅债务人财产、债权债务和经营状况等有关资料.
意向投资人应当交纳必要的保证金.
意向投资人应当就保密事项与债务人、管理人签订保密协议,承担保密义务.
第一百一十五条 重整计划草案应当包括下列内容:
(一)债务人的经营方案;
(二)债权分类;
(三)债权调整方案;
(四)债权受偿方案;
(五)重整计划的执行期限;
(六)重整计划执行的监督期限;
(七)有利于债务人重整的其他方案.
前款第四项应当包括依照破产清算程序以及重整计划草案分别所能获得的清偿比例的说明.有重整投资人的,重整计划草案应当包括重整投资方案.普通债权不能获得全额清偿的,重整计划草案应当包括出资人权益调整的内容.
第一百一十六条 债务人或者管理人应当在债权人会议表决重整计划草案十五日前,通过会议、信件、传真或者电子邮件等方式向债权人、债务人的出资人及其他利害关系人告知重整计划草案内容.
债务人存在国际金融组织和外国政府主权贷款尚未偿还完毕的,重整计划草案制作人应当将该情况向重整投资人如实披露.
第一百一十七条 债权人参加讨论重整计划草案的债权人会议,依照下列债权分类,分组对重整计划草案进行表决:
(一)对债务人的特定财产享有担保权的债权;
(二)债务人所欠职工的工资和医疗、伤残补助、抚恤费用,以及法律、行政法规规定应当支付给职工的经济补偿、赔偿金;
(三)债务人所欠税款;
(四)普通债权.
人民法院在必要时可以根据不同的债权种类设立其他表决组对重整计划草案进行表决.
权益不受重整计划草案影响的债权人和利害关系人不参加表决.
第一百一十八条 担保债权人应当按照担保财产价值确定的
担保债权数额,参加担保债权组表决。超出担保财产价值范围的部分作为普通债权,参加普通债权组表决。
前款担保财产价值应当按照重整申请受理时的市场价值并结合担保财产未来使用方式和目的确定。担保债权人对于担保财产价值确定结果有异议的,可以向人民法院提出。
第一百一十九条 重整计划不得规定减免债务人欠缴的社会保险费用;该项费用的债权人不参加重整计划草案的表决。
第一百二十条 依照本法第一百条的规定达成重整协议,重整协议与重整程序中制作的重整计划草案内容一致的,有关债权人、债务人的出资人对重整协议的同意视为对重整计划草案相应内容的同意,不再参加重整计划草案的表决。
重整计划草案对重整协议内容进行了修改并对有关债权人、出资人有不利影响的,受到影响的债权人、出资人有权按照本法的规定参与重整计划草案的表决。
第一百二十一条 人民法院应当自收到重整计划草案之日起三十日内召开债权人会议,对重整计划草案进行表决。
参加表决的同一表决组的债权人过半数同意重整计划草案,并且其所代表的债权额占该组参加表决的债权人债权总额的三分之二以上的,即为该组通过重整计划草案。
债务人或者管理人应当向债权人会议就重整计划草案作出说明,并回答询问。
第一百二十二条 债务人的出资人代表可以列席讨论重整计划草案的债权人会议.
重整计划草案涉及出资人权益调整事项的,应当设出资人组,对该事项进行表决,表决结果供人民法院批准重整计划时参考.
第一百二十三条 各表决组均通过重整计划草案时,重整计划即为通过.
自重整计划通过之日起十日内,债务人或者管理人应当向人民法院提出批准重整计划的申请.人民法院经审查认为符合下列规定的,应当自收到申请之日起三十日内裁定批准,终止重整程序,并予以公告:
(一)债权人、出资人的分组以及表决程序合法;
(二)债务人的经营方案具有可行性;
(三)重整计划内容公平、公正,不违反法律、行政法规的强制性规定,且债权人能够获得的清偿比例不低于依照破产清算程序所能获得的清偿比例.
第一百二十四条 部分表决组未通过重整计划草案的,债务人或者管理人可以同未通过重整计划草案的表决组协商.该表决组可以在协商后再表决一次.协商和再次表决的时间合计不得超过三十日.双方协商的结果对其他表决组产生不利影响的,其他表决组也应当再次表决.
第一百二十五条 未通过重整计划草案的表决组拒绝与债务人或者管理人协商,或者该组中过半数债权人明确反对再次表决的,不再进行表决.
第一百二十六条 未通过重整计划草案的表决组拒绝协商或者再次表决,或者再次表决仍未通过重整计划草案,但重整计划草案符合第一百二十三条第二款规定以及下列条件的,债务人或者管理人可以申请人民法院批准重整计划草案:
(一)按照重整计划草案,本法第一百一十七条第一款第一项所列债权就该特定财产将获得全额清偿,其因延期清偿所受的损失将得到公平补偿,并且其担保权未受到实质性损害,或者该表决组已经通过重整计划草案;
(二)按照重整计划草案,本法第一百一十七条第一款第二项、第三项所列债权将获得全额清偿,或者相应表决组已经通过重整计划草案;
(三)按照重整计划草案,普通债权所获得的清偿比例,不低于其在重整计划草案被提请批准时依照破产清算程序所能获得的清偿比例,或者该表决组已经通过重整计划草案;
(四)重整计划草案公平对待同一表决组的成员,并且所规定的债权清偿顺序不违反本法第一百六十二条的规定;
(五)至少有一组利益受损害的债权人组通过重整计划草案.
第一百二十七条 管理人或者债务人依据本法第一百二十六条的规定申请批准重整计划草案,人民法院可以组织债务人、管理人、债务人的出资人、重整投资人以及未通过重整计划草案的表决组的代表等听证.
第一百二十八条 人民法院经审查认为重整计划草案符合本法第一百二十六条规定的,应当自收到申请之日起三十日内裁定批准,终止重整程序,并予以公告.
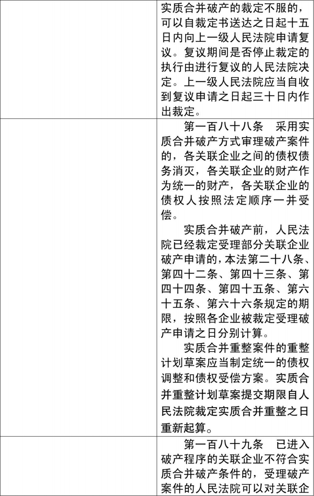
利害关系人对裁定不服的,可以自裁定送达之日起十五日内向上一级人民法院申请复议.复议期间是否停止裁定的执行由进行复议的人民法院决定.上一级人民法院应当自收到复议申请之日起三十日内作出裁定.
第一百二十九条 重整计划草案未获得通过且未依照本法第一百二十六条的规定获得批准,或者已通过的重整计划未获得批准的,人民法院应当裁定终止重整程序,并宣告债务人破产.
第四节 重整计划的执行和监督
第一百三十条 重整计划由债务人负责执行.
人民法院裁定批准重整计划后,已接管财产和营业事务的管理人应当向债务人移交财产和营业事务.
第一百三十一条 自人民法院裁定批准重整计划之日起,在重整计划规定的监督期内,由管理人监督重整计划的执行.
在监督期内,管理人履行下列职责:
(一)要求债务人定期向其提交重整计划执行情况和债务人财务状况的报告;
(二)及时发现并纠正重整计划执行过程中的违法或者不当行为;
(三)审查债务人提出的延长重整计划执行期限申请;
(四)继续代表债务人参加监督期前开始但尚未终结的诉讼、仲裁案件;
(五)监督债权受偿方案的执行;
(六)人民法院认为应当由管理人履行的其他监督职责。
第一百三十二条 监督期届满时,管理人应当向人民法院提交监督报告。自监督报告提交之日起,管理人的监督职责终止。
管理人向人民法院提交的监督报告,重整计划的利害关系人有权查阅。
经管理人申请,人民法院可以裁定延长重整计划执行的监督期限。
第一百三十三条 经人民法院裁定批准的重整计划,对债务人、全体债权人、债务人的出资人以及重整投资人等利害关系人均有约束力。
债权人有正当理由未依照本法规定申报债权或者在重整计划草案提交债权人会议后申报的,在重整计划执行期间不得行使权利;在重整计划执行完毕后,可以按照重整计划规定的同类债权的清偿条件行使权利。
债权人对债务人的担保人和其他连带债务人所享有的权利,不受重整计划的影响。
第一百三十四条 重整计划涉及债务人的出资人股权调整事项的,管理人持人民法院批准重整计划的裁定向股权登记机关申请解除对相关股权的保全措施,办理股权变更登记、注销质押登记,股权登记机关应当予以配合。
第一百三十五条 重整计划因正当原因未能在规定期限内执行完毕的,债务人可以向人民法院申请延长重整计划执行期限,但最长不得超过六个月。
重整计划因不可抗力等重大原因导致个别条款不能执行的,债务人可以向人民法院申请对相应条款进行变更,变更后的条款应当提交利益受到影响的表决组表决。
第一百三十六条 重整计划执行期间,因重整程序终止后新发生的事实引发的有关债务人财产的民事诉讼、税收争议及劳动争议,不适用本法第二十六条的规定。除重整计划明确规定外,上述纠纷引发的诉讼,不再由管理人代表债务人进行。
第一百三十七条 债务人不能执行或者不执行重整计划的,人民法院经管理人或者利害关系人请求,应当裁定终止重整计划的执行,并宣告债务人破产。
人民法院裁定终止重整计划执行的,债权人在重整计划中作出的债权调整的承诺失去效力。债权人因执行重整计划所受的清偿仍然有效,债权未受清偿的部分作为破产债权。债权人通过股权、信托受益权等非现金方式受偿的,应当重新确定其未受清偿的金额。
前款规定的债权人,只有在其他同顺位债权人同自己所受的清偿达到同一比例时,才能继续接受分配。
有本条第一款规定情形的,为重整计划的执行提供的担保继续有效.
第一百三十八条 重整计划执行完毕后,债务人应当向人民法院提交重整计划执行报告,申请人民法院裁定确认重整计划执行完毕.
人民法院裁定确认重整计划执行完毕之日起,破产程序终结.按照重整计划减免的债务,债务人不再承担清偿责任.
人民法院在裁定上市公司重整计划执行完毕前,可以听取国务院证券监督管理机构的意见.
第一百三十九条 人民法院裁定批准重整计划后,债务人可以向有关部门或者机构申请信用修复,有关部门或者机构应当暂时屏蔽相关失信信息,并中止相关失信惩戒措施.
重整计划执行完毕后,有关部门或者机构应当根据相关主体的信用修复申请和人民法院的裁定,通过采取终止公示相关失信信息、移出相关严重违法失信主体名单和异常名录等方式,解除相关失信惩戒措施.
重整计划执行完毕后,有新的证据证明债务人在破产程序前存在涉税违法行为应当给予行政处罚的,有关机关按照本法第一百三十三条第二款的规定行使权利.
第一百四十条 债权人减免债务人的债务,依法属于不征税收入.
第九章 和解
第一百四十一条 债务人、出资额占债务人注册资本二分之一以上的出资人可以依照本法规定,直接向人民法院申请和解;也可以在人民法院受理破产申请后、宣告债务人破产前,向人民法院申请和解。
债务人、出资额占债务人注册资本二分之一以上的出资人申请和解,应当提出和解协议草案。
第一百四十二条 人民法院经审查认为和解申请符合本法规定的,应当裁定和解,予以公告,并召集债权人会议讨论和解协议草案。
对债务人的特定财产享有担保权的权利人,自人民法院裁定和解之日起可以行使权利。
第一百四十三条 债权人会议通过和解协议的决议,由出席会议的有表决权的债权人过半数同意,并且其所代表的债权额占无财产担保债权总额的三分之二以上。
第一百四十四条 债权人会议通过和解协议的,由人民法院裁定认可,终止和解程序,并予以公告。管理人应当向债务人移交财产和营业事务,并向人民法院提交执行职务的报告。
第一百四十五条 和解协议草案经债权人会议表决未获得通过,或者已经债权人会议通过的和解协议未获得人民法院认可的,人民法院应当裁定终止和解程序,并宣告债务人破产。
第一百四十六条 经人民法院裁定认可的和解协议,对债务人和全体和解债权人均有约束力。
和解债权人是指人民法院受理破产申请时对债务人享有无财产担保债权的人。
和解债权人未依照本法规定申报债权的,在和解协议执行期间不得行使权利;在和解协议执行完毕后,可以按照和解协议规定的清偿条件行使权利。
第一百四十七条 和解债权人对债务人的保证人和其他连带债务人所享有的权利,不受和解协议的影响。
第一百四十八条 债务人应当按照和解协议规定的条件清偿债务。
第一百四十九条 因债务人的欺诈或者其他违法行为而成立的和解协议,经债权人申请,人民法院应当依据法律规定,裁定撤销协议或者确认协议无效,并宣告债务人破产。
有前款规定情形的,和解债权人因执行和解协议所受的清偿,在其他债权人所受清偿同等比例的范围内,不予返还。
第一百五十条 人民法院裁定认可和解协议或者和解协议执行完毕后,债务人可以参照本法第一百三十九条的规定申请修复信用。
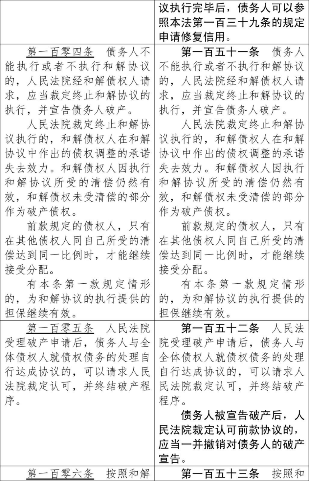
第一百五十一条 债务人不能执行或者不执行和解协议的,人民法院经和解债权人请求,应当裁定终止和解协议的执行,并宣告债务人破产。
人民法院裁定终止和解协议执行的,和解债权人在和解协议中作出的债权调整的承诺失去效力.和解债权人因执行和解协议所受的清偿仍然有效,和解债权未受清偿的部分作为破产债权.
前款规定的债权人,只有在其他债权人同自己所受的清偿达到同一比例时,才能继续接受分配.
有本条第一款规定情形的,为和解协议的执行提供的担保继续有效.
第一百五十二条 人民法院受理破产申请后,债务人与全体债权人就债权债务的处理自行达成协议的,可以请求人民法院裁定认可,并终结破产程序.
债务人被宣告破产后,人民法院裁定认可前款协议的,应当一并撤销对债务人的破产宣告.
第一百五十三条 按照和解协议减免的债务,自和解协议执行完毕时起,债务人不再承担清偿责任。
第十章 破产清算
第一节 破产宣告
第一百五十四条 人民法院受理破产清算申请后,第一次债权人会议后三十日内无人提出重整或者和解申请的,经债权审核确认及必要的审计、资产评估,人民法院审查认定债务人符合本法第二条第一款规定的情形的,应当宣告债务人破产.
第一百五十五条 人民法院依照本法规定宣告债务人破产的,应当自裁定作出之日起五日内送达债务人和管理人,自裁定作出之日起十日内通知已知债权人,并予以公告.
债务人被宣告破产后,债务人称为破产人,债务人财产称为破产财产,人民法院受理破产申请时对债务人享有的债权称为破产债权.
第一百五十六条 破产宣告前,有下列情形之一的,人民法院应当裁定终结破产程序,并予以公告:
(一)第三人为债务人提供足额担保或者为债务人清偿全部债务的;
(二)债务人已清偿全部债务的.
第一百五十七条 对债务人的特定财产享有担保权或者其他优先受偿权的权利人,对该特定财产享有优先受偿的权利.
对债务人特定财产享有担保权或者其他优先受偿权的权利人可以随时向管理人主张就该特定财产行使优先受偿权,管理人应当及时变价、分配,不得以须经债权人会议决议等理由拒绝.但是,单独处分该财产会降低其他破产财产的价值或者影响其他优先权行使的除外.
第一百五十八条 享有本法第一百五十七条规定权利的债权人行使优先受偿权利未能完全受偿的,其未受偿的债权作为普通债权;放弃优先受偿权利的,其债权作为普通债权.
第二节 变价和分配
第一百五十九条 管理人应当按照价值最大化原则,及时拟订破产财产变价方案,提交债权人会议讨论.
管理人应当按照债权人会议通过的或者人民法院依照本法第八十八条第一款规定裁定的破产财产变价方案,适时变价出售破产财产.
对于鲜活易腐等不易保管的财产、保管费用过高的财产或者不及时变现价值将严重贬损的财产,管理人向人民法院报告后应当及时处分.
第一百六十条 处分破产财产前,管理人可以依法聘用具备相应专业能力的审计、资产评估机构对破产财产进行审计、评估.
债权人会议对破产财产的市场价格无异议的,可以不进行评估,但是涉及国有资产的除外.
第一百六十一条 变价出售破产财产应当通过拍卖进行.但是,债权人会议另有决议的除外.通过拍卖变价出售破产财产的,债权人会议可以确定拍卖标的保留价.
破产企业可以全部或者部分变价出售.企业变价出售时,可以将其中的无形资产和其他财产单独变价出售.
按照国家规定不能拍卖或者限制转让的财产,应当按照国家规定的方式处理.国有资产变价出售应当符合法律、行政法规和国有资产监督管理机构的规定,防止国有资产流失,不得损害国家利益.
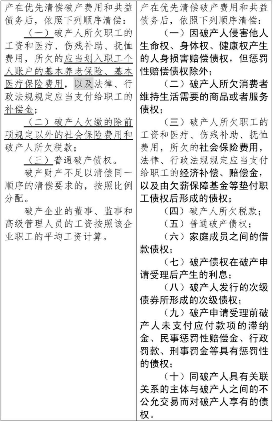
第一百六十二条 破产财产在优先清偿破产费用和共益债务后,依照下列顺序清偿:
(一)因破产人侵害他人生命权、身体权、健康权产生的人身损害赔偿债权,但惩罚性赔偿债权除外;
(二)破产人所欠消费者维持生活需要的商品或者服务债权;
(三)破产人所欠职工的工资和医疗、伤残补助、抚恤费用,所欠的社会保险费用,法律、行政法规规定应当支付给职工的经济补偿、赔偿金,以及由欠薪保障基金等垫付职工债权后形成的债权;
(四)破产人所欠税款;
(五)普通破产债权;
(六)家庭成员之间的借款债权;
(七)破产债权在破产申请受理后产生的利息;
(八)破产人发行的次级债券所形成的次级债权;
(九)破产申请受理前破产人未支付应付款项的滞纳金、民事惩罚性赔偿金、行政罚款、刑事罚金等具有惩罚性的债权;
(十)同破产人具有关联关系的主体与破产人之间的不公允交易而对破产人享有的债权.
破产财产不足以清偿同一顺序的清偿要求的,按照比例分配.
破产企业的董事、监事和高级管理人员的工资按照该企业职工的平均工资计算.
第一百六十三条 破产财产的分配应当以货币分配方式进行.但是,债权人会议另有决议的除外.
第一百六十四条 管理人应当及时拟订破产财产分配方案,提交债权人会议讨论.
破产财产分配方案应当载明下列事项:
(一)参加破产财产分配的债权人名称或者姓名、住所;
(二)参加破产财产分配的债权额;
(三)可供分配的破产财产数额;
(四)破产财产分配的顺序、比例及数额;
(五)实施破产财产分配的方法.
债权人会议通过破产财产分配方案后,由管理人将该方案提请人民法院裁定认可.
第一百六十五条 破产财产分配方案经人民法院裁定认可后,由管理人执行.
管理人按照破产财产分配方案实施多次分配的,应当公告本次分配的财产额和债权额.管理人实施最后分配的,应当在公告中指明,并载明本法第一百六十六条第二款规定的事项.
第一百六十六条 对于附生效条件或者解除条件的债权,管理人应当将其分配额提存.
管理人依照前款规定提存的分配额,在最后分配公告日,生效条件未成就或者解除条件成就的,应当分配给其他债权人;在最后分配公告日,生效条件成就或者解除条件未成就的,应当交付给债权人。
第一百六十七条 债权人未受领的破产财产分配额,管理人应当提存。债权人自最后分配公告之日起满二个月仍不领取的,视为放弃受领分配的权利,管理人或者人民法院应当将提存的分配额分配给其他债权人。
第一百六十八条 破产财产分配时,对于诉讼或者仲裁未决的债权,管理人应当将其分配额提存。自破产程序终结之日起满三年仍不能受领分配的,人民法院应当将提存的分配额分配给其他债权人。
第三节 破产程序的终结
第一百六十九条 破产人无财产可供分配的,管理人应当请求人民法院裁定终结破产程序。
管理人在最后分配完结后,应当及时向人民法院提交破产财产分配报告,并提请人民法院裁定终结破产程序。
人民法院应当自收到管理人终结破产程序的请求之日起十五日内作出是否终结破产程序的裁定。裁定终结的,应当予以公告。
第一百七十条 破产程序终结后,管理人应当将接管的破产人的账册、文书等材料移交档案保管机构保存,保存费用由管理人在破产财产分配时预留.
第一百七十一条 管理人应当自破产程序终结之日起十日内,持人民法院终结破产程序的裁定,向破产人的原登记机关办理注销登记.破产人的出资人所持破产人的股权存在质押登记或者被采取保全措施的,登记机关应当根据人民法院的裁定配合解除质押登记及相关保全措施,办理注销登记.
第一百七十二条 管理人于办理注销登记完毕的次日终止执行职务.但是,存在诉讼或者仲裁未决情况的除外.
管理人终止执行职务后,因出现本法第一百七十三条规定情形,需对破产人财产进行管理、处分和追加分配的,人民法院可以决定恢复管理人职务.
第一百七十三条 自破产程序依照本法第六十三条第四款或者第一百六十九条的规定终结之日起三年内,有下列情形之一的,债权人可以请求人民法院按照破产财产分配方案进行追加分配:
(一)发现有依照本法第四十二条、第四十三条、第四十四条、第四十五条、第四十八条、第五十一条规定应当追回的财产的;
(二)发现破产人有应当供分配的其他财产的.
有前款规定情形,但财产数量不足以支付分配费用的,不再进行追加分配,由人民法院将其上交国库.
第一百七十四条 符合本法规定的连带个人债务人,应当经过五年内的监督考察.在监督考察期内,连带个人债务人不得担任上市公司、非上市公众公司和金融机构的董事、监事和高级管理人员;连带个人债务人应当按月向管理人或者履行破产事务行政管理职责的部门申报个人收入、支出和财产状况等信息,并由管理人通报全体债权人.连带个人债务人收入超出维持基本生活水平的部分,应当用于清偿债务.
监督考察期结束后,连带个人债务人可以向法院申请债务清理完毕,法院应当依法作出裁定.
第一百七十五条 连带个人债务人因存在故意或者重大过失侵害他人人身权益、所欠消费者维持生活需要的商品或者服务、所欠劳动者报酬、因造成本企业损失等情形,应当承担的债务,其清偿责任不可免除.
第一百七十六条 连带个人债务人有下列情形之一的,未清偿债务不予免除:
(一)违反本法关于连带个人债务人义务和行为限制的规定,情节严重的;
(二)债务人的主要债务系因奢侈消费、挥霍财产、赌博或者其他违背公序良俗的行为导致的;
(三)出现本法第二条的情形后,有隐匿、转移、毁损财产或者隐匿、伪造、变造、销毁涉及财产状况的账簿、文书及其他证据的行为,情节严重的;
(四)对企业违法分配利润、财务造假等行为负有责任,损害企业及企业债权人利益的;
(五)其他不应当免责的情形。
债务清理完毕的裁定生效后,发现连带个人债务人存在上述情形的,人民法院应当予以撤销。
第一百七十七条 破产人的担保人和其他连带债务人,在破产程序终结后,对债权人依照破产清算程序未受清偿的债权,依法继续承担清偿责任。
第十一章 小型微型企业破产程序的特别规定
第一百七十八条 债务人财产状况清晰、债权债务关系简单、债权人人数较少的小型微型企业破产案件,可以适用本章规定。
第一百七十九条 适用本章规定审理的案件,可以由审判员一人独任审理,并依据本法第三十一条规定指定个人为管理人。
第一百八十条 适用本章规定审理的案件,一般不设立债权人委员会。
第一百八十一条 经法定方式通知并告知后果后,债权人无正当理由不参加债权人会议或者不行使表决权,并且没有提出实质异议的,视为参加会议并同意表决事项。
第一百八十二条 适用本章规定审理的案件,不受本法第六十五条关于债权申报期限的限制。
适用本章规定审理的案件,人民法院应当自裁定受理破产申请之日起六个月内审结.
第一百八十三条 小型微型企业适用本章规定进行重整的,一般由债务人在管理人监督下自行管理财产和营业事务.债务人应当自人民法院裁定受理债务人重整申请之日起三个月内,同时向人民法院和债权人会议提交重整计划草案.
对债务人继续经营具有重要价值的出资人,同意将债务人未来一定期限内的预期可支配收入用于偿还债务的,重整计划草案可以保留其全部或者部分股权和控制权.
第十二章 合并破产
第一百八十四条 关联企业之间法人人格高度混同以致难以区分,严重损害债权人公平受偿利益或者关联企业基于欺诈目的成立的,关联企业以及关联企业的出资人、债权人、已经被人民法院裁定受理破产申请的关联企业管理人,可以申请对相关关联企业进行实质合并破产。
第一百八十五条 实质合并破产案件应当由关联企业中的核心控制企业住所地人民法院管辖。核心控制企业不明确的,由关联企业主要财产所在地人民法院管辖。多个人民法院之间对管辖权发生争议的,应当报请共同的上级人民法院指定管辖。
第一百八十六条 申请人提出实质合并破产申请的,人民法院应当自收到申请之日起五日内通知被申请人及其出资人、已知债权人、管理人等利害关系人,并将申请事项予以公告,公告期不少于十日。
利害关系人对申请有异议的,应当在公告期届满前以书面方式提出.利害关系人提出异议的,人民法院应当组织听证。
第一百八十七条 人民法院应当自关联企业实质合并破产公告期满之日起二个月内作出是否同意实质合并破产的裁定。
关联企业以及关联企业的出资人、债权人、已经被人民法院裁定受理破产申请的关联企业的管理人对人民法院同意实质合并破产的裁定不服的,可以自裁定书送达之日起十五日内向上一级人民法院申请复议。复议期间是否停止裁定的执行由进行复议的人民法院决定。上一级人民法院应当自收到复议申请之日起三十日内作出裁定。
第一百八十八条 采用实质合并破产方式审理破产案件的,各关联企业之间的债权债务消灭,各关联企业的财产作为统一的财产,各关联企业的债权人按照法定顺序一并受偿。
实质合并破产前,人民法院已经裁定受理部分关联企业破产申请的,本法第二十八条、第四十二条、第四十三条、第四十四条、第四十五条、第六十五条、第六十六条规定的期限,按照各企业被裁定受理破产申请之日分别计算。
实质合并重整案件的重整计划草案应当制定统一的债权调整和债权受偿方案。实质合并重整计划草案提交期限自人民法院裁定实质合并重整之日重新起算。
第一百八十九条 已进入破产程序的关联企业不符合实质合并破产条件的,受理破产案件的人民法院可以对关联企业破产案件进行协调审理。确有必要的,可以根据程序协调的需要,由核心控制企业住所地人民法院集中管辖。核心控制企业不明确的,由关联企业主要财产所在地人民法院集中管辖。多个人民法院对管辖权发生争议的,应当报请共同的上级人民法院指定管辖。
第一百九十条 协调审理不消灭关联企业之间的债权债务关系,不对关联企业的财产进行合并。但是,关联企业之间因不当利用关联关系形成的债权,按照本法第一百六十二条的规定处理,且该债权人不得就其他关联企业提供的特定财产优先受偿。
在不违反本法规定的情况下,债务人或者管理人可以在重整程序中提出单一或者协同的重整计划草案,但是,各关联企业的债权人应当分别对重整计划草案进行表决,债权人以各关联企业财产分别受偿。
第一百九十一条 个人与企业存在资产负债混同、难以区分情形的,可以参照适用本章实质合并破产规定审理。
未达到前款规定实质合并破产标准的,可以参照适用本章程序协调规定处理。
第十三章 金融机构破产
第一百九十二条 商业银行、证券公司、保险公司、信托公司、证券投资基金管理公司、期货公司、非银行支付机构等经金融管理部门依法批准设立的金融机构破产适用本章规定;本章没有规定的,适用本法的相关规定。
第一百九十三条 金融机构有本法第二条规定情形,或者国务院金融管理部门依法认定其严重不符合监管标准的,国务院金融管理部门或者其委托的机构、存款保险基金和其他行业保障基金可以申请其破产。
金融机构申请破产的,或者债权人、存款保险基金和其他行业保障基金申请金融机构破产的,应当经批准设立该金融机构的国务院金融管理部门同意。
收到破产申请的人民法院认为应当对金融机构进行行政清理或者风险处置的,可以向国务院金融管理部门提出。
第一百九十四条 金融机构破产案件由金融机构住所地中级人民法院管辖。
第一百九十五条 国务院金融管理部门和地方人民政府依法对金融机构实施风险处置的,可以向人民法院、仲裁机构申请中止以该金融机构及其分支机构或者与其高度混同的关联公司为被告、被申请人、第三人或者被执行人的民事诉讼程序、仲裁程序或者涉及债务人财产的执行程序。
第一百九十六条 自人民法院受理破产申请之日起至破产程序终结之日止,国务院金融管理部门认定的对金融机构破产负有主要责任的主要股东、实际控制人、受益所有人等,应当遵守本法第十七条的规定。
第一百九十七条 在金融机构风险处置程序中,已经完成的资产核实、债权核查、财产处分等风险处置措施,人民法院经过审查后依法认定其效力。
第一百九十八条 在依法对金融机构实施风险处置过程中,为维持金融机构继续经营获得的借款、其他融资债务以及人民银行再贷款等公共资金形成的债务,在破产程序中可以参照共益债务清偿。
第一百九十九条 人民法院受理破产申请后,金融机构名义持有的他人财产,可由该财产的权利人依照本法第五十三条的规定取回,但法律另有规定或者合同另有约定的除外。
第二百条 金融稳定保障基金、存款保险基金、保险保障基金、信托业保障基金、证券投资者保护基金、期货交易者保障基金等依法用于偿付权利人或者受让权利人债权的,在偿付或者受让后,享有对金融机构的追偿权或者债权,应当依法向管理人申报债权,并在偿付或者受让金额范围内取得与被偿付主体相同的清偿顺序。
法律对金融机构破产的债权清偿顺序有规定的,依照其规定。
第二百零一条 国务院金融管理部门可以会同相关部门对金融机构重整计划的执行实施监督。
第十四章 跨国破产的司法合作
第二百零二条 为促进跨国破产案件的合作,有效处理跨国破产案件,公平保护债权人、债务人和其他利害关系人的利益,人民法院可以与外国法院就破产程序的承认、协助以及协调进行沟通与合作。
本章不适用于金融机构以及本法适用范围以外的债务人。
第二百零三条 债务人的住所地或者经常居住地位于中华人民共和国领域外,但由人民法院管辖更有利于债权人利益的,债权人或者债务人可以申请依照本法规定清理债务。本款规定的案件由具有最密切联系的中级人民法院管辖。
经审查确认外国法律不存在歧视性规定,该国债务人、债权人可以依照本法启动或者参与破产程序,但外国税收债权人和社会保险费用的追缴权人除外。
依照本法开始的破产程序的管理人有权在中华人民共和国领域外根据本法与相关国家、地区的法律规定履行职务,可以向外国法院申请承认依据本法进行的破产程序,申请承认其管理人身份,以及申请提供履职协助。
第二百零四条 在债务人主要利益中心所在地启动的破产程序,有关人员可以向债务人境内主要财产所在地的中级人民法院申请承认该外国破产程序。
人民法院经审查认为,外国破产程序不违反中华人民共和国法律、行政法规和公共政策,不损害国家主权、安全和社会公共利益,不损害中华人民共和国领域内债权人的合法权益,符合互惠原则的,裁定承认并酌情提供相关协助。
人民法院裁定承认外国破产程序后,债务人在中华人民共和国领域内的财产在全额清偿领域内的担保债权、人身损害赔偿债权、消费者债权、职工债权和社会保险费用、所欠税款等优先权后,剩余财产可以按照相关规定进行分配。
第二百零五条 债务人在中华人民共和国和外国均进入破产程序,且无担保债权人在外国破产程序中已获得一定比例的清偿,该无担保债权人在依照本法开始的破产程序中,只有在与其处于同一顺位的其他债权人获得与其同等比例的清偿后,才能继续获得清偿。
第二百零六条 中华人民共和国缔结或者参加的国际条约同本法有不同规定的,适用该国际条约的规定,但中华人民共和国声明保留的条款除外。
第十五章 法律责任
第二百零七条 企业董事、监事或者高级管理人员违反忠实义务、勤勉义务,致使所在企业破产的,依法承担民事责任。
有前款规定情形的人员,自破产程序终结之日起三年内不得担任任何企业的董事、监事、高级管理人员。
第二百零八条 债务人的有关人员违反本法规定,未妥善保管并向管理人移交债务人财产、印章和账簿、文书等资料的,或者擅自离开住所地的,人民法院可以予以训诫、拘留,可以依法并处罚款。
债务人的有关人员违反本法规定,不配合人民法院、管理人工作,不如实回答询问的,人民法院可以予以训诫、拘传、拘留,可以依法并处罚款。
有义务列席债权人会议的债务人的有关人员,经人民法院传唤,无正当理由拒不列席债权人会议的,人民法院可以拘传,并依法处以罚款。债务人的有关人员违反本法规定,拒不陈述、回答,或者作虚假陈述、回答的,人民法院可以依法处以罚款、拘留。
上述行为给债权人造成损害的,依法承担赔偿责任。
第二百零九条 债务人违反本法规定,拒不向人民法院提交或者提交不真实的财产状况说明、债务清册、债权清册、有关财务会计报告以及职工工资的支付情况和社会保险费用的缴纳情况,或者拒不向管理人移交财产、印章和账簿、文书等资料,或者伪造、销毁有关财产证据材料而使财产状况不明的,人民法院可以采取查询、扣划、扣留、提取、查封、搜查、强制交付、强制迁出、强制退出等措施,强制取得相关资料和财产,并及时移交管理人。
债务人不遵守本法规定的,人民法院可以对直接责任人员依法采取限制高消费、限制出境、列入国家公共信用信息失信主体名单等措施,并可以处以罚款、拘留。
伪造、变造会计凭证、会计账簿,编制虚假财务会计报告或者隐匿、故意销毁依法应当保存的会计凭证、会计账簿、财务会计报告的,依照会计法等有关法律处理。
第二百一十条 债务人有本法第四十二条、第四十三条、第四十四条、第四十五条、第四十八条规定的行为,损害债权人利益的,债务人的法定代表人和其他直接责任人员依法承担赔偿责任。第三人违反上述规定损害债权人利益的,应当承担相应民事赔偿责任。
债权人采取伪造证据、虚假陈述等手段申报捏造的债权的,按照虚假诉讼追究法律责任。
第二百一十一条 管理人未依照本法规定勤勉尽责,忠实执行职务的,人民法院可以依法处以罚款;给债权人、债务人或者第三人造成损失的,依法承担赔偿责任。履行破产事务行政管理职责的部门或者其工作人员担任管理人的,对负有责任的领导人员和直接责任人员依法给予处分。
第二百一十二条 审计、评估、拍卖等中介机构因不当履行职责给债权人、债务人或者第三人造成损失的,依法承担赔偿责任。管理人在聘用上述机构过程中存在过错的,应当在其过错范围内承担民事责任。
第二百一十三条 连带个人债务人或者其配偶、共同生活的近亲属,代债务人管理财产的人员等利害关系人违反本法规定的,人民法院可以按照民事诉讼法的规定,根据情节的轻重对其处以训诫、拘传、拘留或者罚款。
第二百一十四条 违反本法规定,构成犯罪的,依法追究刑事责任。
第十六章 附则
第二百一十五条 其他法律规定企业法人以外的组织的清算,属于破产清算的,参照适用本法规定的程序。
农民专业合作社破产清算时,其破产财产范围、破产财产分配方案等,依照农民专业合作社法以及相关法律法规或者合作社章程的规定处理。
第二百一十六条 本法自年月日起施行。
《 中华人民共和国企业破产法(修订草案)》修改前后对照表
(黑体部分为增加或修改的内容,阴影部分为删除的内容,加下划线为修改或移动的内容)
全国人大财经委关于《中华人民共和国企业破产法(修订草案)》的说明
破产法律制度是市场经济的基础性法律制度。以习近平同志为核心的党中央高度重视完善市场经济基础制度,党的二十届三中全会立足构建高水平社会主义市场经济体制,明确提出健全企业破产机制。企业破产法(修改)先后列入十三届、十四届全国人大常委会立法规划,由全国人大财经委牵头组织起草。常委会领导同志高度重视修法工作,给予悉心指导。财经委会同有关部门和专家学者成立了企业破产法(修改)起草组,深入开展修法调研,对法律实施情况开展法律评估、大数据分析,组织实施执法检查,广泛征求各方面意见,对重点难点问题开展课题研究、反复论证,起草形成了《中华人民共和国企业破产法(修订草案)》(以下简称草案)。
一、修改企业破产法的必要性
企业破产法自2007年施行以来,在推动经营主体有序退出、促进公平竞争、优化资源配置等方面发挥了重要作用。党的十八大以来,以习近平同志为核心的党中央统筹推进“五位一体”总体布局,协调推进“四个全面”战略布局,在完善社会主义市场经济体制、深化供给侧结构性改革等方面提出明确要求,推动市场优胜劣汰机制建设和经营主体退出实践取得重要进展。依法破产案件数量持续增加,近年来年均收结案数量均在2万件以上,一批大型企业成功重整,各类金融机构破产都实现了零的突破,配合防范化解重大风险攻坚战取得实质性成效。但是,现行企业破产法明显不适应实践的发展,迫切需要进行修改。
(一)修改企业破产法是健全社会主义市场经济体制的现实需要。我国经济的市场出清能力偏低,经营主体的市场退出机制与市场进入机制不相匹配,严重影响着全要素生产率的提高。2024年,全国法院审结破产案件超过3万件,但在注销企业总数中仅占0.5%左右,已审结破产案件中重整、和解案件合计占比约为4.6%。无论从总量上还是结构上来看,通过依法破产及时退出市场的规模都远未达到应有的水平。破产是明显的制度短板,迫切需要充实补齐。
(二)修改企业破产法是构建新发展格局、实现高质量发展的现实需要。目前我国经济的内外循环都存在堵点,经营主体破产效率低是重要原因之一。中小企业资金拖欠问题仍然较为普遍,一些大型企业也陷入“担保链”“担保圈”困境之中。债务清理慢和“破产难”造成困扰全社会的“执行难”,其中有相当一部分被执行人基本已丧失清偿能力但未能通过破产退出,一些本来具有挽救价值的企业,也无法及早通过破产重整实现重生。
(三)修改企业破产法是促进创业创新和优化营商环境的现实需要。创新是存在极大风险的活动,经营失败是市场经济中不可避免的现象,需要有“鼓励创新、宽容失败”的社会氛围。纳入法治化的破产轨道,可以公平保护所有债权人和债务人合法权益,最大限度地帮助创业者、经营者“凤凰涅槃”。“办理破产”是世界银行营商环境评估一级指标,近年来我国营商环境国际排名不断提升,但破产指标仍然是主要失分项。完善破产法律制度,有利于打造公平透明可预期的法治化营商环境,提振企业家信心和投资创业热情。
(四)修改企业破产法是防范化解经济金融和社会风险的现实需要。近年来外部环境复杂严峻,内部经济面临下行压力,全社会杠杆率持续攀升,不少经营主体困难突出。在正常退出机制不畅的情况下,债权人就有可能采取暴力催收等极端手段,债务人及股东容易选择转移财产、卷款跑路等非正常退出行为。完善破产法律制度,为公平清偿债权、化解债务纠纷提供法律依据,为防范和打击逃废债提供有力的法律武器,有利于防止债务风险向其他领域传递,也避免社会矛盾积累和社会乱象发生。
(五)修改企业破产法是推进高水平对外开放的现实需要。高水平开放以规则、标准等制度型开放为重点。在加大力度吸引外资、深化区域经贸合作、共建“一带一路”等过程中,涉及到越来越多跨国企业破产纠纷和财产处置案例。现行企业破产法仅对跨国破产作出原则性规定,缺乏具体的程序和规则,无法解决司法实践中面临的跨国破产案件管辖权、破产程序的承认与协助等问题。完善破产法律制度,有利于维护我国司法主权,保护涉外企业和居民的正当权益,推动国际规则衔接和机制对接,积极服务新时代更高水平对外开放。
二、起草工作的指导思想和基本原则
(一)指导思想
企业破产法修改坚持以习近平新时代中国特色社会主义思想为指导,深入贯彻党的二十大和二十届二中、三中全会精神,坚持党的全面领导,坚持以人民为中心的发展思想,坚持全面依法治国,坚持稳中求进的工作总基调,完整、准确、全面贯彻新发展理念,加快构建新发展格局,着力推动高质量发展,全面深化改革开放,为构建高水平社会主义市场经济体制、推进中国式现代化提供法律保障。
(二)基本原则
一是遵循市场规律。坚持社会主义市场经济改革方向,尊重市场经济一般规律,充分发挥市场在资源配置中的决定性作用,更好发挥政府作用,为市场化法治化破产提供制度保障。在立足国情的基础上,研究成熟市场经济体破产法制建设经验,借鉴联合国有关破产示范性规定,汲取世界银行有关办理破产指标的合理成分。
二是聚焦突出问题。充分总结企业破产法施行以来的实践经验,对反映较为集中的破产程序启动难、周期长,相关当事人适用积极性和参与度不高,部分重要制度缺失,一些规定较为原则,配套机制不完善等问题,深入研究论证并提出解决方案,努力提高法律的针对性、有效性和可操作性。
三是稳步推进改革。加强前瞻性思考、全局性谋划,在保持现行企业破产法基本框架和主要制度稳定的基础上进行系统性修改。将近年来各地方各部门贯彻落实党中央决策部署,完善企业破产制度方面行之有效的做法上升为法律,稳中有进、以进促稳,分步健全中国特色现代破产制度。
四是加强法律协调。统筹企业破产法修改与关联法律法规的制定实施,与民法典、公司法以及财税、金融等相关法律相协调,同刑法惩治破产犯罪的制度相配合,与其他专门法律对破产的特别规定相衔接,并合理吸收相关法规、规章、司法解释的成果。
三、草案的主要内容
草案共16章216条,在现行企业破产法12章136条的基础上,实质新增和修改160余条,对现行企业破产法作了比较全面的修改。修改的主要内容包括:
(一)增加破产工作协调机制。破产案件相关的社会稳定、信用修复等问题,需要地方人民政府及其相关部门推动解决。为此,草案增加规定,县级以上地方人民政府建立破产工作协调机制,明确相应部门牵头履行破产事务行政管理职责,统筹协调破产工作中有关行政事务(第七条)。
(二)完善破产申请和受理机制。针对实践中破产申请和受理程序中的突出问题,草案对当事人提出破产申请后至法院作出裁定前防止债务人财产贬值或被恶意转移的临时措施作了规定(第十一条),强化债务人有关人员在破产程序中的义务(第十七条),明确人民法院受理破产申请后应当解除保全措施、中止执行程序的范围(第二十四条)。
(三)健全管理人制度。针对实践中管理人业务能力不足、管理制度不完善、履职缺乏保障等突出问题,一是明确管理人的法律地位(第二十九条);二是完善管理人的选任方式和主体资格(第三十条至第三十二条);三是增加管理人的职责范围(第三十三条);四是依法加强对管理人的监督管理,设立破产保障基金(第三十八条、第三十九条)。
(四)完善债务人财产处置及破产财产分配有关制度。针对实践中债务人财产及破产财产处置方面存在的问题,一是细化完善破产撤销权的规定,按照行为性质予以分类(第四十二条至第四十七条);二是明确债权人会议对债务人重大财产处分行为的决定权(第八十四条);三是完善破产财产的清偿顺序,将人身损害赔偿债权、消费者维持生活需要的商品或者服务债权置于第一、第二清偿顺位,增加劣后债权制度(第一百六十二条)。
(五)优化重整相关制度。针对实践中重整制度作用发挥不够充分的问题,一是对申请重整前相关当事人进行以重整为目的的协商作出制度安排(第一百条至第一百零二条、第一百二十条);二是增加关于重整投资人的规定,明确其招募推荐程序及权利义务(第一百一十三条、第一百一十四条);三是明确权益不受影响的债权人不参与重整计划草案的表决(第一百一十七条);四是完善重整计划批准的审查要件,增加强制批准的听证制度和救济程序(第一百二十三条至第一百二十八条);五是增加重整债务人信用修复制度(第一百三十九条)等。
(六)完善特殊类型企业破产制度。一是增加小型微型企业破产程序的特别规定。为提升破产审判效率,降低破产成本,根据小型微型企业的特点,增设专章对有关破产程序作出特别规定(第一百七十八条至第一百八十三条)。二是完善金融机构破产制度。根据金融机构破产实践需要,增设专章明确金融机构破产的法律适用及范围、申请的条件和主体、案件管辖等,对金融机构风险处置与破产程序的衔接、破产债权清偿顺序等作出规定(第一百九十二条至第二百零一条)。三是完善上市公司破产相关规定。增加人民法院在受理涉及上市公司重整的申请、裁定重整计划执行完毕等程序前听取国务院证券监督管理机构意见的规定(第九十六条、第一百三十八条);明确投资者保护机构可以代表投资者申报债权(第八十一条)和上市公司重整期间信息披露要求(第一百零三条)。
(七)增加合并破产制度。根据司法审判实践需要,为规范关联企业合并破产程序,增设合并破产专章,对合并破产的标准、管辖、程序、处理原则等作出规定(第一百八十四条至第一百九十一条)。
(八)完善跨国破产司法合作制度。为回应司法实践需求,适应更高水平开放型经济新体制需要,增设专章,明确跨国破产的适用范围、依本法开始的破产程序的对外效力、人民法院的跨国破产管辖权、外国破产程序的承认与协助等(第二百零二条至第二百零六条)。
同时,草案还对破产费用和共益债务、债权申报、债权人会议、和解、法律责任等内容作了完善,对部分条款及文字作了修改。
四、需要说明的情况
经过深入研究论证,草案仍以企业法人破产为主要调整范围。同时,考虑到企业一般包含法人股东和自然人股东,在企业破产实践中,存在企业部分自然人股东因对企业债务承担连带责任,企业破产后企业债务继续由股东个人承担的情形,企业破产绕不开股东个人的债务清理。在现行法律框架下,股东个人的债务不能通过破产程序及时清理,债务从企业转移到个人而得不到最终化解,达不到企业破产化债的目的,也不利于保护企业家投资创业的积极性。为此,草案对与企业破产直接相关的自然人股东的债务清理作出规定,明确企业法人已经进入破产程序,为企业债务承担连带责任的自然人股东可以依照本法规定清理债务(第二条第三款),并对其制度框架作了规定(第十八条、第十九条、第九十八条、第一百七十四条至第一百七十六条)。
为有效防范企业和连带个人债务人借破产逃废债,草案作了较为周密的规则和程序设计。一是严格纳入条件。企业已经进入破产程序,自然人股东对企业债务承担连带责任是将其纳入破产范围的前提条件(第二条第三款)。二是接受全方位全过程监督。债务人必须真实、准确、完整申报及披露本人及其家庭财产信息,自觉主动接受全社会监督(第十九条)。三是为债务人行为设限。进入破产程序后,不得有高消费及非生活或者工作必需的消费行为(第十八条)。四是破产前债务人部分行为可撤销。明确受理破产申请前一定时间内,债务人无偿处分、不合理交易、不公平清偿等行为可撤销(第四十二条至第四十五条)。五是破产前债务人部分行为无效。债务人为逃避债务而隐匿、转移财产,虚构债务或者承认不真实的债务的行为无效(第四十八条)。六是确立追回权制度。因债务人无效或可撤销行为而取得的债务人的财产,管理人有权追回(第四十九条)。七是积极适用重整程序。有未来可预期收入的连带个人债务人可以适用重整程序(第九十八条)。八是规定监督考察期及义务。规定最长可达五年的监督考察期,在考察期内债务人须履行按月申报义务并积极偿债,且不得担任上市公司、非上市公众公司和金融机构的董事、监事和高级管理人员(第一百七十四条)。九是恶意债务人不予免除债务。包括违反有关义务或行为限制、主要债务系因赌博挥霍等行为导致、存在破产欺诈、对财务造假负有责任等情形。债务清理完毕的裁定生效后发现上述情况的,应当撤销裁定(第一百七十六条)。十是部分债务不因破产而免除。对人身损害赔偿债权、消费者和职工债权以及对企业损失的返还和赔偿等形成的债务,未清偿部分不可免除(第一百七十五条)。十一是完善跨国破产司法合作制度。明确法院承认和协助外国破产程序的条件是不违反我国法律、行政法规和公共政策,不损害国家主权、安全和社会公共利益,不损害国内债权人的合法权益,符合互惠原则,防范和打击债务人利用不同国家的法律差异和跨国合作的难度来逃避债务(第二百零四条)。同时,全体债权人的积极参与和破产管理人的履职尽责也将保证对债务人财产的查实。这些制度安排能够对逃废债行为形成有效防范。
此外,企业破产法修订出台后,需要统筹推进宣传教育、完善配套措施、强化责任追究特别是刑事处罚等相关工作,引导全社会树立正确的破产观念,为法律实施创造良好条件。
原标题:《《中华人民共和国企业破产法(修订草案)》(附条文对照表)》
本文为澎湃号作者或机构在澎湃新闻上传并发布,仅代表该作者或机构观点,不代表澎湃新闻的观点或立场,澎湃新闻仅提供信息发布平台。申请澎湃号请用电脑访问http://renzheng.thepaper.cn。





- 报料热线: 021-962866
- 报料邮箱: news@thepaper.cn
互联网新闻信息服务许可证:31120170006
增值电信业务经营许可证:沪B2-2017116
© 2014-2026 上海东方报业有限公司




