- +1
张锋最新Nature论文:返老还童!mRNA技术逆转免疫衰老,增强疫苗和癌症治疗效果
撰文丨王聪
编辑丨王多鱼
排版丨水成文
随着人口老龄化加剧,年龄相关的免疫功能下降已成为全球健康的重要挑战。衰老的免疫系统使我们更容易感染疾病、对疫苗反应不佳、抗癌能力下降。长期以来,科学家们致力于寻找安全有效的方法让免疫系统返老还童,但一直进展缓慢。
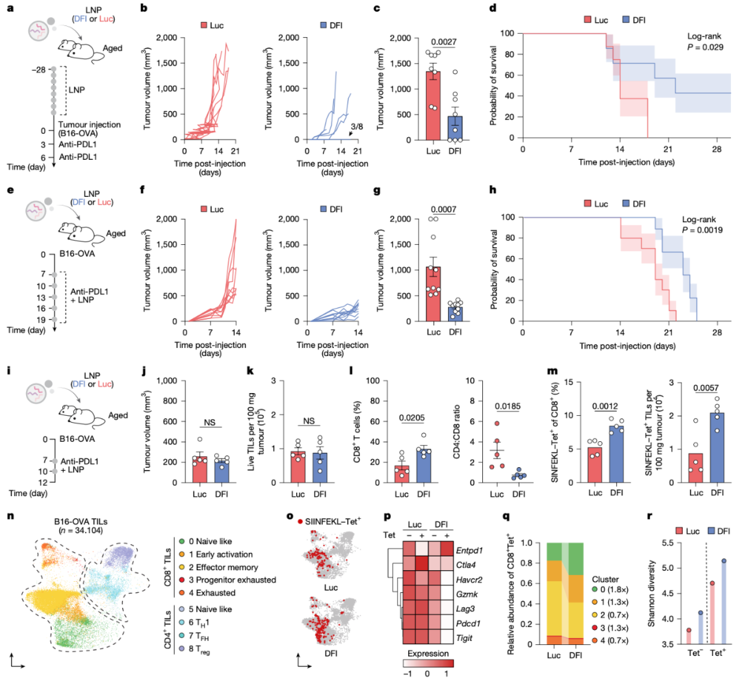
最近,基因编辑先驱张锋教授团队带来了一项突破性进展——通过 mRNA 技术将肝脏暂时变为“蛋白工厂”以生产三种关键的免疫营养因子——DLL1、FLT3L 和 IL-7(合称为 DFI),成功逆转了老年小鼠的免疫衰老现象,并增强对疫苗接种和癌症治疗的响应。
这项研究突显了基于 mRNA 的策略在全身免疫调控方面的前景,强调了旨在保持老龄化人群免疫韧性(immune resilience)的干预措施的潜力。
该研究以:Transient hepatic reconstitution of trophic factors enhances aged immunity(短暂的肝脏营养因子重建可增强衰老的免疫力)为题,于 2025 年 12 月 17 日在线发表于 Nature 期刊,

免疫衰老:为什么年龄越大免疫力越差?
随着年龄增长,我们的免疫系统经历着深刻变化。胸腺——T 细胞的“训练营”——会逐渐萎缩,导致新生的 T 细胞数量锐减,而剩余的 T 细胞则逐渐功能失调。这导致免疫系统多样性降低,应对新病原体和癌细胞的能力大打折扣。
以往试图逆转免疫衰老的方法,例如激素治疗、细胞因子注射等,往往效果有限且常伴有毒副作用。
而现在,张锋团队的这项新研究则另辟蹊径,找到了更安全、更精准的解决方案。
创新方法:让肝脏成为临时“蛋白工厂”
研究团队首先通过多组学分析,比较了年轻和年老小鼠的免疫信号通路,发现 Notch 通路、FLT3L 通路和 IL-7 信号随年龄增长而显著减弱。这些因子对 T 细胞的发育和功能维持至关重要。
接下来,研究团队设计了一种肝脏 DFI 重建策略,:将编码这三种因子——DLL1(Notch 通路中的关键跨膜蛋白配体)、FLT3L 和 IL-7 的 mRNA 封装于脂质纳米颗粒(LNP)中,通过静脉注射靶向肝脏。肝脏具有独特的血流特点和强大的蛋白质合成能力,即使在高龄时仍保持良好功能,成为理想的临时“蛋白工厂”。

在肝脏重建衰退的 T 细胞信号转导因子以恢复衰老过程中的免疫信号转导
与传统的重组蛋白治疗不同,mRNA 方法能实现更可控、瞬时的蛋白表达。蛋白质在肝脏细胞中合成后释放入血,模拟了生理性的分泌模式,避免了重组蛋白治疗常见的全身性炎症反应。
惊人效果:免疫系统“重返青春”
经过上述 mRNA 治疗后,老年小鼠展现出了令人振奋的变化:
胸腺重生:治疗后,老年小鼠的胸腺功能显著恢复,新生 T 细胞数量增加,T 细胞受体多样性改善。这表明治疗不仅影响了外周免疫细胞,还真正促进了免疫系统的“源头活水”。
疫苗响应增强:接受治疗的老年小鼠对疫苗的响应显著改善,抗原特异性 T 细胞数量增加了约两倍,反应强度接近年轻小鼠水平。

肝脏 DFI 重建增强老年小鼠的疫苗诱导的 T 细胞响应
抗肿瘤能力提升:在肿瘤模型中,治疗使 40% 的老年小鼠完全清除了肿瘤,而所有对照组小鼠均因肿瘤进展而死亡。治疗还提高了免疫检查点抑制剂的疗效,为老年癌症免疫治疗带来了新希望。

肝脏 DFI 重建增强老年小鼠的抗肿瘤 T 细胞响应
安全可靠:可逆且不引发自身免疫
安全性是这种疗法的另一大亮点。治疗效应在停止给药后逐渐消退,避免了长期不可控的风险。在易发自发性糖尿病的小鼠模型中,治疗没有加速疾病进程,表明其不破坏自身免疫耐受。
与重组细胞因子治疗相比,这种 mRNA 方法引起的全身性炎症反应显著减轻,肝肾功能指标正常,显示了更好的安全性特征。
未来展望:个性化免疫返老还童的新时代
这项研究展示了将肝脏重新用于治疗性蛋白质生产的潜力,这可能成为对抗包括癌症在内的年龄相关疾病的通用策略。
这种方法的最大优势在于其可调性和可逆性,通过调整 mRNA 剂量和给药频率,可以精确控制治疗效果持续时间。更重要的是,这种策略可能适用于其他因年龄增长而减少的关键因子,为各种年龄相关疾病提供了新思路。
未来,我们或许能够通过类似的“临时工厂”策略,定期为免疫系统“充电”,让老年人的免疫系统重焕青春活力,更好地应对感染、癌症和疫苗挑战。
这项研究不仅为解决免疫衰老提供了创新方案,更开辟了利用器官特异性递送进行全身性治疗的新范式。
论文链接:
https://www.nature.com/articles/s41586-025-09873-4
原标题:《张锋最新Nature论文:返老还童!mRNA技术逆转免疫衰老,增强疫苗和癌症治疗效果》
本文为澎湃号作者或机构在澎湃新闻上传并发布,仅代表该作者或机构观点,不代表澎湃新闻的观点或立场,澎湃新闻仅提供信息发布平台。申请澎湃号请用电脑访问http://renzheng.thepaper.cn。





- 报料热线: 021-962866
- 报料邮箱: news@thepaper.cn
互联网新闻信息服务许可证:31120170006
增值电信业务经营许可证:沪B2-2017116
© 2014-2026 上海东方报业有限公司




