- +1
70岁黄宏生谋变,创维再闯关
现年70岁的黄宏生,正在亲自改写他创立38年的商业版图。
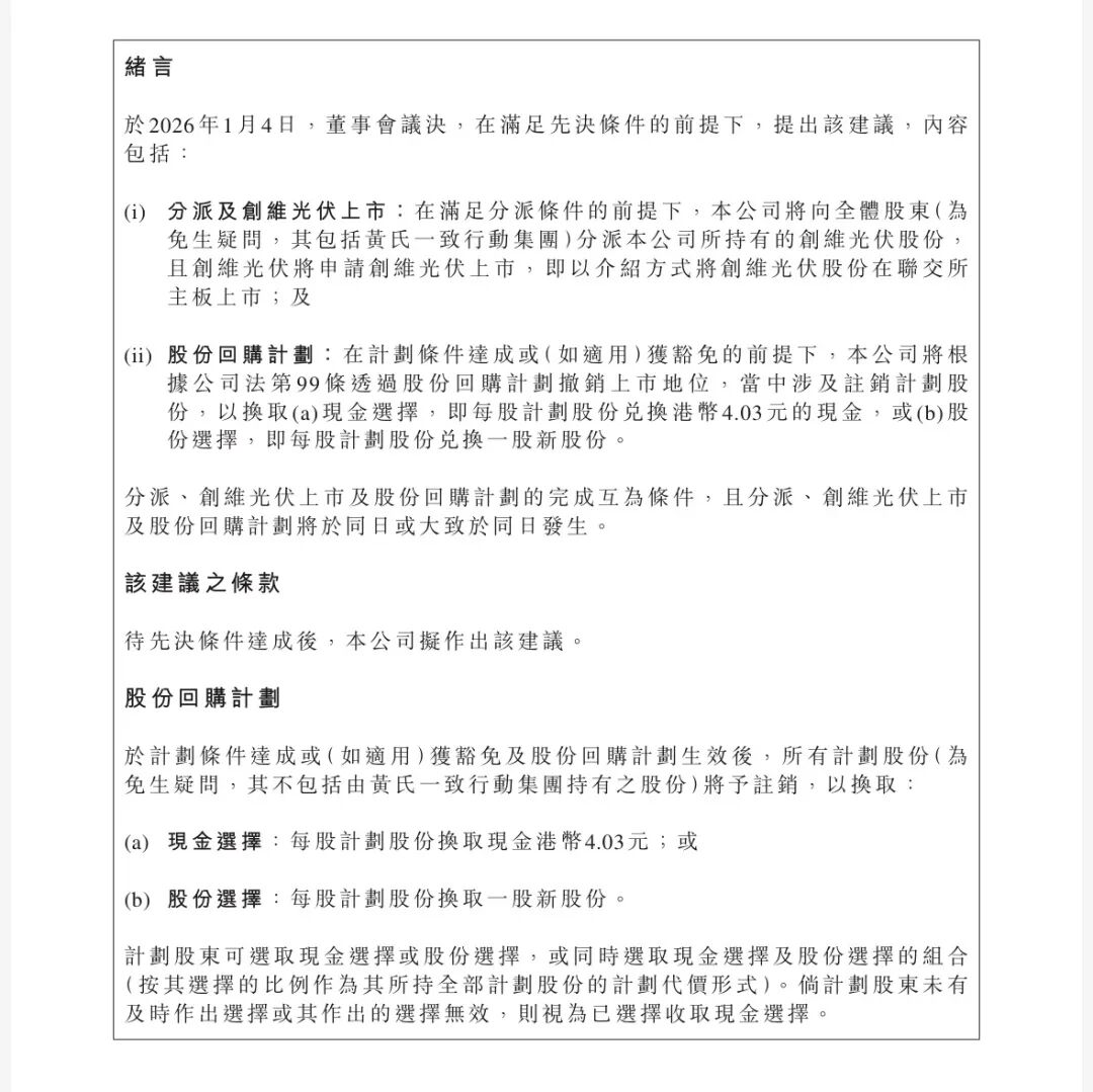
日前,创维集团(00751.HK)发布公告称,公司董事会于2026年1月4日决议,将分拆创维光伏,并申请以介绍方式在联交所主板上市。原有的创维集团将通过股份回购撤销上市地位,其中涉及注销计划股份。
这一决定,标志着黄宏生将彻底卸下传统家电业务的资本市场包袱,全力押注他眼中的 “第二增长曲线”。
资本市场对这“一拆一退”的资本运作给予热烈回应。1月21日,停牌半个月的创维集团复牌,高开超40%。1月22日,创维集团延续上涨势头,最终报收7.13港元/股,最新市值为135亿港元。
成立于1988年的创维集团,曾是中国彩电行业的标杆。但近年来,随着传统家电市场饱和,公司创始人黄宏生将目光转向了光伏。财务数据显示,创维的 “心脏” 正在发生转移。2025年上半年,创维新能源(光伏、储能)业务营收达138.36亿元,同比激增53.5%,占总营收比重已高达38%,距离反超占比47%的智能家电业务仅一步之遥。
黄宏生近期更是在演讲中直接透露,创维光伏2025年的收入预计将首次超过电视业务,未来创维光伏的增长点在海外,下一步将进入储能领域。
低估值是拆分“导火索”?
回溯时间线,创维集团拟拆分光伏业务上市的举动早有伏笔。
2025年8月,黄宏生在回应媒体采访时便已明确了分拆上市的战略方向。他当时表示,希望将创维打造为生态平台,并推动旗下产业独立上市,目标是在未来五年内分拆出5到8家上市公司。
在最新的公告中,创维集团解释称,传统家电业务增长放缓,创维光伏已成营收和利润核心驱动力;当前市值未反映资产价值,私有化后创维光伏可拓宽融资渠道,提升国际品牌形象。
记者查询发现,作为一家年营收超600亿的公司,创维集团在资本市场长期处于 “价值洼地”。停牌前,该公司总市值不足100亿港元。这一市值规模与行业巨头形成了巨大落差:截至1月22日收盘,白电龙头美的集团市值为5888亿元,海尔智家约2428亿元,同为在港上市的TCL电子的市值则是308亿港元,均超过创维集团。
值得一提的是,为了实现 “私有化退市” 与 “分拆上市” 的无缝衔接,创维集团设计了一套精密的交易架构:
第一步:分拆上市。 公司将向全体股东实物分派其持有的创维光伏70%股份(每股创维股份获配约0.37股光伏股份)。分派完成后,创维光伏将以介绍方式登陆港交所。
第二步:私有化退市。 针对黄氏家族以外的其他股东,公司提供了现金或换股的退出机制。现金对价为4.03 港元/股,若选择换股,则每股可换取1股退市后新公司股份。
根据公告的理论估值模型,这一方案为中小股东提供了丰厚的套利空间。其中,分派的光伏股票价值约6.13港元,叠加现金部分,合计价值约10.16港元/股。相较于停牌前5.18港元的收盘价,综合溢价率高达96%。
资金层面, 创维集团称已做好准备。若所有股东均选择现金退出,公司需支付约25.57亿港元,财务顾问中信证券(香港)已确认公司具备充足的资金来源。
交易完成后,创维的股权将高度集中。私有化后的非上市创维集团,将由黄氏一致行动集团(持股66.46%)及选择保留股份的股东全资拥有。而在上市平台创维光伏中,黄氏家族信托将持有45.81%的股份,公众股东持股不低于25%。
产经观察家丁少将向记者分析,此举对业务发展具有多重战略意义:让高增长的光伏板块独立上市,能使其价值得到市场充分重估,获得更高效的融资平台,从而加速海外拓展步伐;同时,这也能更清晰地区分不同增长逻辑的业务,优化整体管理效率。
能否靠光伏 “翻盘”?
1988年,年仅32岁的黄宏生作为“华南理工三剑客”之一,在香港创办创维实业有限公司,最初以生产电视机遥控器起步。
1992年,创维取得彩电生产许可证,正式进军电视整机领域。依托硬件技术与性价比优势,创维迅速崛起,成为中国彩电行业的巨头之一。
2000年,创维集团在香港主板上市,与TCL、康佳形成三足鼎立之势,共同被誉为中国“彩电三巨头”。
然而,随着传统家电行业增长空间见顶,创维的转型成为中国制造业寻求突破的缩影。近年来,从美的、格力到海尔,传统家电巨头纷纷向To B业务与新能源赛道跨界。但像创维这样,果断将核心增长板块分拆上市,同时推动母体私有化退市的 “决绝” 做法,在行业内仍属罕见。
目前,创维集团的核心业务包含智能家电(创维智能电视、冰洗空、厨电等)、智能系统技术(机顶盒、汽车电子、XR)、新能源(光伏、储能)和现代服务业。
相比于深耕数十年的家电业务,创维集团在新能源领域属于“后发者”。直到2021年半年报,“光伏业务”才首次作为独立板块亮相其中,同时明确了其清晰的发展路径。数据显示,截至2021年6月30日止六个月,创维集团光伏业务实现收入8.29亿元,而上年同期该业务尚未启动,实现了从零到一的突破性进展。
彼时,创维集团在2021年半年报中明确阐述了其光伏业务的布局思路:“经过数年考察,本集团决定以相对最为商业化、标准化的光伏系统集成行业作为切入点。光伏行业中,分布式光伏作为最贴近终端下沉市场及本集团熟悉的客户端零售领域的赛道,成为本集团早期主营业务的最终选择。”同时,公司明确计划,以户用光伏为起点,逐步拓展至工商业光伏、用电侧综合智慧能源管理等多元业务。
随后的四年间,创维新能源业务规模迅速膨胀,记者查询历年财报发现,该板块的营收规模从2021年的41.01亿元跃升至2024年的203.34亿元(2023年曾达233.96亿元)。然而,在狂飙突进的背后,创维集团利润端的表现却难言乐观。2021年至2024年,创维集团的归母净利润分别为16.34亿元、8.27亿元、10.69亿元及5.68亿元。
2025年上半年,这一下滑趋势持续。尽管新能源业务营收同比激增53.5%,助力创维集团总营收突破360亿元大关,但其净利润却同比几近腰斩,仅录得3.65亿元,同比下滑48.9%。这一数据反差在一定程度上也折射出在激烈的市场竞争下,这家家电巨头在新能源赛道上正面临 “规模与利润” 的艰难平衡。
显然,对于创维集团而言,这不仅是一次业务的分拆,更是一场漫长的自我革命。创维的下半场,或才刚刚拉开序幕。
本文为澎湃号作者或机构在澎湃新闻上传并发布,仅代表该作者或机构观点,不代表澎湃新闻的观点或立场,澎湃新闻仅提供信息发布平台。申请澎湃号请用电脑访问http://renzheng.thepaper.cn。





- 报料热线: 021-962866
- 报料邮箱: news@thepaper.cn
互联网新闻信息服务许可证:31120170006
增值电信业务经营许可证:沪B2-2017116
© 2014-2026 上海东方报业有限公司




