- +1
《Cell》“肝-脑运动信号轴”又有新见解!加州大学团队发现肝脏会分泌“护脑因子”,或可逆转记忆衰退

为什么有的人年纪大了记性越来越差,而坚持锻炼的老人却能保持清晰的思维?
我们一直以为,运动护脑,是运动直接“锻炼”了大脑。
但最新研究发现,真相可能恰恰相反——运动护脑,靠的竟然是肝脏。

近日,加州大学旧金山分校的 Gregor Bieri 教授团队和 Saul A. Villeda 教授团队在《Cell》上发表的一项研究给出了一个漂亮的答案:每一次迈开的腿,都在给肝脏发信号,让它生产一种“护脑因子”,然后通过血液送到大脑,修复那些衰老的血管。
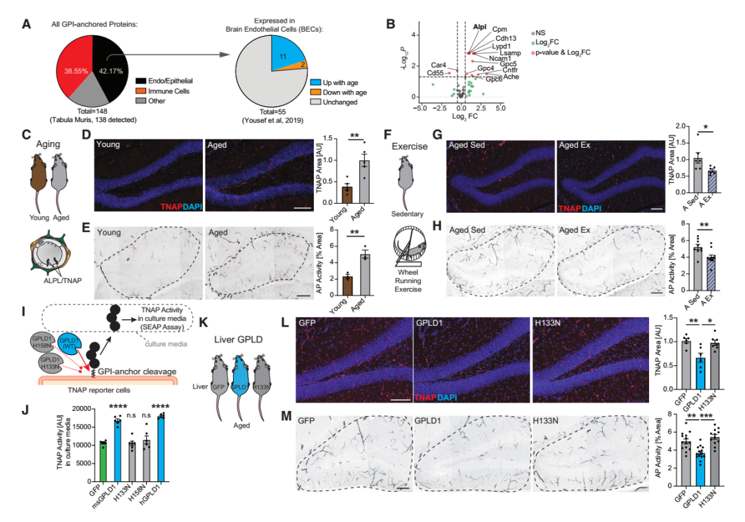
该论文题目为《Liver exerkine reverses aging- and Alzheimer’srelated memory loss via vasculature 》, 本研究发现肝脏分泌的运动因子 GPLD1 是调控大脑血管功能的关键,它能修复衰老和阿尔茨海默病模型小鼠的血脑屏障损伤,逆转其记忆衰退;同时抑制 TNAP 也能复刻 GPLD1 的认知改善效果,证实肝 - 脑运动信号轴通过脑血管介导认知获益,为衰老和阿尔茨海默病的治疗提供了全新的外周靶点。

一个反常识的发现
首先,研究者让老年小鼠自愿运动——结果和预期一样:它们记性变好了。
但追踪下去,发现了一个反常识的现象:
运动之后,大脑本身变化不大,反而是肝脏里GPLD1蛋白蹭蹭往上涨。
通过体外 TNAP 切割实验和体内肝脏过表达 GPLD1 实验,证实 TNAP 是 GPLD1 的直接底物,GPLD1 可切割并降低老年小鼠海马血管的 TNAP 表达与活性,也就是说运动诱导的肝脏 GPLD1 能精准作用于脑血管的 TNAP 蛋白。

GPLD1是怎么护脑的?
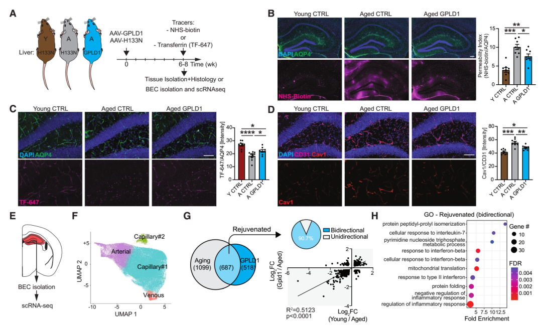
通过AAV 介导肝脏过表达、血脑屏障渗漏实验等发现,GPLD1 可减少老年小鼠海马的血脑屏障渗漏,恢复受体介导的物质转运,降低血管窖蛋白 1 表达。
脑血管内皮细胞单细胞测序显示,GPLD1 能逆转老年小鼠脑血管内皮细胞中的衰老相关转录变化,富集出炎症、能量代谢等相关通路,即 GPLD1 从结构和分子层面全面修复了衰老的血脑屏障。

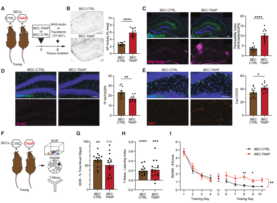
TNAP 异常是认知损伤的元凶
接下来,研究者让年轻小鼠的脑血管过表达TNAP——结果,这些本该记性很好的小鼠,出现了老年一样的记忆衰退,血脑屏障也漏了。
而使用CRISPR技术敲除TNAP,或者口服抑制剂SBI-425,老年小鼠的记忆恢复了,效果和运动、和过表达GPLD1一模一样。
以上结果说明 TNAP 是介导衰老认知损伤的核心靶点,抑制它可复刻 GPLD1 的认知获益。

阿尔茨海默病有新希望
最后,作者发现,在 5xFAD 阿尔茨海默病模型小鼠中,自愿运动,过表达 GPLD1 ,或抑制 TNAP ,均能减少小鼠脑内 β 淀粉样蛋白沉积,恢复神经发生和突触可塑性,改善其记忆缺陷;
同时发现老年人群和阿尔茨海默病患者脑内 TNAP 水平显著升高,证实 GPLD1/TNAP 轴在阿尔茨海默病中同样具有调控作用。

全文总结
本研究证实肝脏分泌的运动因子 GPLD1 是肝 - 脑运动信号轴的核心分子,其通过切割脑血管的 TNAP 蛋白,修复血脑屏障功能、逆转衰老相关的转录紊乱,进而改善衰老和阿尔茨海默病模型小鼠的认知损伤;明确了脑血管是运动和 GPLD1 发挥认知保护作用的关键靶点,为从外周器官干预中枢神经退行性疾病提供了新方向。
研究意义
理论意义:首次证实肝脏分泌的运动因子能直接调控脑血管功能,揭示了一条完整的“肝-脑运动信号轴”。
应用意义:绕开了血脑屏障这个药物研发的最大障碍。靶点在血管上,药物不用进脑子,大大降低了研发难度和副作用风险,为神经退行性疾病的治疗打开了新方向。
小编寄语
阿尔茨海默病的药物研发,为什么这么难?一个核心原因是:血脑屏障。很多能治病的分子,根本进不去大脑。强行进去,可能带来副作用。但GPLD1/TNAP这个靶点,妙就妙在:它就在脑血管上,不用穿过血脑屏障。口服TNAP抑制剂SBI-425,已经在小鼠身上验证了效果。
这让我们重新思考:护脑,可能要从护“肝”开始。未来,阿尔茨海默病患者可能只需要吃一片药,就能延缓记忆衰退。
虽然路还很长,但方向已经亮了。

原文链接:
https://doi.org/10.1016/j.cell.2026.01.024
原标题:《《Cell》“肝-脑运动信号轴”又有新见解!加州大学团队发现肝脏会分泌“护脑因子”,或可逆转记忆衰退》
本文为澎湃号作者或机构在澎湃新闻上传并发布,仅代表该作者或机构观点,不代表澎湃新闻的观点或立场,澎湃新闻仅提供信息发布平台。申请澎湃号请用电脑访问http://renzheng.thepaper.cn。





- 报料热线: 021-962866
- 报料邮箱: news@thepaper.cn
互联网新闻信息服务许可证:31120170006
增值电信业务经营许可证:沪B2-2017116
© 2014-2026 上海东方报业有限公司




