- +1
广州市2026年1月份网络预约出租汽车市场运行管理监测信息月报
为促进网络预约出租汽车(以下简称网约车)客运市场规范有序发展,引导社会资源合理配置,给社会公众合理选择出行方式提供参考,根据《国务院办公厅关于深化改革推进出租汽车行业健康发展的指导意见》(国办发〔2016〕58号)等要求,现发布2026年1月份广州市网约车市场运行管理监测信息。
1
市场规模
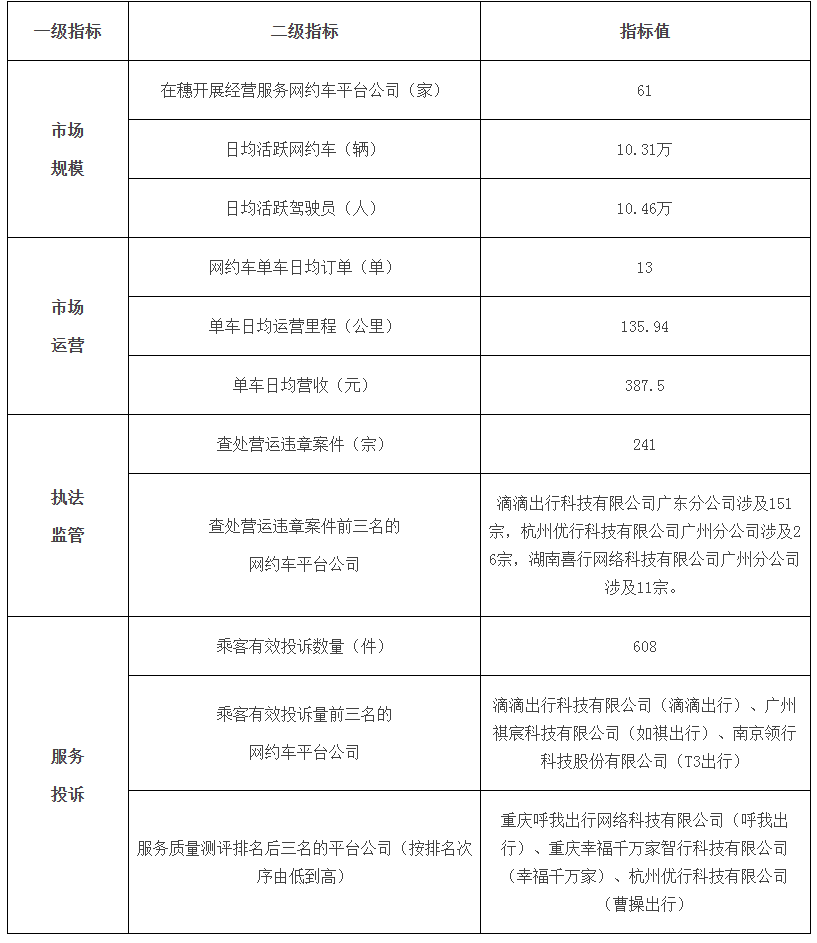
截至2026年1月31日,在穗开展经营服务的网约车平台公司61家,日均活跃网约车约10.31万辆,日均活跃网约车驾驶员约10.46万人。
2
市场运营
2026年1月,全市网约车单车日均订单量约13单,单车日均载客里程约135.94公里,单车日均营收约387.5元。
广州市网络预约出租汽车行业市场运行管理监测信息统计表
(2026年1月)
3
数据库接入
2026年1月,广东粤运发展有限公司(粤运悦行)无数据上传。
4
合规情况
本月“双证”(即《网络预约出租汽车运输证》《网络预约出租汽车驾驶员证》)合规率低于95%的平台公司有:广州如约数据科技有限公司(如约的士)。
5
执法监管
2026年1月,广州市交通运输执法部门共立案查处网约车相关违章241宗,其中涉及网约车平台的违章228宗(包括网约车平台违章161宗,网约车驾驶员违章67宗),线下揽客13宗。滴滴出行科技有限公司广东分公司、杭州优行科技有限公司广州分公司、湖南喜行网络科技有限公司广州分公司涉及违章案件数量排名居全市前三位。
各类营运违章涉及平台总览
(2026年1月)
无证车辆从事营运违章有12宗,占网约车相关违章总数的4.98%,在该类网约车违章涉及平台中,滴滴出行科技有限公司广东分公司(滴滴出行、花小猪打车)涉及11宗、山东及时雨汽车科技有限公司涉及1宗。
各类营运违章情况总览
(2026年1月)
6
服务投诉
2026年1月,广州市交通运输主管部门共办结广州12345政务服务便民热线转办的网约车乘客有效投诉608宗,滴滴出行科技有限公司(滴滴出行)、广州祺宸科技有限公司(如祺出行)、南京领行科技股份有限公司(T3出行)的乘客有效投诉数量在全市网约车平台中排名前三位。其中“服务态度差”类投诉为272宗,占有效投诉总数的44.74%,“服务态度差”类投诉中滴滴出行科技有限公司(滴滴出行)比例最高,为108宗,占该类投诉总数的39.71%。
各类服务投诉情况总览
(2026年1月)
7
风险提示
请有意进入网约车市场经营的企业和驾驶员,深入了解政策法规、充分调研市场现状、合理评估经营风险,审慎做好投资、从业的分析和选择,避免盲目进入网约车市场。
驾驶员经审慎评估,如有计划从事网约车经营活动的,一是请依法依规办理网约车驾驶员证、网约车运输证,并选择具有网约车经营许可的平台公司开展网约车经营活动;警惕“承诺无证也可从业”的宣传内容,无证运营属于违规行为,需承担相应法律责任。二是警惕通过合同约定由平台代收代发驾驶员流水收入的运营模式,可能存在平台经营不善难以追回劳动报酬的风险。三是警惕“零租金”“收入保底”等租车宣传广告,避免上当受骗造成不必要损失。
同时,提醒网约车平台公司、网约车车辆所有企业和从业人员,依法经营、安全驾驶、文明服务。
原标题:《广州市2026年1月份网络预约出租汽车市场运行管理监测信息月报》
本文为澎湃号作者或机构在澎湃新闻上传并发布,仅代表该作者或机构观点,不代表澎湃新闻的观点或立场,澎湃新闻仅提供信息发布平台。申请澎湃号请用电脑访问http://renzheng.thepaper.cn。





- 报料热线: 021-962866
- 报料邮箱: news@thepaper.cn
互联网新闻信息服务许可证:31120170006
增值电信业务经营许可证:沪B2-2017116
© 2014-2026 上海东方报业有限公司




