- +1
中国香蕉市场动态监测(2026年2月)
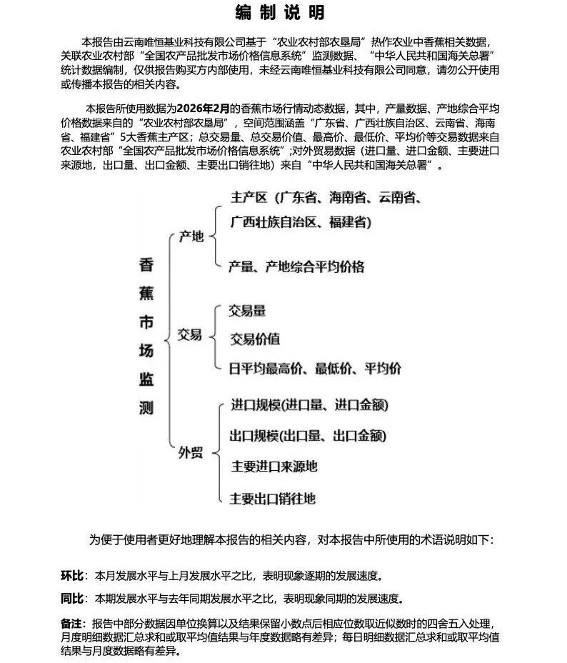
本文约5100+字,含24图表,阅读时间较长,建议收藏阅读。



一、全国香蕉主产区产量及产地价格
图表1:全国香蕉主产区总产量月度走势及本月变化

(数据来源:农业农村部农垦局 制图:农小蜂)
2026年2月,全国香蕉主产区总产量为82.0万吨,与上月相比,减少了11%;与去年同期相比,减少了4.2%。从历史数据来看,2025年5月~2026年2月,全国香蕉主产区总产量从74.0万吨波动至82.0万吨;每月对应的增加/减少幅度也从-8.2%变化至-11.0%;近一年峰值为2025年11月的127.5万吨,谷值为2025年7月的64.9万吨。
图表2:全国香蕉主产区产地综合平均价格月度走势及本月变化

(数据来源:农业农村部农垦局 制图:农小蜂)
2026年2月,全国香蕉主产区产地综合平均价格为2.9元/公斤,与上月相比,下降了6.5%;与去年同期相比,上涨了12.6%。从历史数据来看,2025年5月~2026年2月,全国香蕉主产区产地综合平均价格从3.6元/公斤波动至2.9元/公斤;每月对应的上涨/下降幅度也从8.4%变化至-6.5%;近一年峰值为2025年5月的3.6元/公斤,谷值为2025年10月的2.3元/公斤。
图表3:全国香蕉主产区本月产量及产地价格对比

(数据来源:农业农村部农垦局 制图:农小蜂)
细分产区来看,2026年2月,全国香蕉主产区按产量从高到低排名依次是:广东省40.0万吨、云南省28.0万吨、广西壮族自治区7.4万吨、海南省5.6万吨、福建省1.0万吨;按产地均价从高到低排名依次是:广西壮族自治区3.5元/公斤、福建省3.2元/公斤、广东省3.1元/公斤、海南省3.0元/公斤、云南省2.5元/公斤。
(一)、广东省香蕉产量及产地价格
图表4:广东省香蕉产量月度走势及本月变化

(数据来源:农业农村部农垦局 制图:农小蜂)
2026年2月,广东省香蕉产量为40.0万吨,与上月相比,增加了11.1%;与去年同期相比,增加了11.1%。从历史数据来看,2025年5月~2026年2月,广东省香蕉产量从31.0万吨波动至40.0万吨;每月对应的增加/减少幅度也从10.7%变化至11.1%;近一年峰值为2026年2月的40.0万吨,谷值为2025年5月的31.0万吨。
图表5:广东省香蕉产地平均价格月度走势及本月变化

(数据来源:农业农村部农垦局 制图:农小蜂)
2026年2月,广东省香蕉产地平均价格为3.1元/公斤,与上月相比,下降了3.1%;与去年同期相比,上涨了40.9%。从历史数据来看,2025年5月~2026年2月,广东省香蕉产地平均价格从2.9元/公斤波动至3.1元/公斤;每月对应的上涨/下降幅度也从20.8%变化至-3.1%;近一年峰值为2025年12月的3.3元/公斤,谷值为2025年7月的2.7元/公斤。
(二)、广西壮族自治区香蕉产量及产地价格
图表6:广西壮族自治区香蕉产量月度走势及本月变化

(数据来源:农业农村部农垦局 制图:农小蜂)
2026年2月,广西壮族自治区香蕉产量为7.4万吨,与上月相比,减少了69.4%;与去年同期相比,增加了1.4%。从历史数据来看,2025年7月~2026年2月,广西壮族自治区香蕉产量从12.7万吨波动至7.4万吨;每月对应的增加/减少幅度也从32.3%变化至-69.4%;近一年峰值为2025年12月的70.5万吨,谷值为2026年2月的7.4万吨。
图表7:广西壮族自治区香蕉产地平均价格月度走势及本月变化

(数据来源:农业农村部农垦局 制图:农小蜂)
2026年2月,广西壮族自治区香蕉产地平均价格为3.5元/公斤,与上月相比,上涨了16.7%;与去年同期相比,下降了2.8%。从历史数据来看,2025年7月~2026年2月,广东省香蕉产地平均价格从2.0元/公斤波动至3.5元/公斤;每月对应的上涨/下降幅度也从-55.6%变化至16.7%;近一年峰值为2026年2月的3.5元/公斤,谷值为2025年10月的1.8元/公斤。
(三)、云南省香蕉产量及产地价格
图表8:云南省香蕉产量月度走势及本月变化

(数据来源:农业农村部农垦局 制图:农小蜂)
2026年2月,云南省香蕉产量为28.0万吨,与上月相比,基本持平;与去年同期相比,基本持平。从历史数据来看,2025年5月~2026年2月,云南省香蕉产量从12.0万吨波动至28.0万吨;每月对应的增加/减少幅度也从-52.0%变化至0.0%;近一年峰值为2026年1月、2026年2月的28.0万吨,谷值为2025年9月的5.0万吨。
图表9:云南省香蕉产地平均价格月度走势及本月变化

(数据来源:农业农村部农垦局 制图:农小蜂)
2026年2月,云南省香蕉产地平均价格为2.5元/公斤,与上月相比,下降了19.4%;与去年同期相比,基本持平。从历史数据来看,2025年5月~2026年2月,云南省香蕉产地平均价格从3.2元/公斤波动至2.5元/公斤;每月对应的上涨/下降幅度也从-3.0%变化至-19.4%;近一年峰值为2025年5月的3.2元/公斤,谷值为2025年10月的2.2元/公斤。
(四)、海南省香蕉产量及产地价格
图表10:海南省香蕉产量月度走势及本月变化

(数据来源:农业农村部农垦局 制图:农小蜂)
2026年2月,海南省香蕉产量为5.6万吨,与上月相比,增加了92.4%;与去年同期相比,减少了12.1%。从历史数据来看,2025年5月~2026年2月,海南省香蕉产量从21.2万吨波动至5.6万吨;每月对应的增加/减少幅度也从202.9%变化至92.4%;近一年峰值为2025年6月的33.5万吨,谷值为2025年12月的2.4万吨。
图表11:海南省香蕉产地平均价格月度走势及本月变化

(数据来源:农业农村部农垦局 制图:农小蜂)
2026年2月,海南省香蕉产地平均价格为3.0元/公斤,与上月相比,上涨了4.2%;与去年同期相比,下降了25%。从历史数据来看,2025年5月~2026年2月,海南省香蕉产地平均价格从4.1元/公斤波动至3.0元/公斤;每月对应的上涨/下降幅度也从-14.6%变化至4.2%;近一年峰值为2025年6月的4.1元/公斤,谷值为2025年7月的1.6元/公斤。
(五)、福建省香蕉产量及产地价格
图表12:福建省香蕉产量月度走势及本月变化

(数据来源:农业农村部农垦局 制图:农小蜂)
2026年2月,福建省香蕉产量为1.0万吨,与上月相比,基本持平;与去年同期相比,基本持平。从历史数据来看,2025年5月~2026年2月,福建省香蕉产量从0.8万吨波动至1.0万吨;每月对应的增加/减少幅度也从60.0%变化至0.0%;近一年峰值为2025年8月的4.0万吨,谷值为2025年5月、2025年6月的0.8万吨。
图表13:福建省香蕉产地平均价格月度走势及本月变化

(数据来源:农业农村部农垦局 制图:农小蜂)
2026年2月,福建省香蕉产地平均价格为3.2元/公斤,与上月相比,下降了20%;与去年同期相比,下降了5.9%。从历史数据来看,2025年5月~2026年2月,海南省香蕉产地平均价格从4.0元/公斤波动至3.2元/公斤;每月对应的上涨/下降幅度也从11.1%变化至-20.0%;近一年峰值为2025年5月、2025年6月、2026年1月的4.0元/公斤,谷值为2025年10月的0.8元/公斤。
二、全国农批市场香蕉交易行情
(一)、交易量
图表14:全国重点监测的农产品批发市场香蕉总交易量月度走势及本月变化

(数据来源:农业农村部 制图:农小蜂)
2026年1~2月暂无官方发布的香蕉交易量数据。最新数据显示:2025年12月,全国重点监测的农产品批发市场香蕉总交易量为2.2万吨,与上月相比,基本持平;与去年同期相比,减少了4.2%。从历史数据来看,2025年3月~2025年12月,全国重点监测的农产品批发市场香蕉总交易量从2.2万吨波动至2.2万吨;每月对应的增加/减少幅度也从29.4%变化至0.0%;近一年峰值为2025年5月的2.4万吨,谷值为2025年6月的2.1万吨。
(二)、交易价值
图表15:全国重点监测的农产品批发市场香蕉总交易价值月度走势及本月变化

(数据来源:农业农村部 制图:农小蜂)
2026年1~2月暂无官方发布的香蕉交易价值数据。最新数据显示:2025年12月,全国重点监测的农产品批发市场香蕉总交易价值为10650.9万元,与上月相比,减少了2.2%;与去年同期相比,减少了20.8%。从历史数据来看,2025年3月~2025年12月,全国重点监测的农产品批发市场香蕉总交易价值从12278.1万元波动至10650.9万元;每月对应的增加/减少幅度也从24.8%变化至-2.2%;近一年峰值为2025年5月的15319.9万元,谷值为2025年12月的10650.9万元。
(三)、价格行情
图表16:全国重点监测的农产品批发市场香蕉日平均价格最高价、最低价月度走势

(数据来源:农业农村部 制图:农小蜂)
2026年2月,全国重点监测的农产品批发市场香蕉日平均价格最高值为6.4元/公斤,最低值为5.9元/公斤,价格极差为0.5元/公斤。从历史数据来看,2025年5月~2026年2月,全国重点监测的农产品批发市场香蕉日平均价格最高值从7.4元/公斤波动至6.4元/公斤,近一年峰值为2025年5月的7.4元/公斤,谷值为2025年8月、2025年9月的5.3元/公斤;日平均价格最低值从6.4元/公斤波动至5.9元/公斤,近一年峰值为2025年5月的6.4元/公斤,谷值为2025年12月的-4.9元/公斤。
图表17:全国重点监测的农产品批发市场香蕉平均价格月度走势及本月变化

(数据来源:农业农村部 制图:农小蜂)
2026年2月,全国重点监测的农产品批发市场香蕉全月平均价格为6.2元/公斤,与上月相比,增加了10.7%;与去年同期相比,增加了5.1%。从历史数据来看,2025年5月~2026年2月,全国重点监测的农产品批发市场香蕉月平均价格从6.9元/公斤波动至6.2元/公斤;每月对应的上涨/下降幅度也从4.5%变化至10.7%;近一年峰值为2025年5月的6.9元/公斤,谷值为2025年11月的4.7元/公斤。
图表18:全国重点监测的农产品批发市场香蕉本月平均价格日走势(单位:元/公斤)

(数据来源:农业农村部 制图:农小蜂)
从每日价格来看,2026年2月1日~28日,全国重点监测的农产品批发市场香蕉每日平均价格从5.9元/公斤波动至6.4元/公斤。近一个月来,价格峰值为2026年2月18日、2026年2月22日、2026年2月24日、2026年2月26日、2026年2月28日的6.4元/公斤,谷值为2026年2月1日的5.9元/公斤。
三、外贸
(一)、年度走势及规模
从长期趋势来看,我国香蕉进口规模远大于出口规模。由于适宜香蕉生长的气候条件决定了香蕉种植区域主要分布在我国南方区域,种植面积有限,加之香蕉枯萎病导致收益越来越低,农民种植香蕉的热情减少。受土地资源约束及枯萎病影响,国内大面积扩种香蕉可能性较小,我国自产的香蕉远不能满足国内市场需求,每年从菲律宾等国进口大量香蕉。
图表19:我国香蕉进、出口数量年度走势对比

(数据来源:中华人民共和国海关总署 制图:农小蜂)
中华人民共和国海关总署数据显示:2011年~2025年,我国香蕉进口量从81.87万吨波动增加至194.15万吨;近15年峰值为2025年的194.15万吨;谷值为2013年的51.48万吨。香蕉出口量则从1.02万吨波动至8.85万吨;近15年峰值为2025年的8.85万吨;谷值为2014年的0.43万吨。香蕉净进口量也随之从80.85万吨波动增加至185.30万吨;近15年峰值为2019年的191.52万吨;谷值为2013年的50.37万吨。
图表20:我国香蕉进、出口金额年度走势对比

(数据来源:中华人民共和国海关总署 制图:农小蜂)
从贸易额来看:2011年~2025年,我国香蕉进口金额从4.02亿美元波动增加至10.63亿美元;近15年峰值为2022年的11.63亿美元;谷值为2013年的3.36亿美元。香蕉出口金额则从0.07亿美元波动至0.77亿美元;近15年峰值为2025年的0.77亿美元;谷值为2014年的0.04亿美元。香蕉贸易逆差金额也随之从3.95亿美元波动增加至9.86亿美元;近15年峰值为2022年的11.38亿美元;谷值为2013年的3.28亿美元。
(二)、月进口规模及来源
图表21:全国香蕉进口量、进口金额月度走势

(数据来源:中华人民共和国海关总署 制图:农小蜂)
2026年2月,我国香蕉进口量为15.10万吨,进口金额为8639.67万美元。从历史数据来看,2025年3月~2026年2月,全国香蕉进口量从20.83万吨波动至15.10万吨,近一年峰值为2025年4月的23.15万吨,谷值为2025年11月的12.07万吨;进口金额从11072.41万美元波动至8639.67万美元,近一年峰值为2025年4月的12481.49万美元,谷值为2025年11月的6352.35万美元。2026年1~2月,我国香蕉累计进口29.33万吨,金额累计约16723.03万美元。
图表22:本月香蕉主要进口来源地进口量、进口金额对比

(数据来源:中华人民共和国海关总署 制图:农小蜂)
细分市场来看,2026年2月,全国香蕉主要进口来源地按进口量从高到低排名依次是:越南56652.48吨、菲律宾35537.23吨、厄瓜多尔31120.59吨、柬埔寨18655.41吨、缅甸3941.40吨、老挝2626.20吨、墨西哥2084.53吨、泰国431.53吨;按进口金额从高到低排名依次是:厄瓜多尔2273.44万美元、菲律宾2237.35万美元、越南2185.68万美元、柬埔寨1396.52万美元、墨西哥194.59万美元、老挝189.15万美元、缅甸110.45万美元、泰国52.50万美元。
(三)、月出口规模及市场
图表23:全国香蕉出口量、出口金额月度走势

(数据来源:中华人民共和国海关总署 制图:农小蜂)
2026年2月,我国香蕉出口量为0.46万吨,出口金额为369.61万美元。从历史数据来看,2025年3月~2026年2月,全国香蕉出口量从0.55万吨波动至0.46万吨,近一年峰值为2025年11月的1.83万吨,谷值为2025年5月的0.36万吨;出口金额从669.21万美元波动至369.61万美元,近一年峰值为2025年11月的1494.92万美元,谷值为2026年1月的300.46万美元。2026年1~2月,我国香蕉累计出口0.84万吨,金额累计约670.08万美元。
图表24:本月香蕉主要出口销往地出口量、出口金额对比

(数据来源:中华人民共和国海关总署 制图:农小蜂)
细分市场来看,2026年2月,全国香蕉主要出口销往地按出口量从高到低排名依次是:中国香港1511.73吨、吉尔吉斯斯坦772.74吨、蒙古747.19吨、朝鲜581.63吨、俄罗斯453.19吨、中国澳门286.54吨、乌兹别克斯坦255.06吨、捷克6.23吨、美国5.29吨、斯洛伐克1.78吨、泰国1.50吨、德国1.21吨、西班牙0.62吨、日本0.59吨、韩国0.40吨、比利时0.30吨、智利0.22吨、马来西亚0.10吨、卡塔尔0.07吨、斯洛文尼亚0.07吨、新加坡0.05吨、英国0.02吨、巴西0.02吨、墨西哥0.00吨;按出口金额从高到低排名依次是:中国香港162.65万美元、吉尔吉斯斯坦68.22万美元、俄罗斯39.10万美元、朝鲜30.40万美元、蒙古27.24万美元、乌兹别克斯坦12.50万美元、中国澳门8.29万美元、美国7.87万美元、捷克5.79万美元、泰国1.70万美元、斯洛伐克1.40万美元、德国1.13万美元、日本0.74万美元、西班牙0.66万美元、韩国0.57万美元、比利时0.54万美元、智利0.37万美元、马来西亚0.12万美元、卡塔尔0.11万美元、斯洛文尼亚0.08万美元、英国0.05万美元、新加坡0.05万美元、巴西0.02万美元、墨西哥0.00万美元。
原标题:《中国香蕉市场动态监测(2026年2月)》
本文为澎湃号作者或机构在澎湃新闻上传并发布,仅代表该作者或机构观点,不代表澎湃新闻的观点或立场,澎湃新闻仅提供信息发布平台。申请澎湃号请用电脑访问http://renzheng.thepaper.cn。





- 报料热线: 021-962866
- 报料邮箱: news@thepaper.cn
互联网新闻信息服务许可证:31120170006
增值电信业务经营许可证:沪B2-2017116
© 2014-2026 上海东方报业有限公司




