- +1
重磅!这国10年签,下周开始执行了...
2026-03-26 21:48
来源:澎湃新闻·澎湃号·政务
字号
据韩国驻华大使馆最新消息:下周一开始执行新的多次签政策。
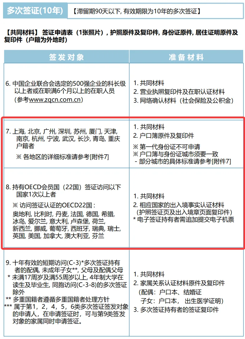
韩国的10年签最新签发对象已经更新,新增了9个。除了上海、北京等14城的可以直接办以外,其他城市的持有OECD22国签证并访问1次以上者,也可办10年签。
5年签的签发重新更改为13个对象?
原标题:《重磅!这国10年签,下周开始执行了...》
特别声明
本文为澎湃号作者或机构在澎湃新闻上传并发布,仅代表该作者或机构观点,不代表澎湃新闻的观点或立场,澎湃新闻仅提供信息发布平台。申请澎湃号请用电脑访问http://renzheng.thepaper.cn。
+1
收藏
我要举报





查看更多
澎湃矩阵
新闻报料
- 报料热线: 021-962866
- 报料邮箱: news@thepaper.cn
互联网新闻信息服务许可证:31120170006
增值电信业务经营许可证:沪B2-2017116
© 2014-2026 上海东方报业有限公司
反馈




