- +1
三安光电实控人留置调查背后:千亿LED龙头面临治理与转型双重考验
2026年3月22日,国内LED芯片行业绝对龙头、市值曾超千亿的三安光电(600703.SH)发布公告称,公司收到控股股东福建三安集团有限公司的通知,其实际控制人林秀成已被国家监察委员会采取留置措施并立案调查。

消息引发资本市场剧烈震荡,次日公司股价开盘跌停,市值单日蒸发超80亿元。这一事件不仅暴露了企业个体在治理层面的重大风险,更将中国半导体产业在高速扩张期中普遍存在的模式隐忧置于聚光灯下。
创业传奇与突至的监管重锤
此次被调查的林秀成,其创业历程是中国民营企业家抓住时代机遇、成功实现产业升级的缩影。他于上世纪80年代通过收购废钢边角料赚取第一桶金,1992年与福建三明钢铁厂合资创办三安炼铁厂,奠定了早期的产业根基。在传统钢铁行业积累后,他于1999年在深圳高交会上接触LED技术,敏锐地捕捉到高科技产业的政策风向,遂于2000年成立三安光电,正式跨界进入当时被美日企业高度垄断的LED外延片及芯片领域。
2008年,三安光电成功借壳天颐科技登陆A股市场,自此开启了“资本运作+产业扩张”的双轮驱动时代。通过与地方政府深度绑定,获取在设备、土地、税收等方面的巨额补贴与支持,三安光电迅速扩张产能,崛起为全球LED芯片市场的重要供应商,并逐步构建了横跨LED与化合物半导体的庞大商业版图。
尽管林秀成已于2017年7月卸任上市公司所有职务,并将经营管理权移交其子林志强,但作为通过控股股东间接持有公司大量股份的最终受益人,他仍是公司战略决策的核心人物。此次由国家监察委员会这一专门监督公职人员职务违法犯罪的机构直接介入,表明案件性质可能非同寻常。市场普遍将此事件与公司历史问题相联系——2017年,三安集团就曾因资金链紧张、预付款项异常及关联方资金占用等问题,被监管机构连发问询函,林秀成随后卸任职务被外界视为一种风险切割。因此,市场猜测此次调查或涉及更深层次的政商关系与历史资金运作问题。这一突发状况,直接击穿了市场对公司治理结构稳定性与业务连续性的信任。
业绩首次亏损揭示转型结构性难题
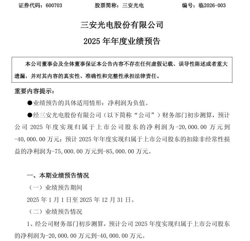
实控人风波爆发之际,三安光电正遭遇自2008年上市以来最严峻的业绩挑战。根据公司发布的《2025年年度业绩预告》,预计2025年度归母净利润为-2亿元至-4亿元,(后修订-2亿元至-3亿元)为扣除非经常性损益后的净利润为-7.5亿元至-8.5亿元。这是该公司18年来首次出现年度亏损,且扣非净利的大额亏损,深刻揭示了其主营业务面临的巨大压力。业绩“变脸”主要由三方面因素共同导致:

传统LED主业增长乏力,行业红利消退。公司起家的LED芯片业务正经历全行业性的下行周期。全球产能过剩导致价格竞争异常激烈,尽管三安光电持续向高端产品结构调整,但整体营收规模和毛利率仍受到严重挤压。市场需求的疲软还带来了显著的资产减值风险,2025年相关存货跌价准备的计提金额同比大幅增加,进一步侵蚀了利润。
第三代半导体业务投入巨大,短期难堪盈利重任。为打造第二增长曲线,三安光电近年来重金押注碳化硅(SiC)、氮化镓(GaN)等第三代半导体。然而,这些前沿领域技术壁垒高、客户认证周期长、投资回报慢。尽管其与意法半导体(ST)合作的重庆碳化硅项目已投产,车规级产品也进入了比亚迪等头部客户供应链,但行业竞争格局急剧变化。国际巨头为抢占市场份额率先发起价格战,使得公司新业务面临“量产即遇红海”的窘境,规模化效益迟迟未能显现。同时,在Micro LED、1.6T光通信芯片等更具前瞻性的领域,其布局仍处于技术验证或市场导入阶段,短期内无法对业绩形成支撑。
“补贴依赖症”显形,自身造血能力面临大考。长期以来,高额的政府补助是三安光电维持账面盈利的关键因素。据统计,2019年至2024年六年间,公司计入当期损益的各类政府补助累计超过40亿元,这与同期波动较大的主营业务利润形成了鲜明对比。这一模式在2025年遭遇拐点,随着相关产业政策进入新阶段,公司当年获得的政府补助同比出现显著下滑。补贴的“退潮”,使其依赖自身主营业务实现持续盈利的能力不足这一根本问题彻底暴露。这不仅是三安光电的个体困境,也折射出许多中国科技企业在产业追赶期中面临的共性挑战:如何在政策与资本的初期扶持下,快速培育出真正的市场化核心竞争力,实现从“输血”到“造血”的质变。
政商绑定与高杠杆扩张的潜在风险
三安光电的崛起路径,深度嵌入了中国地方经济发展与产业升级的特定模式。其通过与多地政府签订重大投资协议,获得了土地、补贴、税收等一系列优惠政策,从而在厦门、长沙、重庆、泉州等地快速建设了多个百亿级半导体产业园。国家集成电路产业投资基金(“大基金”)也曾作为战略投资者入股,为其扩张背书。
这种“政府支持、资本驱动、快速扩张”的模式在过去创造了增长奇迹,但其内在脆弱性随宏观环境与监管风向变化而逐渐暴露:
投资效益面临考验:部分重资产项目投资周期长,而市场需求不及预期,导致资产利用率偏低,投资回报周期被拉长,效益承压。
合作模式可持续性受质疑:早期参与公司定向增发的地方国资平台,其持股成本普遍高于事件爆发后的市场股价,陷入显著的账面浮亏。这使此类政企深度绑定的合作模式的长期可持续性受到市场审视。
财务安全边际遭削弱:截至2025年末,公司控股股东层面的股权质押率仍处于较高水平。实控人被调查这一重大负面事件,极易引发金融机构对关联企业信用风险的重新评估,可能导致融资环境收紧,对需要持续巨额资金投入的半导体制造业构成直接威胁。
三安光电当前所面临的,是治理危机、行业周期与转型阵痛的三重叠加。短期内,公司必须应对由实控人事件直接引发的一系列连锁挑战:管理层的决策连续性与权威性、金融机构的信任与融资支持、以及下游客户对供应链稳定性的担忧。这些都将严峻考验以林志强为首的管理团队的独立运营与危机应对能力。
从更宏观的产业视角看,此事件为中国半导体产业提供了一个深刻的反思案例。它清晰地表明,在追求技术自主和产业升级的道路上,健康的公司治理、审慎的财务策略与扎实的技术市场化能力,与攻克技术难题本身同等重要。过度依赖非市场化的资源倾斜和粗放的资本扩张,可能在外部环境变化时积累系统性风险。
针对实控人被留置、经营业绩以及公司治理等相关问题,发现网向三安光电发送调研求证函。截至发稿前,未收到相关问题的合理解释。
(财经研究员:周子章)
本文为澎湃号作者或机构在澎湃新闻上传并发布,仅代表该作者或机构观点,不代表澎湃新闻的观点或立场,澎湃新闻仅提供信息发布平台。申请澎湃号请用电脑访问http://renzheng.thepaper.cn。





- 报料热线: 021-962866
- 报料邮箱: news@thepaper.cn
互联网新闻信息服务许可证:31120170006
增值电信业务经营许可证:沪B2-2017116
© 2014-2026 上海东方报业有限公司




