- +1
“优思益”品牌被曝造假,多位带货明星博主致歉:全额退款


近日,央视曝光“澳洲优思益”虚构海外产地、伪造品牌背景,所谓墨尔本工厂实为汽修厂,产品实为国内代工生产。“澳洲优思益”是抖音、天猫销量第一的叶黄素知名品牌,原产地标称为澳大利亚。目前,该品牌产品已全网下架。
4月1日消息,针对总台报道的跨境电商进口“优思益”保健品涉嫌原产地造假、虚假宣传等问题,国务院食安办、市场监管总局、海关总署高度重视,立即组织涉事地市场监管部门和海关开展调查核实,严查违法违规行为,切实维护市场秩序,保护消费者合法权益。
同日,明道、李若彤、章小蕙等多位曾带货相关产品的明星、主播发布公开声明致歉,并公布优思益售后方案:全额退款。
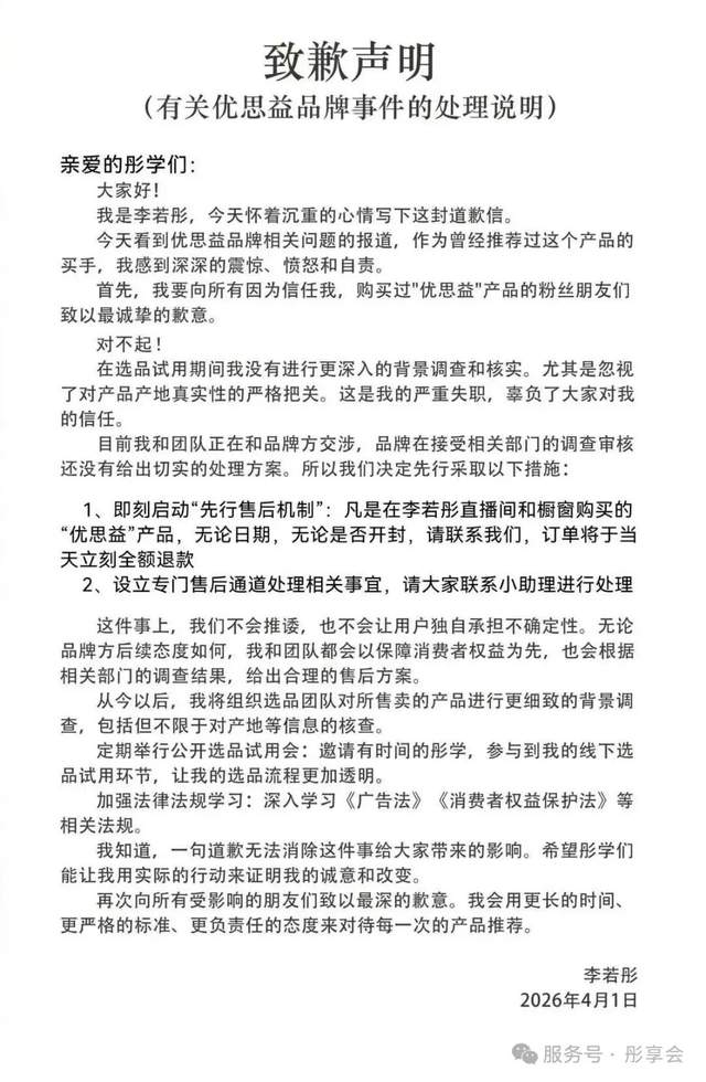
4月1日,李若彤通过直播间官微“彤享会”发布致歉声明称,品牌在接受相关部门的调查审核,还没有给出切实的处理方案。即刻启动“先行售后机制”,凡是在李若彤直播间和橱窗购买的“优思益”产品,无论日期,无论是否开封,可联系小助理,订单将于当天立刻全额退款。
“李若彤专属小助理”随后也在朋友圈发布该声明。该声明称:在选品试用期间我没有进行更深入的背景调查和核实。尤其是忽视了对产品产地真实性的严格把关。这是我的严重失职,辜负了大家对我的信任。
4月1日,演员明道发布关于优思益品牌事件的公告说明,表示自己与团队已关注到关于“YouthIt优思益”的相关报道,“首先对支持我信任我而购买该品牌的消费者郑重道歉,我们会第一时间负责和解决。”明道承诺,凡通过明道直播间/橱窗渠道购买“YouthIt优思益"品牌产品的消费者,均可自本公告发布之日起30个工作日内联系直播间小助理,将以“先行赔付”的形式向相关消费者予以退款处理,预计将于相关订单信息核实后7个工作日内完成退款。
4月1日,章小蕙通过其公司账号“玫瑰是玫瑰”发布声明致歉,承诺消费者可自本公告发布起15个工作日内联系购买平台的官方客服,都将以“先行赔付”的形式,于订单核实后的7个工作日内,针对所有通过玫瑰全渠道下单的用户,给出退款处理。
4月1日,优思益也发布声明称,公司对此高度重视,第一时间针对报道提及的相关内容开展自查自纠,下架全部相关商品,并暂停所有对外销售渠道。优思益表述,全力配合各项调查工作,已完整、全面地提交了所有相关资料。
按照品牌方解释,墨尔本地址为品牌持有人注册通讯地址,并非生产地址,因办公地址变更转租汽修厂;同时承认第一代铁饮产品曾在国内合规工厂阶段性生产,相关信息已公开披露,2025年起已转移至新西兰工厂生产,强调品牌所有权、研发与品控体系均在澳洲,广州雅拉源仅为授权运营方。
该品牌仍强调,优思益(Youthit)系澳大利亚Yarra Vibe Pty Ltd旗下原创品牌,诞生于澳大利亚墨尔本,品牌所有权、核心研发及品控体系均位于澳洲。“目前,我司相关资料保存完整,各部门的调查工作仍在有序推进中,我们坚信真相终将水落石出。”
另据读秒财经消息,头部直播间“与辉同行”曾带货该品牌相关产品,且销售额达1000万-2500万元,销量7.5万-10万单,成为其重要销售渠道之一。
4月2日,有媒体就此询问“与辉同行”客服是否有相应的售后方案,客服随即发来了“澳洲优思益”针对相关报道的声明。当媒体进一步确认该产品是否为进口产品时,客服表示“反馈的问题已经收到,我们会重点关注”。
“优思益”营销策划公司被立案调查
4月2日消息,被曝光“进口”保健品乱象后,浙江杭州市场监管部门对涉及的杭州索象营销策划有限公司展开调查,已调取服务内容,资金往来等相关材料,正在问询相关负责人,核实相关数据。目前市场监管部门已对企业涉嫌广告违法行为立案调查。同时,对报道中涉及的杭州社淘电子商务有限公司、杭州爱德思达传媒科技有限公司涉嫌广告违法行为也予以立案调查。
杭州市滨江区市场监督管理局行政执法队中队长叶震林表示——
· 已调取公司的合同和聊天记录,该公司2023年5月至2024年3月为广州雅拉源公司提供过品牌营销策划服务;
· 已提取服务内容、资金往来等相关材料,正在问询企业负责人,进一步核实有关情况;
· 目前已对这家公司涉嫌的广告违法行为进行了立案调查。
下一步将依法依规、从严从快查处涉事企业涉嫌违法行为,以有力行动回应社会关切,全力守护消费者合法权益。
新闻链接
据央视新闻此前报道,有消费者曝料,“买了优思益补铁剂,到货后才发现它是国产的”。并晒出了进口商品溯源信息截图,企业名称为全英文,翻译为“仙乐健康科技(安徽)有限公司”。这位消费者向平台进行了核实,回复“是澳大利亚的品牌,但是是在国内生产的”。
据报道,电商平台上宣称原装进口的“澳洲优思益”保健品,其标注的墨尔本生产地址竟是一家汽车维修站。
负责该产品的营销策划公司负责人更直言:“这是广州的产品,只是我们把它包装成了澳洲的。”可就是这么一款假产品,价格动辄几百元,年销量超百万瓶,是多个平台上的爆款。
截至目前,优思益各电商旗舰店仍处于停业状态,多部门联合调查仍在推进。
■综合自央视新闻、优益思官方账号、北京日报、界面新闻等
■编辑:越玥、张阿嫱
本文为澎湃号作者或机构在澎湃新闻上传并发布,仅代表该作者或机构观点,不代表澎湃新闻的观点或立场,澎湃新闻仅提供信息发布平台。申请澎湃号请用电脑访问http://renzheng.thepaper.cn。





- 报料热线: 021-962866
- 报料邮箱: news@thepaper.cn
互联网新闻信息服务许可证:31120170006
增值电信业务经营许可证:沪B2-2017116
© 2014-2026 上海东方报业有限公司




