- +1
Nat Neurosci | 为何PTSD患者会反复做噩梦?法国科学家揭示睡眠巩固恐惧记忆新机制
你有没有过这样的经历?经历过一次可怕的惊吓后,晚上睡觉时,那个场景会反复在梦里回放,你跑不掉,躲不开,醒来一身冷汗。这种噩梦般的体验,也是创伤后应激障碍(PTSD)的核心症状之一。
这不是鬼压床,也不是心理素质差,而是因为大脑在睡着的时候,正在备份这份恐惧。

2026年4月1日,法国索邦大学Gabrielle Girardeau团队在《Nature Neuroscience》上发表的研究《Dorsoventral hippocampus neural assemblies reactivate during sleep following an aversive experience 》,第一次从神经层面解释了为什么恐惧的记忆会在睡眠中被重播:
研究以大鼠为对象,同步记录背侧与腹侧海马电活动,发现非快速眼动睡眠期的协同尖波涟漪,会驱动海马背侧和腹腹联合神经集群重激活,把空间信息和情绪信息绑在一起巩固。
恐惧事件的回放,比普通事件更精准、更强烈——所以那些可怕的事,总在梦里挥之不去。

背侧海马和腹侧海马,分工不同
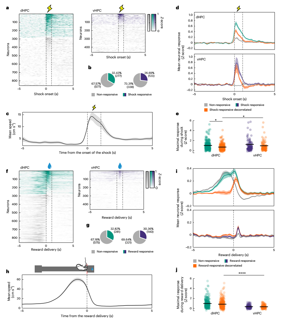
研究者让大鼠在一条线性跑道上做两种任务:喝水奖励(正向);躲避电击(负向)。
同时用多电极阵列同步记录背侧海马(dHPC)和腹侧海马(vHPC)的电活动,结果发现,背侧海马更擅长处理空间信息,腹侧海马更擅长处理情绪信息。
因此,背侧海马负责“地点”,腹侧海马负责“情绪”。

神经元对情绪刺激的特异性响应
研究者发现,背侧海马的神经元对电击的反应,受运动速度影响很大,大鼠跑得快,神经元就活跃,不一定是害怕。但腹侧海马的电击响应神经元,活动几乎不受速度影响,它对“害怕”的反应更纯粹、更强。
这说明处理危险、害怕等负面情绪时,腹侧海马是核心负责区域,且不被运动行为干扰。

睡眠时,海马背腹“协同通话”
研究者发现,睡眠中(尤其是非快速眼动睡眠),背侧和腹侧海马会同时产生尖波涟漪(SWRs)。尖波涟漪是海马记忆巩固的关键脑电信号,当它们在100毫秒内同时出现时,称为协同事件。这些协同涟漪,会驱动背腹联合神经集群的重激活,也就是睡眠中回放清醒时的记忆。
厌恶经历(电击)的重激活,比奖励经历的保真度更高,更贴近清醒时的原始模式;协同涟漪越多,恐惧记忆的重放越强。
因此,睡眠中的协同尖波涟漪,把背侧的地点信息和腹侧的情绪信息绑在一起巩固。

全文总结
本研究通过大鼠在奖励 / 厌恶场景的空间任务与多脑区电生理记录,证实非快速眼动睡眠期海马背腹协同尖波涟漪,会驱动跨区联合神经集群重激活;厌恶经历因腹侧情绪响应神经元的特异参与,重激活保真度更高,最终揭示海马在睡眠中整合空间与情绪记忆的核心机制。
这就是为什么我们容易忘记昨天吃的美味甜点,却难以释怀几年前的一次惊吓。大脑的机制决定了为了生存,它必须优先备份那些让我们痛苦的教训。 这种过度备份,就是PTSD患者噩梦的根源。
小编寄语:
这项研究虽然听起来有点残酷,揭示了大脑为何要死死抓住痛苦不放,但它其实是一束光。
既然我们知道了尖波涟漪是那个把痛苦打包的罪魁祸首,未来,科学家或许就能开发出一种工具在不伤害正常记忆的前提下,精准剪断那根捆绑着恐惧的红线。
所以,那些可怕的事总在梦里反复回放,其实是你的大脑在努力地帮你记住危险。

原文链接:
https://doi.org/10.1038/s41593-026-02252-w
原标题:《Nat Neurosci | 为何PTSD患者会反复做噩梦?法国科学家揭示睡眠巩固恐惧记忆新机制》
本文为澎湃号作者或机构在澎湃新闻上传并发布,仅代表该作者或机构观点,不代表澎湃新闻的观点或立场,澎湃新闻仅提供信息发布平台。申请澎湃号请用电脑访问http://renzheng.thepaper.cn。





- 报料热线: 021-962866
- 报料邮箱: news@thepaper.cn
互联网新闻信息服务许可证:31120170006
增值电信业务经营许可证:沪B2-2017116
© 2014-2026 上海东方报业有限公司




